Timmy DIY

rockero02
por el 28/11/2023
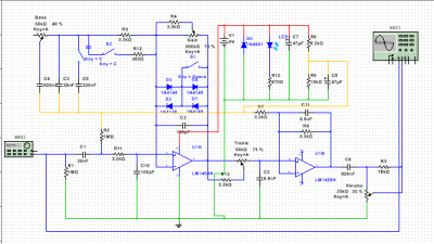
Como nunca puede faltar...

Aquí adjunto el esquema

index.php?controller=forum&action=view_attachment&attachment_id=188905
Archivos adjuntos ( para descargar)
TV2.png
OFERTAS EN TIENDAS Ver todas
  • -11%
    Ibanez RGR6BSP-IPT
    1.333 €
    Ver oferta
  • -59%
    Hughes & Kettner Spirit AmpMan Classic
    145 €
    Ver oferta
  • -47%
    Hughes&Kettner Spirit of Vintage
    47 €
    Ver oferta
SEGUNDA MANO EN MERCASONIC Ver todo
  • O cambio ESP LTD Phoenix-1000 deluxe
    950 €
    Ver
  • Placa Mástil Jazz Bass
    15 €
    Ver
  • PolyTune 2 Mini TC Electronic
    60 €
    Ver
¿Tienes equipo que ya no usas? Véndelo en Mercasonic
rockero02
por el 28/11/2023
Aquí una versión muy temprana del Timmy V2.

index.php?controller=forum&action=view_attachment&attachment_id=188906

Está hecho hasta con el mimo recinto NSC y el cable amarillo que el V1, las únicas diferencias que se pueden notar son:

-5 Diodos en lugar de 6
-Switch DPDT en lugar del DIP Switch
-1 de los dos capacitores de 1 uF pasó de ser filmbox a electrolítico, esto sospecho más que nada por un tema de escasez, también he batallado un poco encontrando capacitores filmbox de 1 uF, pero más con los de 39 nF
-1 Capacitor de 4.7 nF
-DC Jack se movió del lateral a la parte superior
-La resistencia del LED se integra en la PCB

Desconozco si para este punto el potenciómetro de volumen ya había cambiado de 10k a 25k o si el potenciómetro de Treble ya era del tipo lineal
Archivos adjuntos ( para descargar)
Timmy V2.1 I.jpg
rockero02
por el 28/11/2023
Aquí una versión más intermedia.

index.php?controller=forum&action=view_attachment&attachment_id=188907

Vemos que el recinto ya es diferente, más tipo 1590B, el Switch 3PDT también es distinto, ese color verde nos suele indicar un switch de gran calidad y muy suave, nunca he probado uno, pero lo he visto en muchos sitios como "Gorva" switch.

Aquí ya vemos:
-Capacitor de 39 nF en Lugar de 47 nF
-Aunque no está montado, en la PCB ya tiene los pines para el capacitor de 47 pF
-Los dos capacitores de 1 uF vuelven a ser filmbox ambos
-La resistencia de 1.5k ahora es de 1k
-El capacitor de 4.7 nF ahora es de 2.2 nF
-Las dos resistencias que antes eran de 3.3k ahora son de 10k

Aún no hay manera de saber si en esta versión ya está presente el potenciómetro de 25k o del tipo lineal para el Treble.

En esta otra variante...

index.php?controller=forum&action=view_attachment&attachment_id=188908

A diferencia de la anterior:

-Si está el capacitor de 47 pF (Esa pequeña caja color amarillo/mostaza)
-Está integrada la resistencia de 18k en la PCB, por lo que podemos ver que en esta versión ya estaba empleado el potenciómetro de 25k para el volumen.
Archivos adjuntos ( para descargar)
Timmy V2.3 I.jpg
Timmy V2.4 I.jpg
rockero02
por el 28/11/2023
Esto es lo que encontré de las últimas versiones del Timmy V2 antes de la salida del V3.

index.php?controller=forum&action=view_attachment&attachment_id=188909

-Capacitor de 100 pF cambia de poliestireno a filmbox
-Capacitor de 10 nF cambia a 18 nF
-Las dos resistencias que originalmente eran de 3.3k y pasaron a ser de 10k ahora son de 4.7k, como ya lo dije, mientras este par de resistencias sean del mismo valor, no habrá un cambio considerable
Archivos adjuntos ( para descargar)
Timmy V2.5 II.jpeg
rockero02
por el 26/02/2024
Al final me he animado y mandé hacer un pequeño lote de 5 PCBs (era la compra mínima) a China.

Tardaron unos 20 días en llegar y son de gran calidad, sin embargo me percaté de los errores que cometí.

Las pistas son un poco delgadas y todos los componentes quedaron muy juntos, sin embargo, la placa parece ser funcional y me di cuenta como acelera la producción.

Ahora tengo 4 placas y no sé que hacer con ellas.

He vuelto a hacer otro pedido a China, otras 5 placas con algunas mejoras, dejando un poco más de espacio y haciendo las pistas más gruesas. Cuando me lleguen veremos que sucede.

index.php?controller=forum&action=view_attachment&attachment_id=191554
Archivos adjuntos ( para descargar)
WhatsApp Image 2024-02-26 at 12.03.50 PM.jpeg
rockero02
por el 29/07/2024
Bueno, quizá sea un poco precipitado, pero aprovechando mis vacaciones aquí les traigo el:

Timmy V3

El Timmy V3 sigue las misma línea que los otros Timmy con algunas modificaciones, siendo un punto medio entre un Timmy y un Tim, prescindiendo del FX Loop característico del Tim y prescindiendo del pote de "Tone" y "Boost" que también incluye el Tim.
El Timmy V3 solo cuenta con dos configuraciones de clipping, simétrico y asimétrico, pudiendo variar mediante un DIP switch interno de 1 solo polo. Así mismo, cuenta con un modo "High Gain", similar a la etapa de boost del Tim.
Esta fue la última versión del Timmy que estuvo disponible en el mercado, y parece ser que era una edición limitada, ya que en el recinto se podía leer algo como "15 aniversario".

Vista del Timmy V3:

index.php?controller=forum&action=view_attachment&attachment_id=195341

No tuvo muchas variantes, puede encontrar solo 2 o 3, que, de nuevo, considero a que se debe a un "out of stock" de algunos componentes.

MATERIALES:
-4 Diodos 1N4148
-1 Pot 25k (Volumen)
-1 Pot 1M (Ganancia) ---> -1 Pot 500k (Quizá el Timmy siempre había presentado más ganancia de la necesaria, además, un poco redundante en el modo High Gain, un pote de 500k lo acerca más al Tim)
-2 Pot 50k (EQ) (Algo característico de esta versión, es que estos potes sean tipo C, es decir, anti-logarítmicos, ya que en esta versión tanto el pote de Bass como el de Treble funcionan de manera horaria a diferencia del resto de versiones del Timmy que funcionaban de manera anti-horaria)
-1 Switch DPDT tipo on-on
-1 Socket-8 donde montaremos nuestro IC
-1 IC JRC4559D ---> -1 IC JRC 4580D (El integrado que caracterizaba a estos pedales pasó a ser un JRC 4580, deduzco por que actualmente conseguir un JRC 4559 "original" es muy complicado y los precios llegan a ser prohibitivos)
-2 Capacitores electrolíticos 47uF (dado que que el Timmy V3 funciona tanto a 9 V como a 18 V, recomiendo emplear capacitores de al menos 35 V)
-1 Res 2.2M (Pull Down) ---> -1 Res 1M (La característica resistencia Pull Down de 2.2M pasó a ser de 1M en esta versión, ahora que lo pienso, tal vez una resistencia de 2.2M era un poco innecesaria, la mayoría de las veces 1M es más que sufciente)
-4 Res 3.3k
-1 Res 510k ---> -1 Res 1M (Desconozco hasta que punto esta resistencia Pull Up influye en el sonido, pero por mencionar, el famoso Jan Ray también usa de 1M)
-1 Res 10k
-1 Res 8.2 k
-1 Res 1k ---> -1 Res 2.2k
-1 Res 18k (Esta resistencia actúa conjunto al nuevo potenciómetro de 25k, para setear la ganancia unitaria justo a las 12 en punto, es decir, a la mitad del recorrido)
-1 Res 470 (Resistencia del LED, se puede emplear un valor más alto con el fin de disminuir la intensidad del LED lo que nos ahorrará batería en caso de usar una. También considerar que los LEDs azules iluminan de una manera más intensa)
-1 Cap 47nF
-1 Cap 39nF ---> -2 Cap 39nF (El capacitor de entrada cambió de 47nF a 39nF, según Paul, esto se debió en que en algún momento hubo escasez con todos sus proveedores de capacitores de 47nF, así que puso de 39nF en lugar de 47nF, como no notó un cambio, decidió dejar el de 39 nF, por lo que no debería haber problema entre poner uno u otro, en mi caso, me ha costado mucho encontrar capacitores de 39 nF)
-1 Cap 10nF ---> -1 Cap 6.8nF (Aquí varía, en esta versión he visto tanto de 10 nF, 6.8 nF hasta 18 nF, solo cambia ligeramente la frecuencia de corte, lo que en consecuencia, tendremos más o menos agudos según que valor de capacitor usemos)
-2 Cap 1uF ---> -2 Cap 820nF (En la mayoría de Timmys V3 he visto de 820nF, sin embargo, algunos aún usan 1uF, considero que no habrá una diferencia significativa de sonido, y que este cambio se debió más que nada a como ya lo mencioné, "out of stock" de algunos componentes)
-1 Cap 2.2nF ---> -1 Cap 6.8nF (He visto tanto de 6.8nF como de 3.3nF)
-1 Cap 47pF ---> -1 Cap 100pF (Material "Film box")
-1 Cap 100pF (Material poliester (filmbox))

Además de los componentes recurrentes en todos los Timmys, este cuenta con:
-1 Res 2.2k (Esta se encuentra en la entrada del circuito, por lo que tengo entendido es una resistencia que se encarga de disipar corrientes parásitas y proteger al pedal, es la misma resistencia que podemos encontrar en un pedal Klon, por mencionar)
-1 Cap 220 nF (Este cumpla la función que cumple el Capacitor de 150nF en un Tim)
-1 Res 360 (Esta resistencia cumple la función que cumple la resistencia de 330 en un Tim)
-1 DIP Switch de un polo (Para cambiar entre clipping simétrico y asimétrico)
Archivos adjuntos ( para descargar)
2019_V3Timmy_04efebd6-ffb5-4bb2-8e3b-dd70fdab983b.jpg
rockero02
por el 29/07/2024
Como es de sospechar, sí, estoy haciendo un par Timmys V3, sin embargo, antes de terminar este proyecto, tengo un par de Timmys V2 pendientes de terminar, ya que las placas están listas, solo me falta pintar las cajas y armar todo dentro, pero hasta entonces...

Quiero comentar que analizando el esquemático, me parece muy interesante, podría decir que es la mejor versión de todas porque rescata elementos del Tim y después de haber clonado un Tim V1, estoy muy impresionado con los tonos que puedes sacar de este.

Les dejo una foto del esquema:

index.php?controller=forum&action=view_attachment&attachment_id=195342

Debo mencionar, que podemos experimentar con el clipping, es decir, las versiones anteriores del Timmy, tenían un puente curioso en los diodos que solo había visto en este pedal en particular y que Paul afirmaba que tenía efecto en el sonido, deduzco que aportaba una ligerísima compresión. Ese mismo puente, permitía que mediante un switch, cambiaramos el clipping de 2 diodos + 2 diodos a simplemente 1 + 1, un sonido un poco más abierto y con menos volumen, pero un sonido interesante. El Timmy V3 elimina ese puente lo que permite cambiar el clipping de simétrico a asimétrico, es decir, 2 diodos + 2 diodos a 1 diodo + 2 diodos. Así que, al final sería elección de cada quien si poner o no el puente lo que determinaría las dos opciones de clipping, digamos comprimido + abierto o simétrico + asimétrico.
Archivos adjuntos ( para descargar)
TV3.png
Ricardo
por el 30/07/2024
Hey Edgardo! No subiste fotos del clon del TIM!!
Molaba verlo!
;)
rockero02
por el 30/07/2024
#140

Hola, Ricardo!

Gusto en saludarte de nuevo.

Aquí tienes el hilo dedicado al Tim: https://www.guitarristas.info/foros/tim-diy/332608

Un hilo más breve donde puedes ver las fotos del Tim terminado, creo que también colgué algún vídeo :D

Saludos!
Ricardo
por el 30/07/2024
Oh! No lo había visto!!
txe
por el 06/10/2024
Oye vaya obsesión tienes con el timy me encanta el dato de ehx la caja siempre me pregunté si igual eran chinos. Gran documentacion
rockero02
por el 12/11/2024
Hola a todos :D

Bueno, aquí traigo un Timmy V1 que terminé hace unos días :D. Lo hice con las mismas especificaciones que los Tims que hice hace tiempo. Resistencias de película metálica, condensadores tipo "film box", condensador de mica de plata para el condensador de 100 pF, mejores potenciómetros y poco más. Me encanta como suenan los pedales Timmy :D. El integrado aunque no se alcanza apreciar es un JRC 4559 D del tipo "genérico", vaya, una imitación china.

Fotos del pedal terminado:

index.php?controller=forum&action=view_attachment&attachment_id=198107

index.php?controller=forum&action=view_attachment&attachment_id=198108

index.php?controller=forum&action=view_attachment&attachment_id=198109

Fotos de las tripas:

index.php?controller=forum&action=view_attachment&attachment_id=198105

index.php?controller=forum&action=view_attachment&attachment_id=198106
Archivos adjuntos ( para descargar)
20241111_201155.jpg
20241111_201159.jpg
20241111_201456.jpg
20241111_201500.jpg
20241111_201520.jpg
1 respuesta directa
Nuevo post

Regístrate o para poder postear en este hilo