Muy buenas a todos los colegas.
El día de hoy doy comienzo con este hilo, llevo años en este foro, casi desde que comencé con la guitarra, por allá del 2014 o 2015, he participado con opiniones y demás en distintos hilos, también he creado muchísimos hilos a manera de consulta, pero hoy por primera vez creo este hilo esperando que le sirva de ayuda a alguien.
En este hilo, mi intención será reportar la creación de un pedal Timmy.
Primero, ¿qué es un Timmy?
Bien, Paul Cochrane es creador de dos pedales, el Tim y el Timmy, el segundo siendo una versión reducida del primero. Este pedal se hizo famoso por su transparencia, es un pedal de Over Drive con un soft clipping simétrico, con la opción de cambiar su simetría (más adelante lo detallamos).
No es un pedal "basado" o "inspirado" en algún otro Over Drive, y debido por su buen sonido y a que Paul Cochrane lo hacía uno a uno desde su taller, los precios de segunda mano llegan a los 350 dólares americanos o hasta más. La verdad es que no es un pedal tan complejo, por lo que pagar esos precios es absurdo, según palabras de Paul Cochrane, a él no le parece molestar que DIYers repliquen su trabajo, siempre y cuando lo hagan sin fines de lucro y le den su crédito, bastando que digan que es un Timmy y no un invento.
A lo largo de los años han existido distintas versiones siendo la V3 la última actualización. En este hilo desarrollaré la V1, y quizá algún día hablaré de la V2.
Bien, luego de una breve descripción hablemos de los materiales.
MATERIALES:
-Hammond Enclosure (yo utilizaré un tamaño "standard" 1590B).
-1 Jack TS (llamado vulgarmente como "mono").
-1 Jacks TRS (llamado vulgarmente como "stereo").
-LED ultra brillante RED 5 mm (V1 montaba rojo, V2 montó de muchos colores, pero predominaba la azul y V3 azul).
-Porta LED (solo la V1 lleva el portaled)
-DC Jack 2.1 mm
-Clip para batería
-Switch 3PDT (el standard de pedales True Bypass)
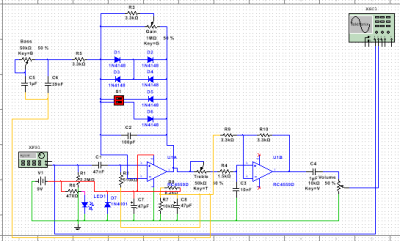
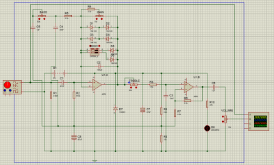
-PCB (el original montaba una placa llamada "Breadboard", recordemos que los gringos así le llaman a los protoboards, pero esta placa era algo así como una veroboard, también hice un borrador en Proteus de una PCB, que espero compartir un día, intenté hacerla con las medidas más exactas que pude)
-1 Diodo 1N4001 (Diodo de protección que bien se puede emplear cualquier otro del tipo 1N400X).
-6 Diodos 1N4148 (el V2 y V3 montan solo 5 diodos, pero hay una variante del V1 no oficial que monta 7).
-1 Pot 10k (Volume)
-1 Pot 1M (Ganancia)
-2 Pot 50k (EQ)
-1 DIP-2 Switch (si se desea hacer la variante del V1 se puede emplear un switch DPDT tipo on-off-on)
-1 Socket-8 donde montaremos nuestro IC
-1 IC JRC4559DD (en realidad cualquiera de la familia RC funcionaría, JRC4558D, JRC4558DD, JRC4559D, originalmente utilizaría un genérico BA4558, pero encontré un lote de JRC4559D a buen precio).
-2 Capacitores electrolíticos 47uF (recomiendo de aluminio, pero pueden emplear de cualquier tipo, recuerden que estos son los que tienen polaridad).
-Cable, el original utiliza cable alambre, el que se utiliza para protoboard 22 AWG
-Estaño
-Pinturas si desean dar acabado
*Las resistencias que se emplean en el circuito original son de película de carbón a una tolerancia del 5%, he optado por hacer un upgrade en este aspecto e implementaré resistencias de película metálico al 1%, en palabras de Robert Keeley, estas ayudan prevenir ruidos indeseados, todas son a 1/4 w*
-1 Res 2.2M (Pull Down)
-4 Res 3.3k
-1 Res 510k
-1 Res 10k
-1 Res 8.2 k
-1 Res 1.5k
-1 Res 470 (Resistencia del LED, se puede emplear un valor más alto con el fin de disminuir la intensidad del LED lo que nos ahorrará batería en caso de usar una, como yo lo usaré con eliminador, pongo de este valor para aprovechar la máxima intensidad del LED)
*Los capacitores que emplearé serán todos de película de poliester metalizado, la tolerancia da igual, necesitamos que sean mayor a 9V y son facilidad sobrepasarán las tolerancias de 100V, recuerden que mientras más altas las tolerancias el capacitor será más grande y mientras más pequeñas la tolerancia más pequeño será, el original monta del tipo WIMA "genéricos" que en realidad se fabrican con el mismo material pero son más bonitos y compactos, he optado por utilizar de este material porque son más exactos los valores y también nos ayuda a reducir posible ruidos*
-1 Cap 47nF
-1 Cap 39nF
-1 Cap 10nF
-2 Cap 1uF
EQUIPO:
*La verdad que en cuanto a material no parece que sea "caro", algunos pueden ser difíciles de encontrar, pero con el mercado online, amazon y demás ya no es tan complicado. Lo que si es caro es el equipo, pero vaya, la mayoría del equipo será una inversión de una sola vez, si te gusta esto del DIY, pero para evitar gastos innecesarios les diré que es opcional, recomendado e indispensable.
Equipo indispensable:
-Cautín (yo utilizo uno de 40 w)
-Multímetro (yo lo utilicé para emplear los mejores valores de los componentes, pero también ayudará a medir continuidades)
-Alicates (para doblar patas y sujetar cosas)
Equipo recomendado:
-Brocas de Titanio escalonados (si bien pueden emplear cualquier broca, estas hacen el trabajo sumamente fácil a la hora de preparar la caja).
-Pinzas de microcorte (nos da unos acabados estupendos cortando componentes)
-Protoboard, para hacer la prueba antes de soldar y verificar que efectivamente funciona
Equipo Opcional:
-Generador de funciones
-Osciloscopio (ambos van de la mano, el generador nos da una señal "fija" que lo podríamos interpretar como una guitarra con sustain infinito, y el osciloscopio será una guía gráfica, estos son caros, pero hay algunos sencillos e incluso de segunda mando, estos nos ayudarían a encontrar posibles errores, pero son opcionales, solo si se quieren dedicar a largo plazo al DIY los recomiendo, y no los tengo porque he andado corto re presupuesto)
El día de hoy doy comienzo con este hilo, llevo años en este foro, casi desde que comencé con la guitarra, por allá del 2014 o 2015, he participado con opiniones y demás en distintos hilos, también he creado muchísimos hilos a manera de consulta, pero hoy por primera vez creo este hilo esperando que le sirva de ayuda a alguien.
En este hilo, mi intención será reportar la creación de un pedal Timmy.
Primero, ¿qué es un Timmy?
Bien, Paul Cochrane es creador de dos pedales, el Tim y el Timmy, el segundo siendo una versión reducida del primero. Este pedal se hizo famoso por su transparencia, es un pedal de Over Drive con un soft clipping simétrico, con la opción de cambiar su simetría (más adelante lo detallamos).
No es un pedal "basado" o "inspirado" en algún otro Over Drive, y debido por su buen sonido y a que Paul Cochrane lo hacía uno a uno desde su taller, los precios de segunda mano llegan a los 350 dólares americanos o hasta más. La verdad es que no es un pedal tan complejo, por lo que pagar esos precios es absurdo, según palabras de Paul Cochrane, a él no le parece molestar que DIYers repliquen su trabajo, siempre y cuando lo hagan sin fines de lucro y le den su crédito, bastando que digan que es un Timmy y no un invento.
A lo largo de los años han existido distintas versiones siendo la V3 la última actualización. En este hilo desarrollaré la V1, y quizá algún día hablaré de la V2.
Bien, luego de una breve descripción hablemos de los materiales.
MATERIALES:
-Hammond Enclosure (yo utilizaré un tamaño "standard" 1590B).
-1 Jack TS (llamado vulgarmente como "mono").
-1 Jacks TRS (llamado vulgarmente como "stereo").
-LED ultra brillante RED 5 mm (V1 montaba rojo, V2 montó de muchos colores, pero predominaba la azul y V3 azul).
-Porta LED (solo la V1 lleva el portaled)
-DC Jack 2.1 mm
-Clip para batería
-Switch 3PDT (el standard de pedales True Bypass)
-PCB (el original montaba una placa llamada "Breadboard", recordemos que los gringos así le llaman a los protoboards, pero esta placa era algo así como una veroboard, también hice un borrador en Proteus de una PCB, que espero compartir un día, intenté hacerla con las medidas más exactas que pude)
-1 Diodo 1N4001 (Diodo de protección que bien se puede emplear cualquier otro del tipo 1N400X).
-6 Diodos 1N4148 (el V2 y V3 montan solo 5 diodos, pero hay una variante del V1 no oficial que monta 7).
-1 Pot 10k (Volume)
-1 Pot 1M (Ganancia)
-2 Pot 50k (EQ)
-1 DIP-2 Switch (si se desea hacer la variante del V1 se puede emplear un switch DPDT tipo on-off-on)
-1 Socket-8 donde montaremos nuestro IC
-1 IC JRC4559DD (en realidad cualquiera de la familia RC funcionaría, JRC4558D, JRC4558DD, JRC4559D, originalmente utilizaría un genérico BA4558, pero encontré un lote de JRC4559D a buen precio).
-2 Capacitores electrolíticos 47uF (recomiendo de aluminio, pero pueden emplear de cualquier tipo, recuerden que estos son los que tienen polaridad).
-Cable, el original utiliza cable alambre, el que se utiliza para protoboard 22 AWG
-Estaño
-Pinturas si desean dar acabado
*Las resistencias que se emplean en el circuito original son de película de carbón a una tolerancia del 5%, he optado por hacer un upgrade en este aspecto e implementaré resistencias de película metálico al 1%, en palabras de Robert Keeley, estas ayudan prevenir ruidos indeseados, todas son a 1/4 w*
-1 Res 2.2M (Pull Down)
-4 Res 3.3k
-1 Res 510k
-1 Res 10k
-1 Res 8.2 k
-1 Res 1.5k
-1 Res 470 (Resistencia del LED, se puede emplear un valor más alto con el fin de disminuir la intensidad del LED lo que nos ahorrará batería en caso de usar una, como yo lo usaré con eliminador, pongo de este valor para aprovechar la máxima intensidad del LED)
*Los capacitores que emplearé serán todos de película de poliester metalizado, la tolerancia da igual, necesitamos que sean mayor a 9V y son facilidad sobrepasarán las tolerancias de 100V, recuerden que mientras más altas las tolerancias el capacitor será más grande y mientras más pequeñas la tolerancia más pequeño será, el original monta del tipo WIMA "genéricos" que en realidad se fabrican con el mismo material pero son más bonitos y compactos, he optado por utilizar de este material porque son más exactos los valores y también nos ayuda a reducir posible ruidos*
-1 Cap 47nF
-1 Cap 39nF
-1 Cap 10nF
-2 Cap 1uF
EQUIPO:
*La verdad que en cuanto a material no parece que sea "caro", algunos pueden ser difíciles de encontrar, pero con el mercado online, amazon y demás ya no es tan complicado. Lo que si es caro es el equipo, pero vaya, la mayoría del equipo será una inversión de una sola vez, si te gusta esto del DIY, pero para evitar gastos innecesarios les diré que es opcional, recomendado e indispensable.
Equipo indispensable:
-Cautín (yo utilizo uno de 40 w)
-Multímetro (yo lo utilicé para emplear los mejores valores de los componentes, pero también ayudará a medir continuidades)
-Alicates (para doblar patas y sujetar cosas)
Equipo recomendado:
-Brocas de Titanio escalonados (si bien pueden emplear cualquier broca, estas hacen el trabajo sumamente fácil a la hora de preparar la caja).
-Pinzas de microcorte (nos da unos acabados estupendos cortando componentes)
-Protoboard, para hacer la prueba antes de soldar y verificar que efectivamente funciona
Equipo Opcional:
-Generador de funciones
-Osciloscopio (ambos van de la mano, el generador nos da una señal "fija" que lo podríamos interpretar como una guitarra con sustain infinito, y el osciloscopio será una guía gráfica, estos son caros, pero hay algunos sencillos e incluso de segunda mando, estos nos ayudarían a encontrar posibles errores, pero son opcionales, solo si se quieren dedicar a largo plazo al DIY los recomiendo, y no los tengo porque he andado corto re presupuesto)
7
Responder
Citar

, cuarta imagen es la respuesta en el osciloscopio.