#120 muchas gracias!!!
Timmy DIY
OFERTAS Ver todas
-
-17%Harley Benton DNAfx GiT Mobile II
-
-20%IK Multimedia ToneX One Joe Satriani Ltd Ed.
-
-17%tc electronic JUNE-60 Chorus V2
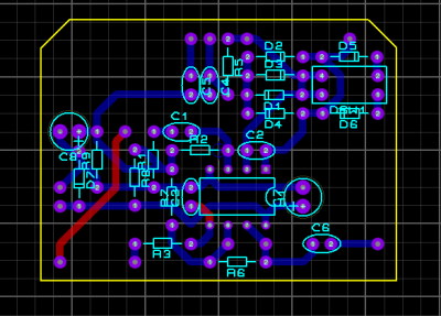
Muy buenas a todos.
Después de varias revisiones, creo que por fin he terminado el borrador del diseño de una PCB mediante el uso del software Proteus.
De momento me niego a compartir el archivo (a excepción que alguien me lo pida) porque en realidad no sé como funcionará.
Las medidas por default de proteus me parecían un poco exageradas, por lo que tuve que customizar varias, como de las resistencias y los diodos, incluso aún no me terminan de convencer las medidas de los capacitores.
Sin embargo, aquí dejo el avance.
¿Qué tal?
¿Alguien que le dé el visto bueno o debería modificar algo?
Debo aclarar que es la primera PCB que diseño.
Los componentes en rojos se debe a dicha customización, para el DIP switch tuve que hacer el diseño por completo porque proteus no tiene pistas para este, me basé en una datasheet para hacer el modelo.
Al final pongo foto de un Timmy V1 con PCB. Creo que la PCB me ha quedado muy fiel a la original.
Me muero por mandar a hacer algunas a JLCPCB a ver como salen
Después de varias revisiones, creo que por fin he terminado el borrador del diseño de una PCB mediante el uso del software Proteus.
De momento me niego a compartir el archivo (a excepción que alguien me lo pida) porque en realidad no sé como funcionará.
Las medidas por default de proteus me parecían un poco exageradas, por lo que tuve que customizar varias, como de las resistencias y los diodos, incluso aún no me terminan de convencer las medidas de los capacitores.
Sin embargo, aquí dejo el avance.
¿Qué tal?
¿Alguien que le dé el visto bueno o debería modificar algo?
Debo aclarar que es la primera PCB que diseño.
Los componentes en rojos se debe a dicha customización, para el DIP switch tuve que hacer el diseño por completo porque proteus no tiene pistas para este, me basé en una datasheet para hacer el modelo.
Al final pongo foto de un Timmy V1 con PCB. Creo que la PCB me ha quedado muy fiel a la original.
Me muero por mandar a hacer algunas a JLCPCB a ver como salen
Muy buenas a todos 
Llegó el momento de una nueva actualización...
Cuando por fin pienso en que no hay más de que hablar, encuentro y descubro cosas nuevas
Hoy hablaré del curioso DIP switch
El DIP switch es de la marca Omron, por lo que leí se trata de una marca de excelentísima calidad, lo peculiar que tiene este switch es que los botones del switch son color naranja
Uno pensaría que al ser un DIP switch no tiene mayor misterio, pero la verdad es que hay de diferentes tipos
Están estos que se ven muy cómodos:

Estos, que aunque parecen los que lleva el Timmy original, los botones están como hundidos, y para poderlos accionar lo más adecuado sería utilizar alguna herramienta como un pequeño destornillador o algo similar

Por último, estos que son los que lleva el original, fácil de accionarlos ya que como los botones sobresalen un poco, podemos accionarlos con las uñas

Por ebay me encontré con un vendedor alemán que vende estos switches de omron, me he comprado un lote de 5, piezas, pero ni idea de cuando lleguen, si es que no me habrán estafado o algo similar (lo digo en broma, ya que muchos compañeros se toman el tema de las estafas muy en serio) no fueron baratos, pero quería comprobar si es cierto que su calidad es excelente, a ver si cuelgo una foto cuando me lleguen
Los que yo he usado por un tiempo son mu similares a estos últimos, pero de una calidad algo inferior y con al diferencia de que los botones son de color blanco.
Una alternativa interesante podrían ser los CTS (si, la misma marca de los pots) ya que manejan igual una muy buena calidad

Llegó el momento de una nueva actualización...
Cuando por fin pienso en que no hay más de que hablar, encuentro y descubro cosas nuevas
Hoy hablaré del curioso DIP switch
El DIP switch es de la marca Omron, por lo que leí se trata de una marca de excelentísima calidad, lo peculiar que tiene este switch es que los botones del switch son color naranja
Uno pensaría que al ser un DIP switch no tiene mayor misterio, pero la verdad es que hay de diferentes tipos
Están estos que se ven muy cómodos:

Estos, que aunque parecen los que lleva el Timmy original, los botones están como hundidos, y para poderlos accionar lo más adecuado sería utilizar alguna herramienta como un pequeño destornillador o algo similar

Por último, estos que son los que lleva el original, fácil de accionarlos ya que como los botones sobresalen un poco, podemos accionarlos con las uñas

Por ebay me encontré con un vendedor alemán que vende estos switches de omron, me he comprado un lote de 5, piezas, pero ni idea de cuando lleguen, si es que no me habrán estafado o algo similar (lo digo en broma, ya que muchos compañeros se toman el tema de las estafas muy en serio) no fueron baratos, pero quería comprobar si es cierto que su calidad es excelente, a ver si cuelgo una foto cuando me lleguen
Los que yo he usado por un tiempo son mu similares a estos últimos, pero de una calidad algo inferior y con al diferencia de que los botones son de color blanco.
Una alternativa interesante podrían ser los CTS (si, la misma marca de los pots) ya que manejan igual una muy buena calidad
Otra cosa de la que me gustaría hablar sería de la PCB (este curioso tipo de prototyping board).
Estoy casi seguro, que el original lleva una placa modelo 276-150 comercializada por Radio Shack, aunque hace unos ayeres que no las vende más, de hecho, buscando en el sitio web de Radio Shack, las opciones de componentes electrónicos que venden son mínimas.
Parece ser que igual hubo algunas versiones, que lo único que cambia es en la forma de los pads, no en el patrón.
Por ebay me encontré un lote algo caro que me había arrepentido de haber comprado, hasta que me llegó el paquete...
Debo admitir que el paquete (presentación) está muy chulo, nada que ver con la bolsa para sandwiches que me ha llegado con otras PCBs.

No fueron baratas, hablamos de que pagué algo como 12 dólares por cada una (contando el envío), más del doble que lo que costaban en su día...
Aún así, encontré otra alternativa muy económica. Para los que viven en México (o algunas partes de latino américa) la tienda Steren vende una placa prácticamente igual, la única diferencia es que esta es de baquelita (mientras que las otras son de fibra de vidrio), por ende estas de Steren son de color blanco y las otras son... entre cafés, amarillas, no sabría como definir el color.
Algo que debo de mencionar, la placas más frágiles (hablando mecánicamente) fueron estas de radio shack, pero son las que mejor resistencia al calor tienen. En segundo las que usé, unas que tratan de imitar las de radio shack, ya que en la placa dice algo como "radio shaeck", y por último las que fueron difíciles de roer fueron las de steren, pero creo que se debe a que estas son bastante gruesas. Y con frágiles me refiero a la hora de cortarlas, las radio shack si no se tiene cuidado se puede quebrar aunque no se le haya pasado navaja. Y lo del calor, me pasó con las genéricas que si no se tiene cuidado con el cautín, o incluso, si te has equivocado y tienes que desoldar, despídete del pad, porque si o sí este se va desprender cuando se accione el chupa suelda.
Radio Shack 276-150


Steren Modelo 405

Comparación de una genérica con la steren

Estoy casi seguro, que el original lleva una placa modelo 276-150 comercializada por Radio Shack, aunque hace unos ayeres que no las vende más, de hecho, buscando en el sitio web de Radio Shack, las opciones de componentes electrónicos que venden son mínimas.
Parece ser que igual hubo algunas versiones, que lo único que cambia es en la forma de los pads, no en el patrón.
Por ebay me encontré un lote algo caro que me había arrepentido de haber comprado, hasta que me llegó el paquete...
Debo admitir que el paquete (presentación) está muy chulo, nada que ver con la bolsa para sandwiches que me ha llegado con otras PCBs.

No fueron baratas, hablamos de que pagué algo como 12 dólares por cada una (contando el envío), más del doble que lo que costaban en su día...
Aún así, encontré otra alternativa muy económica. Para los que viven en México (o algunas partes de latino américa) la tienda Steren vende una placa prácticamente igual, la única diferencia es que esta es de baquelita (mientras que las otras son de fibra de vidrio), por ende estas de Steren son de color blanco y las otras son... entre cafés, amarillas, no sabría como definir el color.
Algo que debo de mencionar, la placas más frágiles (hablando mecánicamente) fueron estas de radio shack, pero son las que mejor resistencia al calor tienen. En segundo las que usé, unas que tratan de imitar las de radio shack, ya que en la placa dice algo como "radio shaeck", y por último las que fueron difíciles de roer fueron las de steren, pero creo que se debe a que estas son bastante gruesas. Y con frágiles me refiero a la hora de cortarlas, las radio shack si no se tiene cuidado se puede quebrar aunque no se le haya pasado navaja. Y lo del calor, me pasó con las genéricas que si no se tiene cuidado con el cautín, o incluso, si te has equivocado y tienes que desoldar, despídete del pad, porque si o sí este se va desprender cuando se accione el chupa suelda.
Radio Shack 276-150


Steren Modelo 405

Comparación de una genérica con la steren

Otra cosa, el diodo de protección siempre me pareció anormalmente grueso para tratarse de un 1N4001, por lo que creo que se trata de un 1N4007.
Aunque funcionalmente da igual cual se use (para este caso).
Otros tips a considerar...
Estuve probando distintos productos para soldar, que si el fluex, que si limpiadores, que si el alcohol, me di cuenta que obtuve los mejores resultados utilizando NADA de eso, solo tener las pistas de cobres bien bien limpias, y usar pasta para soldar cuando el cautín se vaya ensuciando, ojo que hablo desde mi experiencia que no es mucha.
En cuanto al orden de los componentes, recomiendo primero soldar zócalo, luego los jumpers (que son solo dos), de ahí los capacitores, diodos, etc y al final las resistencias, en ese orden más o menos fue como más cómodo se me hizo ir soldando.
Por último, en el empaque de las placas de Radio Shack, menciona que se recomienda utilizar cable de calibre 22 AWG, por lo que concluyo/deduzco que este es el calibre que se usó para el Timmy.
Placa cortada


Aunque funcionalmente da igual cual se use (para este caso).
Otros tips a considerar...
Estuve probando distintos productos para soldar, que si el fluex, que si limpiadores, que si el alcohol, me di cuenta que obtuve los mejores resultados utilizando NADA de eso, solo tener las pistas de cobres bien bien limpias, y usar pasta para soldar cuando el cautín se vaya ensuciando, ojo que hablo desde mi experiencia que no es mucha.
En cuanto al orden de los componentes, recomiendo primero soldar zócalo, luego los jumpers (que son solo dos), de ahí los capacitores, diodos, etc y al final las resistencias, en ese orden más o menos fue como más cómodo se me hizo ir soldando.
Por último, en el empaque de las placas de Radio Shack, menciona que se recomienda utilizar cable de calibre 22 AWG, por lo que concluyo/deduzco que este es el calibre que se usó para el Timmy.
Placa cortada


Y pues nada, el segundo intento quedó pendiente, y salté directo a un tercer intento, esta vez ya no solo tratando de que funcione, sino tratando de que se vea lo más parecido al original, rayando en lo obsesivo jeje.
Por si se lo preguntaban, sí, tengo un ligero TOC jeje.
Pues nada, aquí les dejo los resultados de este último intento, la verdad me ha encantado como quedó, me muero por oír como suena, pero me esperaré un rato a comprarle componentes de la calidad que se merece (pots alpha, jacks switchcraft, etc) ya que me tiré algunos meses buscando aquí y allá tanto información de los componentes, así como de donde encontrarlos.


Por último, mencionar, hice un hilo similar pero enfocándome en el Tim, que lo dejé tirado creo desde el año pasado, espero retomarlo y finalizarlo pronto
Gracias por leer
Por si se lo preguntaban, sí, tengo un ligero TOC jeje.
Pues nada, aquí les dejo los resultados de este último intento, la verdad me ha encantado como quedó, me muero por oír como suena, pero me esperaré un rato a comprarle componentes de la calidad que se merece (pots alpha, jacks switchcraft, etc) ya que me tiré algunos meses buscando aquí y allá tanto información de los componentes, así como de donde encontrarlos.


Por último, mencionar, hice un hilo similar pero enfocándome en el Tim, que lo dejé tirado creo desde el año pasado, espero retomarlo y finalizarlo pronto
Gracias por leer
rockero02 escribió:Por ebay me encontré con un vendedor alemán que vende estos switches de omron, me he comprado un lote de 5, piezas, pero ni idea de cuando lleguen, si es que no me habrán estafado o algo similar (lo digo en broma, ya que muchos compañeros se toman el tema de las estafas muy en serio) no fueron baratos, pero quería comprobar si es cierto que su calidad es excelente, a ver si cuelgo una foto cuando me lleguen
Pues me llegaron hace una semana, pero apenas fui recogerlos, aquí dejo una foto, la verdad que están muy chulos y si se sienten de gran calidad.
Siempre es bueno actualizar este hilo 
Hoy hablaré sobre la caja (recinto) NSC.
Después de mucho investigar (ya que no encontraba nada de información al respecto), NSC significa "New Sensor Corporation", la cual parece ser que en la actualidad pertenece a Electro-Harmonix, la reconocida marca de pedales. De hecho los recintos NSC son los que utilizan actualmente para su serie "nano" o cualquier otro pedal de este tamaño, como el soul food, el glove, el east river, etc.


Este recinto es casi del mismo tamaño que un 1590B, pero las esquinas son más redondas a diferencia de los tipo hammond enclosure que sus esquinas son más cuadradas, lo que da la sensación de que se trata de un recinto realmente pequeño.
Propiamente, este recinto tiene el nombre/clasificación 1290NS, mientras que para el pedal Tim, el cual tiene un recinto parecido al 1590C, su clasificación seria 1690NS.
Estos recintos pueden ser adquiridos a través del sitio de Electro-Harmonix, aunque no son muy económicos en realidad, rondan el mismo precio que una caja hammond original (al rededor de 10 pavos por unidad).
https://shop.ehx.com/item/1290ns/parts-diecast-enclosures-1290/
https://shop.ehx.com/item/1690nsbl/parts-diecast-enclosures-1610/
Como dato curioso el pedal Zendrive está hecho en este mismo recinto (al menos en sus primeras versiones)

Hoy hablaré sobre la caja (recinto) NSC.
Después de mucho investigar (ya que no encontraba nada de información al respecto), NSC significa "New Sensor Corporation", la cual parece ser que en la actualidad pertenece a Electro-Harmonix, la reconocida marca de pedales. De hecho los recintos NSC son los que utilizan actualmente para su serie "nano" o cualquier otro pedal de este tamaño, como el soul food, el glove, el east river, etc.


Este recinto es casi del mismo tamaño que un 1590B, pero las esquinas son más redondas a diferencia de los tipo hammond enclosure que sus esquinas son más cuadradas, lo que da la sensación de que se trata de un recinto realmente pequeño.
Propiamente, este recinto tiene el nombre/clasificación 1290NS, mientras que para el pedal Tim, el cual tiene un recinto parecido al 1590C, su clasificación seria 1690NS.
Estos recintos pueden ser adquiridos a través del sitio de Electro-Harmonix, aunque no son muy económicos en realidad, rondan el mismo precio que una caja hammond original (al rededor de 10 pavos por unidad).
https://shop.ehx.com/item/1290ns/parts-diecast-enclosures-1290/
https://shop.ehx.com/item/1690nsbl/parts-diecast-enclosures-1610/
Como dato curioso el pedal Zendrive está hecho en este mismo recinto (al menos en sus primeras versiones)

Otra cosa de la que quiero hablar es del DC Jack
Por fin encontré un sitio donde comprar estos increíbles Jacks "Lumberg", aunque curiosamente he encontrado que les llaman "Kubicon", no sé si se trata de los mismos Jacks o ligeramente diferentes.
Son un poco más grandes/robustos que los Jacks genéricos (externamente) ya que internamente tienen las medidas de los Jacks estándar (2.1 mm).
El plástico se siente de gran calidad, brillante y liso, y la rosca calza perfectamente, me parece sumamente satisfactorio como sube y baja de tope a tope con un pequeño giro.
Aquí unas fotos:



Como no podía ser de otra manera para unos componentes de está calidad, la "PCB" o no se de que otra manera llamar a esa parte que sostiene los pines, es de baquelita y los pines o terminales son más robustos que los Jacks genéricos.
En conclusión son unos Jacks geniales que cuestan poco más que un jack genérico y no me sorprende por que tantos pedales boutique los usan o usaron como Fulltone, JHS, Paul C. Audio y Hermida en el Zendrive.
Por fin encontré un sitio donde comprar estos increíbles Jacks "Lumberg", aunque curiosamente he encontrado que les llaman "Kubicon", no sé si se trata de los mismos Jacks o ligeramente diferentes.
Son un poco más grandes/robustos que los Jacks genéricos (externamente) ya que internamente tienen las medidas de los Jacks estándar (2.1 mm).
El plástico se siente de gran calidad, brillante y liso, y la rosca calza perfectamente, me parece sumamente satisfactorio como sube y baja de tope a tope con un pequeño giro.
Aquí unas fotos:



Como no podía ser de otra manera para unos componentes de está calidad, la "PCB" o no se de que otra manera llamar a esa parte que sostiene los pines, es de baquelita y los pines o terminales son más robustos que los Jacks genéricos.
En conclusión son unos Jacks geniales que cuestan poco más que un jack genérico y no me sorprende por que tantos pedales boutique los usan o usaron como Fulltone, JHS, Paul C. Audio y Hermida en el Zendrive.
También quiero compartir que me puse diseñar en Word (quizá no es le mejor software para diseñar, pero me parece muy cómodo e intuitivo) unas plantillas, originalmente pensé en estas plantillas para hacer algún molde para serigrafía, pero puede que se puedan usar para otra cosa, como alguna calcamonía o similar, de momento no estoy muy familiarizado por como es que se hacen los diseños gráficos en los pedales.
Para el diseño me basé en el recinto NSC que mencioné anteriormente, aunque no he comprobado si todo calza bien.
Para el diseño me basé en el recinto NSC que mencioné anteriormente, aunque no he comprobado si todo calza bien.
Por último, he re-diseñado la PCB en la que estuve trabajando, esta vez haciendo las cosas más a medida (es decir, medí los componentes y realicé las modificaciones pertinentes) obteniendo esto:


Ahora me siento más motivado a hacer un pedido a China para comprobar que funcionan completamente. Si alguien está interesado en el formato Gerber, o la simulación en proteus para probar la PCB, puede enviarme un mensaje.
Quizá lo único que modificaría a futuro, sería mover un poco hacia la derecha el capacitor electrolítico que está junto al amplificador operacional, ya que con el zócalo, puede que quede un poco a presión y otra cosa que tal vez cambiaría sería el tamaño de los pads (donde irán soldados los cables) ya que me da la sensación de que tienen un diámetro muy grande.


Ahora me siento más motivado a hacer un pedido a China para comprobar que funcionan completamente. Si alguien está interesado en el formato Gerber, o la simulación en proteus para probar la PCB, puede enviarme un mensaje.
Quizá lo único que modificaría a futuro, sería mover un poco hacia la derecha el capacitor electrolítico que está junto al amplificador operacional, ya que con el zócalo, puede que quede un poco a presión y otra cosa que tal vez cambiaría sería el tamaño de los pads (donde irán soldados los cables) ya que me da la sensación de que tienen un diámetro muy grande.
Timmy V2
Pues ahora me dio por probar con un Timmy V2 y ver si hay diferencias significativas.
En principio pretende ser igual que un Timmy V1 pero con algunas mejoras que ya se detallarán.
NOTA: Dado que de momento fue la versión que más duro en el mercado, hay un montón de variantes de esta versión, en una búsqueda rápida en Google, se pueden dar cuenta que el Timmy V2 se pudo encontrar en una cantidad muy variada de colores, a veces estos colores indican algún cambio, otras veces no. Por lo mismo, es difícil describir una versión "estándar" del Timmy V2, sin embargo trataré de mencionar lo que vi en la mayoría de Timmys que vi por Internet.
MATERIALES:
-5 Diodos 1N4148
-1 Pot 10k (Volume) ---> -1 Pot 25k (A decir verdad, no sé desde que momento pasó de 10k a 25k, pero es un cambio que permanece hasta el V3)
-1 Pot 1M (Ganancia)
-2 Pot 50k (EQ) (En el V1 ambos eran del tipo A logarítmicos, para esta segunda versión el de Bass dado que funciona en conjunto con la ganancia es logarítmico, mientras que para el de Treble se cambió la conicidad a tipo lineal)
-1 Switch DPDT tipo on-off-on
-1 Socket-8 donde montaremos nuestro IC
-1 IC JRC4559D (Según he leído, algunos Timmys V2 salieron con un LM1458, yo no he visto ninguno por la red, sin embargo, Paul mencionó que hizo algunos por encargo, y que dejó de hacerlos puesto que el LM1458 era "inestable")
-2 Capacitores electrolíticos 47uF (dado que muchos Timmy V2 funcionan a 18 V, recomiendo emplear capacitores de al menos 35 V)
-1 Res 2.2M (Pull Down)
-4 Res 3.3k ---> -2 Res 3.3k (Este cambio se debe a que en el segundo operacional, las resistencias que determinaban la ganancia cambiaron de ser 2 de 3.3k a 2 de 10k, en realidad, no debería haber un cambio)
-1 Res 510k
-1 Res 10k ---> -3 Res 10k
-1 Res 8.2 k
-1 Res 1.5k ---> -1 Res 1k
-1 Res 18k (Esta resistencia actúa conjunto al nuevo potenciómetro de 25k, para setear la ganancia unitaria justo a las 12 en punto, es decir, a la mitad del recorrido)
-1 Res 470 (Resistencia del LED, se puede emplear un valor más alto con el fin de disminuir la intensidad del LED lo que nos ahorrará batería en caso de usar una. También considerar que los LEDs azules iluminan de una manera más intensa)
-1 Cap 47nF
-1 Cap 39nF ---> -2 Cap 39nF (El capacitor de entrada cambió de 47nF a 39nF, según Paul, esto se debió en que en algún momento hubo escasez con todos sus proveedores de capacitores de 47nF, así que puso de 39nF en lugar de 47nF, como no notó un cambio, decidió dejar el de 39 nF, por lo que no debería haber problema entre poner uno u otro, en mi caso, me ha costado mucho encontrar capacitores de 39 nF)
-1 Cap 10nF
-2 Cap 1uF
-1 Cap 2.2nF (En las primeras versiones del Timmy V2, este capacitor en lugar de ser de 2.2nF era de 4.7nF, aunque no estoy seguro he notado que en los Timmys que aún tenían el capacitor de entrada de 47 nF, tienen el capacitor de 4.7nF, mientras que los que cambian a 39 nF, tienen uno de 2.2nF )
-1 Cap 47pF (Este capacitor no todos lo traen, fueron los más recientes, en palabras de Paul, había guitarristas que recibían "radio" (no sé si se refiera a ruido o si literalmente se escuchaba el radio a través del amplificador) y este capacitor ayudó a solucionar el problema.)
-1 Cap 100pF (En las primeras versiones del Timmy este era de mica de plata (Los versión breadboard), cuando los V1 se actualizaron a PCB, cambió a ser de poliestireno (Styroflex), y esto permaneció hasta casi las últimas versiones del Timmy V2, que pasó a ser de poliester (filmbox) y así se ha quedado hasta la versión actual)


Pues ahora me dio por probar con un Timmy V2 y ver si hay diferencias significativas.
En principio pretende ser igual que un Timmy V1 pero con algunas mejoras que ya se detallarán.
NOTA: Dado que de momento fue la versión que más duro en el mercado, hay un montón de variantes de esta versión, en una búsqueda rápida en Google, se pueden dar cuenta que el Timmy V2 se pudo encontrar en una cantidad muy variada de colores, a veces estos colores indican algún cambio, otras veces no. Por lo mismo, es difícil describir una versión "estándar" del Timmy V2, sin embargo trataré de mencionar lo que vi en la mayoría de Timmys que vi por Internet.
MATERIALES:
-5 Diodos 1N4148
-1 Pot 10k (Volume) ---> -1 Pot 25k (A decir verdad, no sé desde que momento pasó de 10k a 25k, pero es un cambio que permanece hasta el V3)
-1 Pot 1M (Ganancia)
-2 Pot 50k (EQ) (En el V1 ambos eran del tipo A logarítmicos, para esta segunda versión el de Bass dado que funciona en conjunto con la ganancia es logarítmico, mientras que para el de Treble se cambió la conicidad a tipo lineal)
-1 Switch DPDT tipo on-off-on
-1 Socket-8 donde montaremos nuestro IC
-1 IC JRC4559D (Según he leído, algunos Timmys V2 salieron con un LM1458, yo no he visto ninguno por la red, sin embargo, Paul mencionó que hizo algunos por encargo, y que dejó de hacerlos puesto que el LM1458 era "inestable")
-2 Capacitores electrolíticos 47uF (dado que muchos Timmy V2 funcionan a 18 V, recomiendo emplear capacitores de al menos 35 V)
-1 Res 2.2M (Pull Down)
-4 Res 3.3k ---> -2 Res 3.3k (Este cambio se debe a que en el segundo operacional, las resistencias que determinaban la ganancia cambiaron de ser 2 de 3.3k a 2 de 10k, en realidad, no debería haber un cambio)
-1 Res 510k
-1 Res 10k ---> -3 Res 10k
-1 Res 8.2 k
-1 Res 1.5k ---> -1 Res 1k
-1 Res 18k (Esta resistencia actúa conjunto al nuevo potenciómetro de 25k, para setear la ganancia unitaria justo a las 12 en punto, es decir, a la mitad del recorrido)
-1 Res 470 (Resistencia del LED, se puede emplear un valor más alto con el fin de disminuir la intensidad del LED lo que nos ahorrará batería en caso de usar una. También considerar que los LEDs azules iluminan de una manera más intensa)
-1 Cap 47nF
-1 Cap 39nF ---> -2 Cap 39nF (El capacitor de entrada cambió de 47nF a 39nF, según Paul, esto se debió en que en algún momento hubo escasez con todos sus proveedores de capacitores de 47nF, así que puso de 39nF en lugar de 47nF, como no notó un cambio, decidió dejar el de 39 nF, por lo que no debería haber problema entre poner uno u otro, en mi caso, me ha costado mucho encontrar capacitores de 39 nF)
-1 Cap 10nF
-2 Cap 1uF
-1 Cap 2.2nF (En las primeras versiones del Timmy V2, este capacitor en lugar de ser de 2.2nF era de 4.7nF, aunque no estoy seguro he notado que en los Timmys que aún tenían el capacitor de entrada de 47 nF, tienen el capacitor de 4.7nF, mientras que los que cambian a 39 nF, tienen uno de 2.2nF )
-1 Cap 47pF (Este capacitor no todos lo traen, fueron los más recientes, en palabras de Paul, había guitarristas que recibían "radio" (no sé si se refiera a ruido o si literalmente se escuchaba el radio a través del amplificador) y este capacitor ayudó a solucionar el problema.)
-1 Cap 100pF (En las primeras versiones del Timmy este era de mica de plata (Los versión breadboard), cuando los V1 se actualizaron a PCB, cambió a ser de poliestireno (Styroflex), y esto permaneció hasta casi las últimas versiones del Timmy V2, que pasó a ser de poliester (filmbox) y así se ha quedado hasta la versión actual)


Nuevo post
Regístrate o identifícate para poder postear en este hilo
