A que os referiis con apantalldo el cable de input? Los forrados de algodon unifilar de cbledo de guitarra? Ese os referiis
Primer proyecto DIY EJ Fuzz Face (presentación y dudas)
OFERTAS Ver todas
-
-11%Ibanez AE340FMH-MHS
-
-17%Harley Benton DNAfx GiT Mobile II
-
-37%IK Multimedia ToneX One
el cable apantallado es el cable coaxial, el cable que se usa para auriculares, ya sabes, tu ese cable usas el hilo central para la señal de audio del input, y el cable de fuera de malla ese se usa para masa que, es el que apantalla y evita que entren ruidos en el cable, el input y el pote de gain son los lugares criticos que recomiendo apantallar, el out y el tonestack normalmente no hace falta.
Tu usa los cables centrales del cable apantallado para conducir la señal del input al truebypass y del truebypass a la pcb y, los cables que salen de la pcb al pote de gain tambien, usa el malla de cobre de fuera para la masa, en el pote de gain de casi todos los pedales suele ser uno de ellos a masa, pues usa este para conducir la masa el malla de fuera y, los otros dos puedes usar cable apantallado stereo para ellos que son 2.
Tu usa los cables centrales del cable apantallado para conducir la señal del input al truebypass y del truebypass a la pcb y, los cables que salen de la pcb al pote de gain tambien, usa el malla de cobre de fuera para la masa, en el pote de gain de casi todos los pedales suele ser uno de ellos a masa, pues usa este para conducir la masa el malla de fuera y, los otros dos puedes usar cable apantallado stereo para ellos que son 2.
De verdad vale la pena para el gain? A mi los potes me quedan debajo de la placa y habría más longitud de cable sin apantallar que apantallado. Ya el del input de placa lo hice algo más largo por llevar el apantallado...
Aprovecho para hacer otra pregunta. Habida cuenta que el Fuzz Face de germanio lo voy a usar con los potes al máximo, puedo sencillamente no poner potenciómetros y poner un puente entre la entrada y la salida del pote de fuzz y conectar el output de placa directamente al footswitch?
Aprovecho para hacer otra pregunta. Habida cuenta que el Fuzz Face de germanio lo voy a usar con los potes al máximo, puedo sencillamente no poner potenciómetros y poner un puente entre la entrada y la salida del pote de fuzz y conectar el output de placa directamente al footswitch?
hombre!! yo hablo del gain en caso que tengamos que ponerle cables largos y llevarlos de la pcb a la carcasa con una longitud de 4 o 5 centimetros o mas, si los tienes soldados a la pcb.
yo los montajes que hago con el pote de gain que va de la pcb con un cable a la carcasa les pongo apantallado con cable mono o stereo, segun convenga y, el jack input hasta el truebypass y del truebypas a la pcb, ese siempre lo pongo apantallado en distorsiones, ecualizadores o pedales que amplifiquen, realcen el sonido y cosas asi, en un boost de agudos pues tambien interesa apantallar, los agudos resaltan mucho el ruido que se cuela por el input, sin embargo para pedales que no realzan agudos ni saturan, ni amplifican no me parece algo demasiado importante.
yo los montajes que hago con el pote de gain que va de la pcb con un cable a la carcasa les pongo apantallado con cable mono o stereo, segun convenga y, el jack input hasta el truebypass y del truebypas a la pcb, ese siempre lo pongo apantallado en distorsiones, ecualizadores o pedales que amplifiquen, realcen el sonido y cosas asi, en un boost de agudos pues tambien interesa apantallar, los agudos resaltan mucho el ruido que se cuela por el input, sin embargo para pedales que no realzan agudos ni saturan, ni amplifican no me parece algo demasiado importante.
pastodeloslobos escribió:puedo sencillamente no poner potenciómetros y poner un puente entre la entrada y la salida del pote de fuzz y conectar el output de placa directamente al footswitch?
Siento ser pesao, pero con el esquema resultaría más fácil, (creo que no hablas del mismo fuzz del que subiste el esquema). Lo óptimo sería usar una resistencia del mismo valor que el del pote en la posición al máximo. Esa resistencia actuaría como pull down para evitar el clic de conmutación del switch a la salida, a parte de mantener la impedancia de salida propia del fuzz.
No eres pesado, para nada. Es defecto mío por desconocimiento 
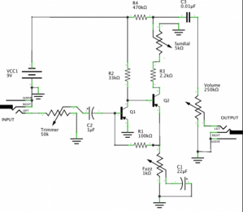
Dejo ahí el esquema. No es muy diferente del otro. Serían el de 250 y el de 1k, pero de tu respuesta ya deduzco que estaba equivocado en algo. Yo pensaba que con el potenciómetro al máximo la resistencia estaba en bypass, pero entiendo que no es así... no? Tendría que medir la resistencia desde C3 al output con el pote al máximo?
De este mismo esquema es lo que decía del bias. Entiendo que cambiando R3 podría centrar un poco el bias para tener algo más de recorrido en el sundial para bajar el voltaje.
Gracias.

Dejo ahí el esquema. No es muy diferente del otro. Serían el de 250 y el de 1k, pero de tu respuesta ya deduzco que estaba equivocado en algo. Yo pensaba que con el potenciómetro al máximo la resistencia estaba en bypass, pero entiendo que no es así... no? Tendría que medir la resistencia desde C3 al output con el pote al máximo?
De este mismo esquema es lo que decía del bias. Entiendo que cambiando R3 podría centrar un poco el bias para tener algo más de recorrido en el sundial para bajar el voltaje.
Gracias.
pues no les hecho y mira que en invierno me hize de los miticos sencillos fuzzeros unos cuatro por ahi, no me llama la atencion muy hibrido para mi, lo unico por hacer la mitica de comprar una caja de caramelos redonda para meterle jajjajja
Pero ese video esta genial se ve bien claro que tiene levemente mas cuerpo el de germanio en la zona que va haciendo un riff con la sexta cuerda al aire, para mi son diferentes
Y lo que se entiende por ganancia el de germanio parece que se sube de volumen de un pisoton a otro y el de silicio parece distorsionar mas, crujir.....
Pero ese video esta genial se ve bien claro que tiene levemente mas cuerpo el de germanio en la zona que va haciendo un riff con la sexta cuerda al aire, para mi son diferentes
Y lo que se entiende por ganancia el de germanio parece que se sube de volumen de un pisoton a otro y el de silicio parece distorsionar mas, crujir.....
Nuevo post
Regístrate o identifícate para poder postear en este hilo

