Ahí va la imagen
¡JCM800 preamp sin ruido por 15€!
OFERTAS Ver todas
-
-47%Hughes&Kettner Spirit of Vintage
-
-13%TC Electronic Sub ’N’Up Mini Octaver
-
-11%Harley Benton HBD120CEBK Bundle
Con la placa del Fender twin, de ahí cojes la etapa. Justo a la entrada de la etapa colocas un relé que seleccione entre un previo u otro.
Coloca a la izquierda el 800, le sacas un cable apantallado.
Ahora coméntaselo a tu colega y que te diga como.
Y así todos salimos ganado.
Hay relés que funcionan a 5v, a 12v etc.
Coloca a la izquierda el 800, le sacas un cable apantallado.
Ahora coméntaselo a tu colega y que te diga como.
Y así todos salimos ganado.
Hay relés que funcionan a 5v, a 12v etc.
▶
1 respuesta directa
#3172
Kenworth, has ido un paso más allá. No es mala idea. Supongo que te refieres a montar todo en un mismo mueble.
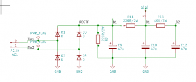
Pero mi pretensión es más modesta. Todo individual e independiente. Y conectar por Jack las salidas de uno de los previos a la entrada de la etapa de salida. Y si quieres el otro, quitar y poner. Manualmente. Por eso necesito una fuente específica para alimentar sólo la etapa de salida.
Saludos
Kenworth, has ido un paso más allá. No es mala idea. Supongo que te refieres a montar todo en un mismo mueble.
Pero mi pretensión es más modesta. Todo individual e independiente. Y conectar por Jack las salidas de uno de los previos a la entrada de la etapa de salida. Y si quieres el otro, quitar y poner. Manualmente. Por eso necesito una fuente específica para alimentar sólo la etapa de salida.
Saludos
Nuevo post
Regístrate o identifícate para poder postear en este hilo

