¡JCM800 preamp sin ruido por 15€!

Tonyguitar
por el 15/01/2020
la salida del previo la puedes llevar directamente a un preamplificador de auriculares, un ampli con salida de cascos o una etapa de potencia.


en el caso del ampli de 6w tienes dos opciones, enchufar un altavoz a la salida y poner una valvula el84 o directamente usarlo como previo y ponerle la salida del master directamente a una mesa de mezclas, tarjeta de sondido, ampilficador de auriculares etc.

Lo que intento decirte es que esto tal cual no esta adaptado para auriculares, necesitas hacer eso que te digo.
OFERTAS EN TIENDAS Ver todas
  • -14%
    Harley Benton SC-Custom III Moritz Yellow
    299 €
    Ver oferta
  • -11%
    Harley Benton Agufish STD Signature BK
    399 €
    Ver oferta
  • -59%
    Hughes & Kettner Spirit AmpMan Classic
    145 €
    Ver oferta
SEGUNDA MANO EN MERCASONIC Ver todo
  • Pastilla BareKnuckle Black Dog Puente
    150 €
    Ver
  • IK Multimedia ToneX Pedal
    250 €
    Ver
  • Guitarra acústica Epiphone songmaker DR 100 natural
    180 €
    Ver
¿Tienes equipo que ya no usas? Véndelo en Mercasonic
Vicent
por el 15/01/2020
#3157

Tarjeta de sonido tengo, una zoom u22 que uso para los VST.

Gracias!!!
Tonyguitar
por el 15/01/2020
tu sacas un cable desde la pata central del pote del master y puedes entrar donde quieras, un amplificador de auriculares, un pequeño ampificador, una tarjeta de sonido, una mesa de mezclas o por el retun de un ampli de valvulas.
classic50s
por el 15/01/2020
Hola compañeros. El ampli para bajo está diseñado, colgúe el proyecto en el otro hilo, el del Fender.

Por dar una vuelta más de tuerca al JCM 800 os planteo una idea que se me ha ocurrido, pero que plantea algunas dificultades técnicas. otro desafío. Ahí va:

Ya tengo un previo para el JCM 800 y otro previo para el Fender Twin. La cuestión es ¿Puedo hacer una etapa de salida aislada e integrarla en una pantalla? es decir, tener por un lado los previos y por otro La etapa de salida, trafo de salida y cono.

Eso tiene una ventaja, pues permitiría utilizar la misma pantalla conectando un previo u otro. Preveo conectar las dos partes con un cable jack, jack.

Peeeeeero ya me he encontrado una dificultad nada más empezar. Al intentar hacer la etapa de salida sola, tengo lógicamente que ponerle una fuente. Las tensiones que tengo que conseguir son en B1 unos 300v y en B2 unos 250, como alguno de vosotro ya me comentó amablemente.

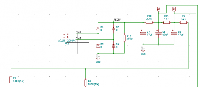
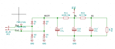
Pero la fuente que tenemos está pensada para el JCM y claro, ahí hay unos triodos y unas resistencias que tienen una impedancia determinada, y que participan en el divisor de tensión (imagen 1). La cuestión es, que como ahora esos triodos no están.(imagen 2)....Debo añadir una impedancia al final que sustituya la impedancia equivalente del conjunto del previo.

Supongo que lo haré por tanteo. De momento he puesto 1M. Los valores en B1 y B2 dependerán de las corrientes que absorba el pentodo. A más corriente, más caída de tensión en las resistencias de 220ohmios y 4,7 ohmios. El miedo es quemar el pentodo por sobretensión. Uyuyuy.

No se, igual es mucho lío y me merece más la pena montar un JCM completo y dejarme de pirulas mentales.
Archivos adjuntos ( para descargar)
2020-01-15_202629.png
2020-01-15_202711.png
2 respuestas directas
dazz
por el 15/01/2020
#3160 Que yo sepa no necesitas preocuparte por impedancias, eso es la fuente de alimentación. Tienes que seleccionar el valor de esas resistencias para tener los voltajes adecuados en los ánodos y la pantalla.
2 respuestas directas
toni.kt88
por el 16/01/2020
#3161 Cierto, aunque la R16 es necesaria para que cuando desconectes la alimentación, los condensadores se descarguen como mucho en un minuto o dos.
classic50s
por el 16/01/2020
#3160
#3161
Para la descarga de los condensadores se ponía una de 220k en paralelo con el primer condensador. la quité para que no absorba más corriente. La R16 la puse buscando otra cosa. Voy a intentar explicaros tal y como yo razoné, que a lo mejor estoy equivocado:

Imaginaros que quito la resistencia R16 y el circuito queda abierto en ese punto..... Entonces ¿Cómo va a haber 250v en B2?. No podemos asegurar que ahí vaya ahaber una tensión determinada. Necesitamos una resistencia para referenciar la tensión entre el punto B2 y masa. La tensión en B2 será entonces la corriente que atraviese R16 por el valor de R16.

Si no la pongo el punto B2 queda flotante.

En el diseño completo, de ahí sale una rama que va a una serie de resistencias, condensadores y después a los triodos. Pero ahora todo eso no está. Digo yo que habrá que poner algo ahí que lo sustituya en términos de impedancia......
4 respuestas directas
Tonyguitar
por el 16/01/2020
Habláis del preamp j800 o el de 6w?
1 respuesta directa
toni.kt88
por el 16/01/2020
#3163 En lo que dices tienes razón, pero las alimentaciones en válvulas no son criticas, y tienes que tener en cuenta que tensiones tendrás cuando tengas las válvulas conectadas y funcionando, en el punto B1 tendrás conectadas las válvulas de potencia, y su consumo en reposo te hará caer la tensión en R11 sumando también las válvulas del resto del circuito(pero el consumo es bastante bajo en relación a las de potencia y muchas veces se puede despreciar), y en B2 conectarás las válvulas inversoras, las que atacan la etapa de potencia, y su consumo hará caer tensión en R13 y R11.
Por ejemplo suponemos que tienes dos válvulas de potencia, para push-pull, con un consumo de unos 30mA en total, y los dos triodos del divisor unos 2mA.
Si R11 es 220 y R13 es 4K7:
Vr11=220*(0,03+0,002)= 7V
Vr13 = 4700*0.002=9,4V
Si la tensión después de rectificar es de 310V, B1=303 y B2=293.6

Pero esto solo funciona si las válvulas consumen, si no hay consumo, B1=B2 y son los 312V
toni.kt88
por el 16/01/2020
classic50s escribió:
Si no la pongo el punto B2 queda flotante
NO queda flotante, está referenciada a GND a través de los diodos.
toni.kt88
por el 16/01/2020
classic50s escribió:
Digo yo que habrá que poner algo ahí que lo sustituya en términos de impedancia
Son las válvulas, que es lo que le falta al circuito.

Pero no te olvides de poner una R13 o una R en paralelo con C7 para que se descarguen los condensadores, la puedes poner de una mega si quieres. Te evita dos problemas, uno alarga la vida de los condensadores, y dos te evita un enrrampazo en caso de manipular en ampli aunque esté desconectado
classic50s
por el 16/01/2020
#3163
Tony, estás en lo cierto.
Acaba de confirmármelo un compañero profesor de electrónica en FP, muy competente.
Me dice lo que me cuentas tú, que el consumo de los triodos es mínimo (salvo en los caldeos, pero eso va por otro lado) y que la corriente que sale por ahí es practicamente despreciable.
Según sus cálculos, al abrir el circuito en ése punto se reduce un poco la corriente que pasa por R13, y por tanto la caída de tensión en R13. Eso es fácil de arreglar. Como queremos que entre B1 y B2 caigan 50 v se hace elsiguiente cálculo (suponiendo que la corriente de pantalla sea 5 mA).

R13=(300v-250v)/5mA=10k

Es decir, conviene elevar un poco la resistencia R13 desde 4,7K hasta 10k

Acabo de mirar el datasheet de la EL84 e indica Ig2=5,5 mA. En ese caso ajustando más


R13=(300v-250v)/5,5mA=9k

Pero vamos que ahí anda la cosa


Y sí, una resistencia en paralelo para la descarga de los condensadores.

Os pongo una imagen del diseño de la fuente tal y como quedaría. Lógicamente lo probaré de forma práctica que es la única manera de estar seguro de estas cosas y ya os contaré, por si a alguien más le sirve
Nuevo post

Regístrate o para poder postear en este hilo