Muy interesante toni, yo tengo un Marshall mg15 listo para convertir en j800, la idea es hacerlo todo punto a punto, he preparado unas tiras de pcb cortadas y se me ha ocurrido una forma curiosa, luego te paso una fotillo.
X
Últimos días
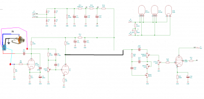
¡JCM800 preamp sin ruido por 15€!
OFERTAS Ver todas
-
-11%Harley Benton HBD120CEBK Bundle
-
-11%Ibanez AE340FMH-MHS
-
-20%IK Multimedia ToneX One Joe Satriani Ltd Ed.
Lespaulhc escribió:Estos montajes se hacian asi porque no existian las pcb a dia de hoy para mi es una jilipollez montar algo asi ahora bien como tema vintage pues vale.y si es por sustitución de componentes pues igual misma chorrada en la pcb sustituyes lo que quieras en1 segundo con un chupon de estaño.Saludos.
Lo bueno de estos montajes es que podías conducir masa por el camino que querías y poner los componentes con cables cortos, esto evitaba muchos ruidos.
Algunas pcb, s tienen pistas de señal de audio muy largas y cogen mucho ruido.
Pues tienes razón, la verdad es q pensándolo bien si tienes q poner muchos es un engorro ya que como bien dices al aplicarles calor se tuercen al dilatarse el plástico por el calor, hay q ser muy cuidadoso,,,
No tiene nada que ver con las turrets que nos dices, solo el aspecto de estas lo dice todo,,,
Muchas gracias
No tiene nada que ver con las turrets que nos dices, solo el aspecto de estas lo dice todo,,,
Muchas gracias
Hola chicos, les hago una consulta: tengo bastante cable fino, unipolar y el alambre de cobre del interior es de medio milimetro de grosor, me puse a enrollarlo y me gusto como para reemplazar los que puse en el jcm800, los de la alimentacion en ac de los filamentos de las válvulas, y los de alta tension de los trafos hasta el puente de diodos...sera suficiente el grosor?
Muchas gracias
Muchas gracias
el grosor va en funcion del amperaje, y en este circuito el consumo en amperios es muy bajo, yo he usado hasta cables de 0.25mm, tu fijate que en las instalaciones electricas se protegen hasta 10 amperios con cables de 1.5mm, y aqui en estos circuitos donde mas consumo hay es en los filamentos y como mucho que llegue a 0.6A.
Hola! Tengo una inquietud que debido a mis pocos conocimientos no me puedo responder: hace tiempo que vengo pensando hacer este preamp con una valvula menos, o sea, ya no seria jcm800, seria hacer un híbrido entre este y el fender respetando las tolerancias de voltajes de la valvula y ver que resultado se obtiene...
Nuevo post
Regístrate o identifícate para poder postear en este hilo

