Instalar Master en fender hot rod deluxe en canal Clean

josepqr
por el 16/11/2015
Hola ,

como todos (...o muchos de vosotros) sabreis, el fender hot Rod Deluxe es un gran amplificador, ideal para conciertos, con cuerpo, watios y mueble suficiente para dar tonos con caracter y cuerpo, muy resultón y ara nada recomendable en el canal "Drive" porque suena mas bien a "cascarria quierounopuedo".

sin embargo en canal limpio y con ciertas modificaciones de condensadore, reducción de bola de grabes , un altavoz que se ajuste a tu sonido y una buenas valvulas, puede sonar muy , muy, pero que muy bien.

pero por todos es sabido que 40W para tocar en casa es un autentica barbaridad, y tras hacer todas las mods habidas y por haber para mejorar tono (ya lo he conseguido y con creces), me sigue faltando el tema del control de potencia para cuando tengo que tocar en casa.


por eso me gustaría preguntaros;

¿Alguine sabe sabe como se instalaría un nuevo pote "master" para controlar el volumen de un fender hot rod deluxe??


he visto que en algunos Servicios técnicos brindan esta posibilidad de modificaión y supongo que no debe ser "mega complicada" pero por mucho que busco y busco y busco , no encuentro NADA que haga mención a esta modificación.

obviamente siempre se puede recurrir a alguna de estas 2 soluciones:

la barata: un potenciometro dentro de una caja metalica y 2 jacks por el lop de efectos. (aunque esta opción tiene muchos detractores poruqe sería ell quivalente a bajar el volumen de tu guitarra)

la cara: un atenuador de potencia como dios manda , 200€

pero si su hermano pequeño (el fender Blues Junior) tiene perfectamente instalado en el UNICO canal que tiene el blues junior un precioso master, porque no se puede poner un master tambien en el HOt rod???

supongo que no debe ser tan complicado, no????

alguien lo ha hecho?? el solo o en algun SAT? alguna idea?
OFERTAS EN TIENDAS Ver todas
  • -16%
    NUX NGS-6 Amp Academy
    159 €
    Ver oferta
  • -14%
    Harley Benton AirBorne 2.4Ghz Instrument
    59 €
    Ver oferta
  • -7%
    Harley Benton SC‑Custom III Active VBK
    298 €
    Ver oferta
SEGUNDA MANO EN MERCASONIC Ver todo
  • Válvula de previo NOS Sylvania 12AX7 Long-Plate ( ECC83 / 7025 )
    55 €
    Ver
  • Vendo Ibanez Headless QX 52
    800 €
    Ver
  • The Box MA100 altavoz activo (1 o 2 u.)
    99 €
    Ver
¿Tienes equipo que ya no usas? Véndelo en Mercasonic
josepqr
por el 16/11/2015
se me olvidaba,

todo lo que he encontrado navegando un poco por internet es esto, pero no se si realmente es un master que hace de master con "todas las de la lei" , o si es una "versión integrada en placa" de la caja de volumen que comentaba anteriormente:

es esta pagina:

http://www.tangible-technology.com/schematics/fender/hrd/hrd-2.htm



traducido al Castellano con google:

Este artículo apareció en el número de marzo'12 MIX Revista
Rodding caliente Fender Hot Rod Deluxe: Part-2

2012 por eddie Ciletti

Q-1: Quiero aprender acerca de la electrónica de audio - para ser capaz de reparar, modificar y construir mi propio equipo. ¿Cómo y por dónde empiezo?

A-1: Si usted es muy nuevo en geekdom audio, buscar proyectos de bricolaje simples que tienen instrucciones paso a paso. Tomar riesgos con 'engranajes prescindible' y si es posible, intentar cobrar esquemas para todo lo que su propia. (Esto será más fácil con equipo mayor.) Buscar y destruir la red en su búsqueda de conocimiento.

No voy a llevarte paso a paso, sino introducir algunos conceptos que ayudarán en el proceso de aprendizaje. Hacer las reparaciones y modificaciones es cuántos frikis de audio conocidos consiguió comenzó antes de la creación de sus propios productos.

El objetivo de esta serie de tres partes es ayudar a los ingenieros de grabación, guitarristas y DIY'ers entender algunos de los factores que influyen en tono de amplificador de guitarra. El amplificador en cuestión - de Fender Hot Rod Deluxe (HRD) - fue elegido debido a que varios estudiantes se han quejado del mismo problema - un aumento excesivo e insuficiente rango de control de tono, por lo que es un amplificador de grabación ingobernable. Sentí que podía ofrecer soluciones asequibles a los que son pobres en efectivo y estoy contento con el comercio de servicios técnicos para la maestría musical.

En la Parte-1 (febrero), mostré dónde y cómo ajustar los circuitos de overdrive preamplificador y para que los ajustes de control de tono por defecto - Bass, Mid y Treble - pueden comenzar en posición media. El enfoque de este mes se trata de la instalación de un control de volumen Maestro real (MVC) porque la fábrica MVC sólo afecta a la / canal Drive plomo.

Q-2: ¿No hay altos voltajes peligrosos en los amplificadores de válvulas de vacío? Y si es así, ¿qué puedo hacer para evitar ser electrocutado?

A-2: Si el amplificador está encendido y hacia abajo, antes de que los tubos han calentado y se dibujo actual, los condensadores de la fuente de alimentación (caps) puede mantener su cargo por un buen rato. El primer hábito friki saludable es siempre desenchufe el amplificador. Luego, usando un voltímetro para medir las tapas de filtro y la descarga si es necesario con un par de cables aislados de clip y una resistencia de 10k ?, 1-Watt. Si no puede leer el suficiente esquemática saber lo que una fuente de alimentación es o dónde encontrarlo, simplemente pregunta - que es lo que estoy aquí - o buscar en la red.

PD: Aquí hay dos enlaces de vídeo sobre los transformadores y fuentes de alimentación.

Q-3: ¿Cómo aprendo a leer un esquema?

A-3: La forma en que aprendí fue a dibujarlos - es un poco como la práctica de sus cartas en el kinder. A través de la repetición y la comparación, es muy probable que sea capaz de correlacionar los símbolos esquemáticos con sus homólogos físicos y similitudes circuito aviso. Vacío amplificadores de guitarra de tubo tienen más en común que diferencias. Circuitos idénticos se pueden extraer de manera muy diferente.

Aquí hay un enlace a la esquemática original de fábrica. TODAS esquemas utilizados en esta serie de tres partes se han modificado para mejorar la claridad y para resaltar las modificaciones.

PARTE-2: Usted está aquí

Introducido en 1995, el Hot Rod Deluxe tiene una ruta de señal totalmente "termoiónica 'menos que el poder Amp Jack de entrada (J4) se utiliza, en cuyo caso, un amplificador operacional IC se introduce en el camino de la señal. Los circuitos de baja tensión IC, junto con una visión general de las opciones de tubos de vacío, se explorará en la Parte-3.

Circuitos de preamplificación que se basa en las etapas (discreta) de ganancia individuales (tubos o transistores) son Clase-A, lo que significa que cada dispositivo amplifica todos los 360 grados de una onda sinusoidal, desde el medio positivo (0 - 180 grados) al medio negativo (181 a 360 grados). La Fender Champ, por ejemplo, tiene un único tubo de salida 6V6 poder que al igual que sus válvulas de previo, también se está ejecutando la Clase-A.

Amplificadores de potencia más altas tienen dos o cuatro tubos de salida que operan en el modo de clase AB "push-pull", lo que significa que cada tubo en el par amplifica un poco más de la mitad de la onda. Pedales amplificadores Clase-AB se simétricamente distorsionar la mitad superior e inferior de la onda, la generación de armónicos de orden impar (en su mayoría 3as musicales, seguido de menores cantidades de 5as, 7mas, etc.).

Sin un control de volumen principal, el amplificador de potencia es más probable que se overdriven primero, a veces genera un tipo de distorsión que no siempre es fácil de ignorar con un micrófono. Esto es a menudo debido al uso de la retroalimentación negativa en torno a la etapa de potencia, que el segundo de los dos mods en esta excursión. Un verdadero control de volumen maestro reduce la sensibilidad del amplificador de potencia de manera que un tubo clave en la cadena de preamplificador se puede conducir más difícil de una manera que es más musicalmente cortesía y la generación de los más sutiles armónicos de orden par (octavas).

Entonces y ahora

El original Fender Deluxe entregado cerca de 20 vatios a partir de un par de tubos de salida 6V6 mientras par 6L6 del DRH duplica el poder. Tenga en cuenta que la potencia de salida no debe confundirse con la sensibilidad - Ganancia de voltaje proviene del número de etapas preamplificador.

De las muchas variaciones Fender Deluxe, todas tienen consistentemente dos etapas de preamplificación por canal, sin contar tubos trémolo y reverberación. El HRD intercambia ICs para los tubos de la sección de la unidad de reverberación y la recuperación. Las etapas del tubo 'extra' han sido re-utilizados en el ritmo (limpio) y plomo (Drive) canales, lo que sin duda explica la cantidad casi incontrolable de ganancia.

Un amigo mío, Wes Kuhnley de Resonant Amplificadores, me dice que algunos diseños incluyen un cierto factor "wow". Al igual que la curva de EQ-smiley enfrentado que vende 'monitores de estudio,' algunos fabricantes utilizan un truco que permite su producto para competir con la cacofonía de otros jugadores que están todos buscando la asequible Santo Grial de los amplificadores en una tienda de música. Dichos 'características' no son necesariamente útiles fuera de la tienda.

El stock de HRD tiene tres controles de nivel: Rhythm (Clean), plomo (Drive) y 'Maestro', esta última compensa la cantidad de 'Drive' requerida para saturar el canal de plomo, por lo que la diferencia entre los niveles de ritmo y el plomo puede optimizar "a gusto". Dos interruptores permiten tres "modos" que se llaman oficialmente "Clean", "Drive" y "Más Drive".

Circuitos de control de volumen principal (MVC) tienen algunas variaciones, pero sea cual sea la aplicación, mi preferencia es que el MVC afecta tanto ritmo (limpia) y plomo niveles (Drive). Usted puede probar fácilmente esta teoría sobre el desarrollo de recursos humanos mediante la inserción de un potenciómetro o un pedal de volumen entre la salida de preamplificador (Efectos Enviar Jack J3) y la entrada del amplificador de potencia (Jack J4).

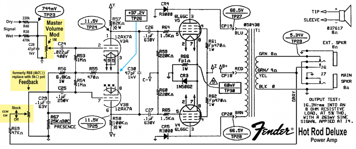
79b414d2a0d4eff88b5b072e62ebe-2033150.jpg

FIGURA 1: La sección de amplificador de potencia de la Fender Hot Rod Deluxe detallando el volumen principal y ollas voto negativo.

En la Figura 1, en la parte superior izquierda de la esquemática, las resistencias R40 (220k?) Y R38 (470k?) Combinar las señales secas y húmedas, que en la fábrica de piensos esquemática C24 (.02uF) y luego pin-2 de V3A (12AX7), que es la mitad de la etapa excitadora amplificador de potencia. Para insertar el nuevo Pot volumen maestro en el camino, la unión entre C24 y R38 / R40 debe ser roto y re-encamina a la cima de la nueva maceta Master Volume (1M? Log / cono de audio). El limpiaparabrisas (salida de bote) ahora alimenta C24.

Sobre la base de experimentos de John Kargol (véase PS), la nueva maceta Maestro vive entre el mediodía y las 2:00, por lo que el ritmo y los controles de nivel de plomo finalmente se pueden dar vuelta un poco. El nivel de control de la unidad depende de la guitarra (2 para Tele, 4 para Gretsch Electromatic) y el Maestro Drive trasladó desde 1 (pre-mod) a 6,5 ​​(post-mod). La nueva estructura de ganancia permite John la posibilidad de jugar en el centro de la zona de dulce, con un toque más ligero para la limpieza y un toque más pesado por más de saturación. Esto es similar a un codo suave del compresor-limitador.


27ce23274ffb72645ce893cbce006-2033150.jpg


Figura 2: controles El nuevo Máster y Sugerencias son accesibles pero no desfigura ...

TWEAK REACCIÓN SORPRESA

Si te gusta el tono de la vendimia de la Tweed amplificadores de guitarra era, tal vez le interese saber que parte de su encanto se debe a la falta de retroalimentación negativa en torno a la etapa de potencia. La retroalimentación negativa reduce la ganancia mediante la inyección de un bit de la salida a la entrada, un proceso simple que reduce la distorsión y mejora la respuesta de frecuencia. Esto funciona muy bien para aplicaciones de alta fidelidad, pero hace que los amplificadores de potencia saturado suenan vidrios rotos similares.

En lo profundo de las entrañas de la Hot Rod Deluxe - y en el extremo derecho del esquema - la fuente de retroalimentación es el 4? grifo secundario (/ Cable amarillo verde) del transformador de potencia de salida, T1. Al Jack Altavoz externo, este grifo se conecta a un cable gris que alimenta a 10: 1 divisor de tensión (? R 69 = 47k ?, R68 = 4K7) el cruce de las cuales se alimenta la entrada (pin-7) del tubo conductor 12AX7 V3b mediante C25 (.1uf).

Los swaps de retroalimentación ajustable mod fuera R68 (4K7?) Para un 5k? olla, el limpiaparabrisas de los cuales se conecta a R69. Cuando el limpiaparabrisas está en planta (máx CW), no hay comentarios para que el amplificador de potencia tiene más ganancia - otra razón para la nueva maceta volumen principal. Al girar el limpiador totalmente CCW devuelve la información a 'valores. "

CREEP CARACTERÍSTICA
Ya sabes cómo grabación digital permite a las decisiones de producción a posponerse hasta el final? Pues bien, los ingenieros de diseño comienzan con más variables que terminan en la producción final. Algunas ideas no son necesariamente 'características', pero variables en la ecuación que debe ser clavado antes del lanzamiento del producto. Por ejemplo John ha preferido siempre el entorno no tiene comentarios. yo

No dude en hacer cualquier pregunta o compartir tus propios mods en mi blog!

PD: Muchas gracias a John Kargol, mi ex-estudiante y hermano friki muy motivado!
josepqr
por el 19/11/2015
¿alguien puede aportar algo????

¿nadie a intentado (o querría) instalar un master para el canal limpio en un Hot rod Deluxe??
Pablocada7
por el 23/11/2015
Ojalá alguien que controle del tema nos de su punto de vista, es muy buen planteamiento ese pote de master...
despista2
por el 23/11/2015
"josepqr" escribió:
un potenciometro dentro de una caja metalica y 2 jacks por el lop de efectos. (aunque esta opción tiene muchos detractores poruqe sería ell quivalente a bajar el volumen de tu guitarra)

En absoluto. Cuando atenúas la señal en el loop de efectos, estás manteniendo todo el coloreado que le da el preamplificador, que es el más relevante; y sólo prescindes del coloreado y la compresión que consigues en la etapa inversora y la de potencia cuando exprimes la potencia del amplificador. El resultado es prácticamente el mismo que vas a conseguir con un potenciómetro de master volume... De hecho, la única diferencia entre eso y la modificación que has linkado, es que con ese master atenúas después de pasar la señal por el reverb, mientras que por el loop de efectos atenuarías antes. No estoy diciendo que no esté a favor de la instalación de un master, al contrario, aunque no consigas exactamente el mismo sonido que exprimiendo la potencia de tu amplificador a tope, vas a conseguir un tono bastante parecido y no vas a desperdiciar inutilmente la vida de las válvulas de potencia sonando a volumen "doméstico" gracias a un atenuador de potencia. El único inconveniente que le veo a ese master es que no es totalmente inocuo... Una modificación bien hecha sería la que, con el master al máximo, consiga exactamente el mismo resultado que el amplificador sin modificar, y este no es el caso: La carga que supone el potenciómetro de 1M detrás de R38 y R40 va a provocar una atenuación de aproximadamente el 15% de amplitud en la señal seca y algo más en la señal con reverb, aún con el potenciómetro girado al máximo. La repercusión de esta atenuación en la sensación de volumen va a ser muy pequeña... pero va a estar ahí.
josepqr
por el 25/11/2015
Gracias por la respuesta despista2 ,

... entonces, ¿Porque la gente habla tan mal sobre esta técnica de "volume BOX" por el llop de efectos?

yo hablo desde la ignorancia porque aun no le he probado (este finde lo hare) pero por loq ue leo por interenet, la gente dice que se pierden "un monton" de cosas por el camino al usar este volume BOX por el llop de efectos, que si se piereden armonicos , que si se pierde garra, que si suena "esteril" y 1000 etc...

por cierto , para todos aquellos que no esten en el mundillo de la electrónica y no entiendan demasiado, que sapais que comprar este volume BOX
y no quereis pagar esto:

http://www.ebay.es/itm/Metal-Volume-Box-guitar-amp-audio-taper-effects-loop-master-volume-attenuator-/200925901680?hash=item2ec81df370:g:Z-sAAOxyHE5RvGrQ 45€

http://www.ebay.es/itm/ATTENUATOR-A3-FOR-MARSHALL-ELECTRIC-GUITAR-AMPS-/252165172356?hash=item3ab6372c84:m:mHsPQezoPcMMg_XBXda15rA 60€

que sepais que dentro SOLO hay un potenciometro de 500K , este es el esquema:

df0ac3cde7434f06f99b756a840a1-2230042.jpg


y esta es la idea de loq ue yo me quiero hacer este finde:

[ Imagen externa no disponible ]

[ Imagen externa no disponible ]

[ Imagen externa no disponible ]





yo la verdad es que voy a probarlo por mi mismo y os cuento el que, porque lo de instalar un master en un Hot rod, parece que nadie sabe, o nadie conoce, o nadie lo ha hecho, o nadie lo quiere contar , pero la verdad es que vas a una tiende de guitarras con servicio tecnico y en 2 dias tiene ese potenciómetro máster instalado en cualquier ampli (ya no hablo solo del hot rod) .


Otra cosa que he oido (y esto si que puedo probarlo de forma "semi-rapida") es poner por ese loop de efectos un pedal ecualizador , por ejemplo un boss GE7 , que ademas como tiene un volumen intentar bajarlo al minimo + su ecualización, creo que esto tambien seria un equivalente al "volume box" .
Todoalonce
por el 10/12/2015
No es dificil instalar un master, yo no lo he yecho nunca, pero con el esquema por delante no debería ser complicado vaya...
josepqr
por el 10/12/2015
caramelos_sugus escribió:
No es dificil instalar un master, yo no lo he yecho nunca, pero con el esquema por delante no debería ser complicado vaya...



Podrias darnos un poco mas de pistas sobre la facilidad de como instalar un master en un fender hot rod deluxe???

este es el esquema :

[ Imagen externa no disponible ]

[ Imagen externa no disponible ]


Gracias!
Todoalonce
por el 10/12/2015
En algun momento antes de la etapa. Espera a ver si puedo desde el ordenador que desde el movil es muy engorroso escribir. Pero vamos...que yo lo pondría justo a la entrada de las rejillas de los pentodos, de todas formas, las rejillas son las que regulan el flujo de electrones de catodo a placa no?. Ya lo miraré con mas detenimiento
despista2
por el 10/12/2015
caramelos_sugus escribió:
yo lo pondría justo a la entrada de las rejillas de los pentodos

No es buena idea... Eso te obliga a usar un potenciómetro "dual deck" sustituyendo a las resistencias de polarización de G1 (una de ellas está marcada como R58, la otra "parece" que está marcada como R60), y estarías referenciando la señal de audio a la tensión de polarización de G1 en lugar de a masa. Esa forma es viable cuando los pentodos están autopolarizados por tensión de cátodo, pero no en este caso. La forma más correcta sería justo antes de la etapa inversora, como en la modificación que propuso inicialmente josepqr. El único "pero" es lo que comenté de que no es totalmente invisible cuando pones el potenciómetro al 100%... Eso se podría solucionar añadiendo después del potenciómetro una etapa no inversora de ganancia 1, montada con un TL071 o con 1/2 TL072. se trataría de una modificación algo más compleja pero bastante sencilla... En cualquier caso, como sería un añadido a la modificación propuesta, se podría empezar haciendo la original, y sólo añadir la etapa de ganancia 1 en el caso de que el resultado no sea totalmente satisfactorio. Yo personalmente no añadiría el potenciómetro de feedback... Lo único que hace es redundar en el efecto del potenciómetro de presence, aunque de una manera no dependiente de la frecuencia (al no verse afectado por C29), pero una diferencia muy sutil que no creo que merezca la pena.
josepqr
por el 14/12/2015
Hola,

a la espera de que "caramelos_sugus" nos facilite un pequeño esquema a nivel grafico/visual de lo que propone, y teniendo muy , muy , muy en cuenta la opinión de "despista2" , dejadme añadir algo de info al respecto.

este finde he estado hablando con un amigo que entiende bastante de electronica y que en alguna ocasión ha montado amplis tipo Marshall por encargo, tras la conversación y despues de decirle lo que pretendia, me ha propuesto montar un master como phase inverter, he de decir , que tampoco lo tenia muy muy claro si realmente funcionaria bien, y me ha dicho que "pruebe a ver que tal" hahahahaha.

efectivamente habria que usar un pote doble (stereo) , y no tengo del todo claro si habria que quitar de la ecuación o las resistencias R59 y R60 como decia despista2.


tras captar su idea y despues de mirar mas paginas todavia por internet , y basabdomne en una mod "archiconocida" que se suele usar para instalar un master volumen en los MArshall, he hecho un pequeño esquema de lo "creo" que deberia ser:



este seria el esquema original del fender Hot Rod Deluxe:

[ Imagen externa no disponible ]


y la modificacion , seria justo en este punto :

[ Imagen externa no disponible ]



y esta seria la "inclusión del potenciometro stereo (doble) :

[ Imagen externa no disponible ]


que de hecho , no deja de estar basado en todas estas otras paginas que he visto por internet que hablan sobre esta instalacion del master volumen en phase inverter en un marshall;

9da50641c4db6c096ac5af700ef57-2041426.jpg

01ec295ad78e6b09af77e640a2458-2041426.jpg

b88e84f1378d0450b63209e465dad-2041426.jpg

[ Imagen externa no disponible ]



ahora la pregunta que lanzaria a los mas mega-pros-expertos en la materia :

esto se podria hacer y implementar en el fender HOt rod deluxe???
se quitan las resistencias R59 y R60 ?
no es lo mismo en los marshall que en este diseño y por tanto NO es aplicable???

soy todo oidos.
despista2
por el 14/12/2015
"Asín sí". Colocando el potenciómetro de master volume previo a las resistencias de polarización de G1 y desacoplando en continua con esos dos condensadores de 0.1µF, no afectarías al bias al accionar el potenciómetro; aún así le encuentro algún "pero":
La carga sobre la etapa inversora no debe variar, para que no afecte a la linealidad de la señal. Fíjate que las resistencias de placa de V3A y V3B son distintas para mantener la linealidad de la señal, compensando el efecto que el circuito de presence tendría sobre dicha linealidad. Esa compensación está hecha teniendo muy en cuenta la carga que las resistencias de polarización de G1 presentan a la señal, así que hay que evitar alterar dicha carga. Para eso están las dos resistencias que hay en los cursores del potenciómetro, marcadas como "33K to 100K". En este caso, el valor correcto para esas resistencias sería 62K, con lo que el valor total a efectos de señal de esa malla serían 220KΩ, justo el valor de las resistencias de polarización de G1. Ahora bien, eso nos supondría una atenuación del 22% del nivel de la señal en G1 con el potenciómetro de master al 100%. No es una gran pérdida, pero volvemos a encontrarnos con que la modificación no es totalmente "invisible"... Sin contar con que un valor tan alto de potenciómetro, junto con las capacidades parásitas del cableado y las capacidades internas de las válvulas de potencia, van a formar un filtro paso-bajo que va a restarle brillo a la señal cuando bajemos el volumen. Justo el efecto que hace necesario (o al menos deseable) un treble bleed en el potenciómetro de volumen en algunas guitarras.
Nuevo post

Regístrate o para poder postear en este hilo