Como hago que un fuzz distosione? como funciona electronicamente?

gryf
por el 12/04/2020
Bueno gente yo domino un poco lo que es el overdrive y la distorsion pero nunca entendi como se hace que un fuzz sature si no usa diodos.

tengo aca el diseño del fuzz face y quisiera entenderlo.

Quien me da una mano?
Archivos adjuntos ( para descargar)
fuzz-face-original-schematic-parts.png
2 respuestas directas
OFERTAS EN TIENDAS Ver todas
  • -13%
    Epiphone 1963 Firebird V Vibrola PW
    1.399 €
    Ver oferta
  • -45%
    Hughes & Kettner Spirit of Rock
    48 €
    Ver oferta
  • -14%
    Harley Benton SC-Custom III Quilt Midnight
    299 €
    Ver oferta
SEGUNDA MANO EN MERCASONIC Ver todo
  • Manuel Rodríguez FG madagascar
    1.500 €
    Ver
  • Wah wah cry baby dunlop
    60 €
    Ver
  • Fender Stratocaster Classic Player '60
    870 €
    Ver
¿Tienes equipo que ya no usas? Véndelo en Mercasonic
toni diaz
por el 12/04/2020
Tu lo has dicho sin darte cuenta, saturación.
El primer transistor excita al segundo y este le devuelve la señal otra vez a la base del primero, al ser esta señal más alta que la que puede gestionar el transistor, entra en saturacion
toni diaz
por el 12/04/2020
Esto claro para los tipos fuzzface, que es el esquema que has puesto, después hay muchos tipos de Fuzz, por diodos, con IC etc
gryf
por el 12/04/2020
#3
gracias por la aclaratoria amigo. me has iluminado un poco ja ja ja ja
toni diaz
por el 12/04/2020
A mandar
acamm
por el 12/04/2020
Pequeña aclaración: los transistores entran en saturación por cómo están polarizados, es decir que dejan de amplificar linealmente (copia amplificada de la señal entrante) para deformar la señal. La red que devuelve la señal del emisor del segundo transistor a la base del primero (realimentación=feedback) sirve para 'domar' el transistor y reducir la distorsión y el ruido, como la realimentación de un amplificador operacional.
Juan
por el 12/04/2020
Hola compañeros. Os lanzo una pregunta. Perdón al compañero por invadir su hilo.😁
Controlo lo básico de electrónica, se reconocer los tipos de componentes, sus valores y tolerancias, se manejar el polímetro etc. Con esto me ha bastado para montar bastantes pedales y artefactos varios.
Mi duda es por donde realmente va la señal, es decir, poniendo como ejemplo este circuito, al llegar la señal del imput y atravesar el condensador una vez que llega al punto entre la base de q1 y r4 hacia donde va? Igualmente en el colector de q1 ., que está unido con la base de q1 y la r de 33k... Etc
No se si me he explicado bien. 😁😁
Saludos y gracias compañeros
jaimebcn
por el 12/04/2020
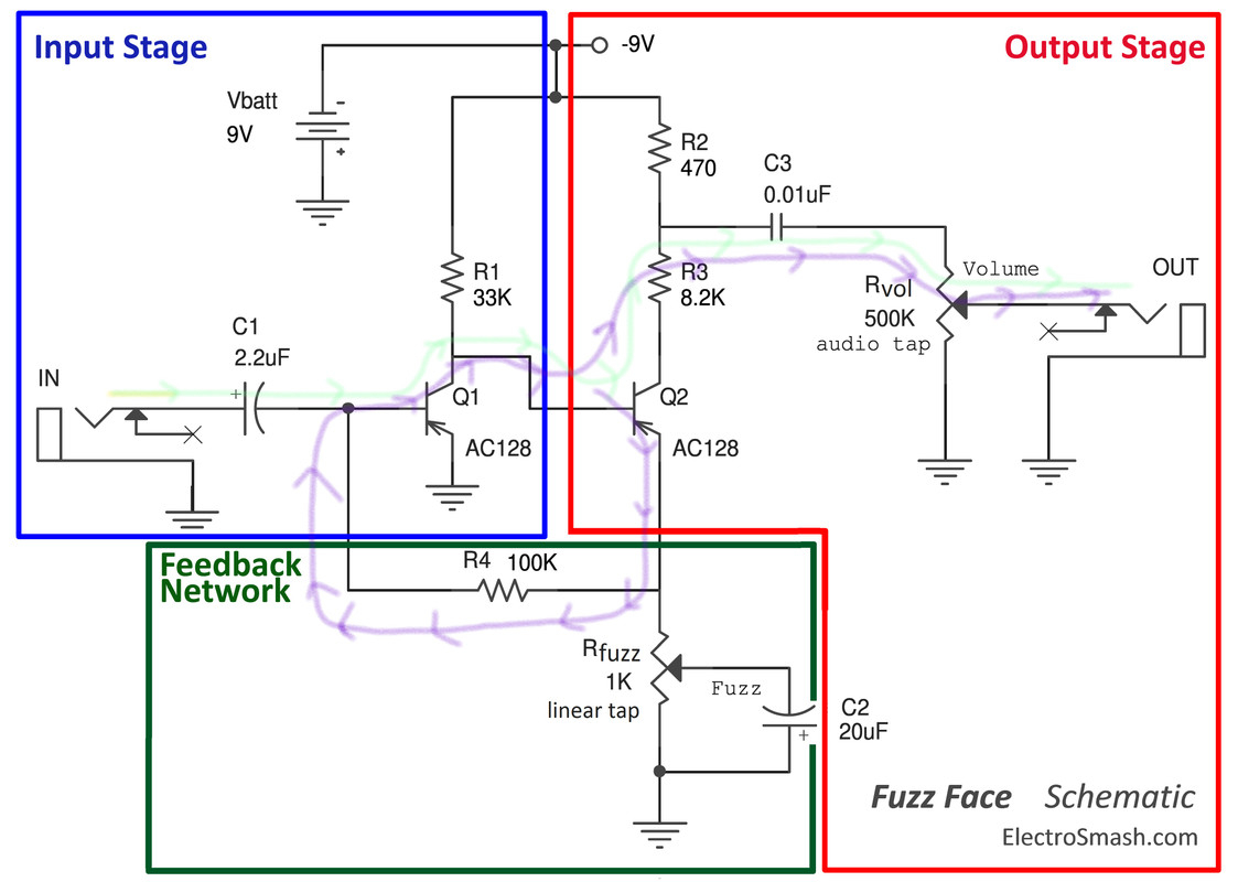
#1 Por que satura un FUZZ hecho con transitores si no tiene diodos?

- Un transistor BJT (como los que salen en ese esquema) no es más que un diodo y medio. De la base al emisor hay un diodo [N-P] polarizado a la inversa. Fíjate en la flecha, tiene una forma muy parecida al símbolo de un diodo, cierto? Ahí tienes un diodo entonces. El colector es el otro medio [P]. En este caso los transistores son del tipo PNP.

#7 El camino de la señal se divide en dos partes:

1) La señal normal que atraviesa el circuito desde el input hasta el output. (Verde)
2) La señal de retroalimentación que parte de Q2 y que hace que el circuito sature. (Morado)
Esto es debido a que parte de la señal original se cuela hacia el principio, sumándose a la señal original (Verde) El potenciómetro de Fuzz lo que hace es derivar la señal (Morado) a masa tanto como nosotros determinemos. Cuanta más señal (Morada) derivemos a masa, menos FUZZ tendremos y viceversa.


9eb2c0ce573f437fed4d5706c10b5-2535476.jpg


Saludos,
JAime.
1 respuesta directa
Juan
por el 13/04/2020
Muchas gracias jaimebcn. Muy bien explicado👌
Saludos
toni diaz
por el 13/04/2020
#8 muy didáctico Jaime, mis dieces
acamm
por el 13/04/2020
Disculpad que insista: la señal que va del 2º al 1º transistor no satura nada, es la realimentación negativa y su función es la contraria: limitar la cantidad de ganancia de los transistores, reducir el ruido, aumentar la estabilidad... La señal que se reintroduce a la base del 1º transistor está en contrafase con la señal entrante que viene de la guitarra, limitando la ganancia. Cuando giras el pote fuzz en un sentido se reduce la cantidad de realimentación que recibe el 1º transistor, aumentando la ganancia y viceversa. La prueba es bien fácil: levantad una pata de R4 y veréis lo que pasa.
txe
por el 13/04/2020
gryf escribió:
fuzz sature si no usa diodos.


si los hay el jordan bosstone, bazz fuss y fijo que hay mas todos primos hermanos.


Pero Bueno lo mejor es probarlo, yo nunca lo hecho es como salir a la calle y pensar hey! porque las estrellas son redondas jajajajajaj nadie lo piensa.

Grf solo tienes que meter un lado de los dos diodos antes del potenciometro y el otro a tierra. Y mirar si el recorte de voltaje le da mucho crujiente, poco volumen y eso ......
Nuevo post

Regístrate o para poder postear en este hilo