Mira, hay un smd, creo que es un diodo.
X
Últimos días
¡Fuente de alimentación de laboratorio ha muerto! ¡Ayuda!
OFERTAS Ver todas
-
-9%Harley Benton TE-20HH SBK w/Bag Bundle
-
-45%Hughes & Kettner Spirit of Rock
-
-17%tc electronic JUNE-60 Chorus V2
Los componentes smd no los controlo, es un diodo el negro ese pequeño si, lo he meiddo y esta bien, el to220 ese que esta al lado que son dos diodos en serie lo mido y me da medida de dos diodos en serie con los catodos unidos entre el central y los lados, ese tambien esta bien, luego los otros smd que no se si son resistencias, cndensadores o no se que son se ven bien por fuera, las lecturas que dan no me dicen mucha cosa la verdad.
¿esos smd negros que pone 512 y 220v y los otros color crema que son?
¿esos smd negros que pone 512 y 220v y los otros color crema que son?
El otro TO-220 que hay atornillado al disipador es un rectificador de diodos. Parece claro que el mosfet está en el secundario como decías, Tony. No sé entonces que pinta ahí con mis limitadísimos conocimientos, pero la buena noticia es que entonces no tiene nada que ver con el controlador pwm
Y una foto por arriba de la placa completa la tienes?
Y una foto por arriba de la placa completa la tienes?
TonyGT-Ibiza escribió:¿esos smd negros que pone 512 y 220v y los otros color crema que son?
Los 512 serían resistencias de 5K1 y los crema son condensadores. La verdad es que nada tiene pinta de estar quemado
https://www.hobby-hour.com/electronics/3-digit-smd-resistors.php
dazz escribió:
Los 512 serían resistencias de 5K1 y los crema son condensadores. La verdad es que nada tiene pinta de estar quemado
si, es verdad, y despues del diodo ese que hay justo conectado a GATE, veras que de ahi va a resistencias y no se ven mal, asi que eso me tranquiliza.
Otracosa es que si el diodo esta en posicion contraria al voltaje que hay en DRENADOR SURTIDOR estoy salvao jejejejeje, pues el diodo esta bien y no se ha roto. Buena señal.
Esto tardara una semana, lo he pedido a españa, asi que yo creo que para la semana que viene estara aqui y lo pruebo.
las resistencias esas que tu dices dan valores distintos a los que pone, supngo que sera por que tienen algo en paralelo con ellas.
Si los smd se rompen se ve seguro, por que esas no creo que se vean bien por fuera.
TonyGT-Ibiza escribió:Otracosa es que si el diodo esta en posicion contraria al voltaje que hay en DRENADOR SURTIDOR estoy salvao jejejejeje, pues el diodo esta bien y no se ha roto. Buena señal.
Tiene toda la pinta de estar así como dices. Y como ese diodo está bien, pues todo lo de antes del gate también debería estar bien. Voy a ver si puedo sacar un esquema de como está conectado el mosfet. Lo mismo hasta podemos deducir lo que hace ahí
dazz escribió:Tiene toda la pinta de estar así como dices. Y como ese diodo está bien, pues todo lo de antes del gate también debería estar bien. Voy a ver si puedo sacar un esquema de como está conectado el mosfet. Lo mismo hasta podemos deducir lo que hace ahí
fijate bien en una cosa, a DRENADOR O SURTIDOR le llega voltaje positivo creo, y el catodo del diodo de GATE esta puesto mirando para el catodo de ese diodo:

fijate veras como se ve el diodo conectado a gate:

creo que he tenido suerte, la semana que viene te lo dire cuando llegue el mosfet.
Bueno, si al final funciona habre triunfao entre comillas, y digo eso por que si bien es cierto que me han devuelto el dinero y tendria una fuente por unos 2 euros que me ha costado el mosfet, son sabores agridulces, me hubiese gustado que no se hubiese roto y no haber recibido el reembolso chino,
y por otro lado, me jode mucho arreglar averias asi pegando palos a ciegas, es como cuando abres un aparato y ves un condensador que ha explotado,
lo sustituyes y ya todo funcina bien, y ni sabes como funcina el circuito ni sabes por que ha explotado, simplemente lo has visto que habia reventado y lo has cambiado.
Yo lo que hice fue seguir las pistas de cobre a donde ivan las puntas de prueba de la fuente y vi que una de ellas, la positiva creo que era va directa a ese transistor, hay un video en youtube que habla de las fuentes conmutadas y explica eso exactamente, lo de que abres un aparato ves algo reventado y lo que mola es arreglarlo y entender como funciona el circuito, eso es lo mas dificil, yo de audio entiendo algo, pero de fuentes conmutadas ni pajolera idea.
Dicen por ahi las malas lenguas que el futuro de la electronica esta en saber reparar fuentes conmutadas, por que las averias electronicas de hoy en dia de aparatos son justamente ahi, en la fuente, asi que, no seria mala idea hacer un cursillo como el de firelestec.
si te fijas, veras otros disipadores, ahi van otro par de transistores, tiristores o triac de esos, ni he mirado lo que era eso, esta tan lejos del circuito de la salida del positivo y el negativo que ni me he molestado en mirar, he pensado que la averia deberia de estar justo en lo que estuviese conectado a las puntas de prueba, y esto fue lo que encontre, he mirado por ahi las conexiones relacionadas con esto y solo he visto esto, todo lo demas es smd y se ve bien aparentemente:
TonyGT-Ibiza escribió:fijate bien en una cosa, a DRENADOR O SURTIDOR le llega voltaje positivo creo, y el catodo del diodo de GATE esta puesto mirando para el catodo de ese diodo:
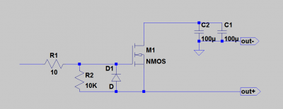
Pues mirando las pistas me parece que el diodo no está en serie con el gate, sinó que va entre el gate y el source. He hecho un esquemilla que adjunto. No sé si está bien ni qué se supone que hace el mosfet ese
#57 Eso es verdad, mola mucho más cuando puedes seguir el circuito ya saber exactamente lo que estás haciendo, pero las fuentes conmutadas son complejas, es lo que hay.
Yo también creo que con lo baratas y eficientes que son, las fuentes conmutadas son el futuro. Estuve buscando hace un par de días como hacer fuentes conmutadas para amplis a válvulas, pero parece que no es sencillo por el alto voltaje necesario en la salida
Eso sí que debería ser la parte del primario con el mosfet o los mosfet de conmutación, o eso creo, vamos.
El tema es que hay diferentes topologías de fuentes conmutadas, y esta tuya parece especialmente compleja.
Yo también creo que con lo baratas y eficientes que son, las fuentes conmutadas son el futuro. Estuve buscando hace un par de días como hacer fuentes conmutadas para amplis a válvulas, pero parece que no es sencillo por el alto voltaje necesario en la salida
TonyGT-Ibiza escribió:si te fijas, veras otros disipadores, ahi van otro par de transistores, tiristores o triac de esos, ni he mirado lo que era eso, esta tan lejos del circuito de la salida del positivo y el negativo que ni me he molestado en mirar, he pensado que la averia deberia de estar justo en lo que estuviese conectado a las puntas de prueba, y esto fue lo que encontre, he mirado por ahi las conexiones relacionadas con esto y solo he visto esto, todo lo demas es smd y se ve bien aparentemente:
Eso sí que debería ser la parte del primario con el mosfet o los mosfet de conmutación, o eso creo, vamos.
El tema es que hay diferentes topologías de fuentes conmutadas, y esta tuya parece especialmente compleja.
Nuevo post
Regístrate o identifícate para poder postear en este hilo
