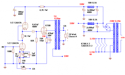
Se me cruzó hace un tiempo el esquema del Angela super single ended y quisiera saber si alguien se ha hecho uno, no he encontrado ningún hilo sobre el.
La idea es utilizar unas piezas que me han sobrado de otros proyectos, lo que también me obliga a modificar alguna cosita. Principalmente que el transformador de potencia no tiene bobinado para válvula rectificadora y el diseño original lleva dos 5y3.
El secundario da 350V pero al no poner rectificadora y utilizar diodos supongo que el voltaje subirá más.
Si alguien tiene experiencia con el agradecería información.
La idea es utilizar unas piezas que me han sobrado de otros proyectos, lo que también me obliga a modificar alguna cosita. Principalmente que el transformador de potencia no tiene bobinado para válvula rectificadora y el diseño original lleva dos 5y3.
El secundario da 350V pero al no poner rectificadora y utilizar diodos supongo que el voltaje subirá más.
Si alguien tiene experiencia con el agradecería información.
Responder
Citar
