tu eres roberto barrios?
CONSTRUCCION DE UN CLON DEL PEDAL BOSS GE-7
▶
3 respuestas directas
OFERTAS Ver todas
-
-11%Ibanez AE340FMH-MHS
-
-45%Hughes&Kettner Spirit of Metal
-
-15%Hughes&Kettner TubeMeister Deluxe 40
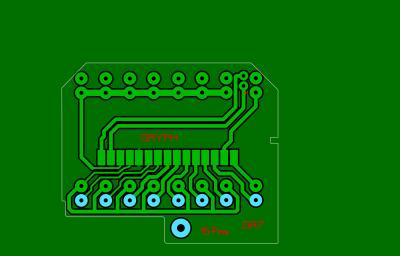
Por favor alguien tiene la nueva versión del GE 7?? puede sacarle fotos del lado de componentes, en especial la parte detrás del cable tipo cinta?? también por fa una foto bien definida del lado cobreado, es para hacer ingeniería inversa y subirlo al foro; muchas gracias!!! sé que también lo puse en otro tema se agradece chicos!!!
cubanox escribió:Hola a todos, queria preguntarles si han tenido alguna dificultad para conseguir los potenciometros lineales del GE - 7
depende de donde vivas!!!!
Si eres de LIMA claro que los hay, cortos y largos, simples y dobles, la cosa es buscar entre las 1500 tiendas que existen en PARURO la meca de los repuestos en el PERÚ!! si no eres mi paisano creo no poder ayudarte!!!
Nuevo post
Regístrate o identifícate para poder postear en este hilo
