Condensadores para Filtro Alimentador.

  • 1
legolashawk
por el 18/11/2013
Hola.
Quiero hacerme un filtro para mi alimentador de pedales.
Despues de ver el video de Frasco y ver unos cuantos post sobre el tema son necesarios 3 condensadores de 470uF, 100uF y 1uF.
Mi duda: uF = picofaradio o nanofaradio??

Gracias chavales!
OFERTAS EN TIENDAS Ver todas
  • -13%
    Epiphone 1963 Firebird V Vibrola PW
    1.399 €
    Ver oferta
  • -18%
    tc electronic 2290 P Dynamic Delay
    205 €
    Ver oferta
  • -13%
    Harley Benton SC-Custom III Baritone
    349 €
    Ver oferta
SEGUNDA MANO EN MERCASONIC Ver todo
  • ‼️ENVIO INCLUIDO. Tipo Jan Ray Analógico
    110 €
    Ver
  • Equalizador Ibanez pentatone
    100 €
    Ver
  • Digitech DOD Chthonic Fuzz
    100 €
    Ver
¿Tienes equipo que ya no usas? Véndelo en Mercasonic
Di Romein
por el 18/11/2013
Micro faradio :-)
legolashawk
por el 18/11/2013
jejeje De acuerdo! Gracias
Di Romein
por el 18/11/2013
Un placer :-)
legolashawk
por el 18/11/2013
Gene una pregunta mas.
No se especifica la Corriente de los Condensadores. Pero imagino que al pasar 9v pueden trabajar cualquier tension superior a esta y no menor ?
Es que tenia opcion de comprar a 10v 16v 25v 50v 100v... he pillao de 16v y de 25v... espero no haberla fastidiao

Gracias!
Di Romein
por el 18/11/2013
Sirven perfectamente :-) siempre y cuando el condensador sea de un valor de voltaje superior funcionara bien, aunque como todos los componentes tienen una tolerancia, y conviene poner siempre un poco mas, por si el voltaje aumenta :-)
legolashawk
por el 25/11/2013
Hola Compañeros.

Ante todo Gracias Gene por tusrespuestas. Ya me hice el filtro y parace que va. El led se enciende y pasa la corriente a 9v correctamente y los pedales van perfectamente pero el objetivo era quitar ruido molesto del alimentador supuestamente. Pues despues de darle muchas vueltas y pruebas. Resulta que el problema del ruido lo sigo teniendo y sigue de forma notoria. He leido bastantes post para informarme al maximo de esto en el foro y ya os digo que he probado de todo. Pilas, cambio de Cable (uso Neutrik) cambio de enchufes, Me he traido 2 SAIS diferentes de la oficina para probar los enchufes, ampli, regleta, etc... He apagado las luces por el tema de las bajo consumo. He medido Tomas de tierra y están perfectas. EL alimentador es de una pedalera Behringer 9v a 1700mA. Funciona perfectamente con todos mis pedales (delay,chorus, flanger y Wha pero La conclusion es que no puedo quitar el molestisimo ruido de 3 Pedales de Distorsion: Big Muff Pi (ruso con toma de alimentador ), Sansamp GT2 original y un Metal Massacre de DR Maligno que suena muy muy bien pero con un HUM que pa que os digo. Este ultimo no lleva conector de Pila pero los otros 2 si y parace que son ruidos intrinsecos de los pedales. La pregunta es... Hay manera de minimizarlo sin Noise Supresor o Puertas? Se pueden modificar? Se os ocurre algo? Gracias de Nuevo!
Di Romein
por el 25/11/2013
yo iria conectando por pedales sueltos, uno a uno, los tres por separado y nada mas guitarra y ampli, miras a ver si hacen el mismo hum, si no, es que el problema puede ser otro... un cable, por ejemplo, entonces, empieza conectando uno, despues metes el siguiente, y escucha el hum, si ah aumentado drasticamente, cambia el cable por otro que tengas, prueba con varios, sino, puede ser que o el pedal esté defectuoso, o que tu guitarra meta un ruido del carajo...
legolashawk
por el 26/11/2013
Que va Gene. La guitarra suena superlimpia con la Distorsion del ampli, y todas las pruebas han sido con los pedales de uno en uno. Tambien he cambiado de guitarra y de cables. He puesto pilas etc.. casi que estoy convencido que es ruido que mete el propio pedal pero no sé si os ha pasado. Estoy por abrirlos y bichearlos a ver si veo alguna soldadura fea o algo extraño pero la jodienda es que funcionan... en fin si descubro algo os lo hago saber por si os pasa. Saludos.
Di Romein
por el 26/11/2013
yo estoy casi seguro que el metal masacre no es, el maligno hace uno señores pedales, y siempre se asegura de dar una gran calidad, puede se que se aya averiado, pero no lo creo, casi miraria mas los otros dos pedales, pero ahora mismo no sabría decirte de donde viene el ruido la verdad, estoy perplejo ahora mismo...
batabuntu
por el 03/12/2013
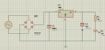
Yo estaba loco, en tu misma situación probé el filtro de frasco, toma de tierra, regletas con filtro rf, estabilizadores de corriente y nada de nada....al final la solución fue la siguiente. Me compré en los chinos un transformador de esos de 1000 mA y que llevan para alimentar varias tensiones 3.5, 5, 9 y 12 voltios creo que era. Bien, lo desmonté entero, y me quedé solo con el transformador propiamente dicho. Éste llevaba varios cables cada uno para cada voltaje. Con el tester busqué el que daba 12 voltios y el resto los anulé con termoretractil para evitar posibles cortos. Una vez hecho eso lo conecté al montaje que te adjunto y que hice con una placa perforada. Lo único que modifiqué es que en lugar de un c1 de 3300 uf puse tres. Luego lo metí todo en una caja y lo conecté a todos mis pedales a través de un pulpo (cosa que "en teoría" genera ruido) y tatachán desde entonces cero ruidos. Como Funcionó tan bien me hice otra (total entre los componentes electrónicos y el trafo de los chinos me cuesta cada fuente unos 12 euros de costo) y ahora alimento con cada uno 5 pedales, de manera que tengo 2 Amperios para alimentar mis 10 pedales perfectamente filtrados y estabilizados. 0 Ruidos y anduve loco como tú para poder quitarlos. Incluso he hecho dos más para amigos que les ha solucionado la vida en cuanto a ruidos. Pruébala y me cuentas, a ver si a tí también te funciona igual de bien. Un saludo y suerte!!!



Ojo me acabo de dar cuenta de que este esquema tiene un fallo, si te fijas la corriente que envía el transformador al puente de diodos se cruza con la salida de tierra del puente de diodos. Evidentemente no se pueden tocar esas dos líneas, eso provocaría un corto, así que ojo con eso.
Archivos adjuntos ( para descargar)
21lj0q9.jpg.png
legolashawk
por el 03/12/2013
BataBantu!

Compañero no sabes lo que te agradezco tu post. No Postee resultados en este hilo porque al final lo di por imposible. Asi que mañana me pongo manos a la Obra y entonces si que comento. Una pregunta; Dices 3 condensadores de 3300uf + 1 de 10uf, es decir 4 en total? los de 3300 en linea? Gracias!
1 respuesta directa
Nuevo post

Regístrate o para poder postear en este hilo