he de deducir q hice bien las soldaduras del diodo D3 ? ya q pasa la señal...
X
Últimos días
Amplificador ''no suena''
Baneado
OFERTAS Ver todas
-
-20%IK Multimedia ToneX One Joe Satriani Ltd Ed.
-
-17%tc electronic JUNE-60 Chorus V2
-
-11%Ibanez RGR6BSP-IPT
Baneado
si fuese un problema de mal sonido en una etapa usariamos un osciloscopio y una señal de 1khz y esta podriamos ir variandola para ver si se degrada el sonido, pero en este caso es mas sencillo, se trata de verificar en que punto se pierde la señal, piensa que en el valvestate hay muchisimas etapas y si se te jode un TL072, un transistor o una resistencia que lo polariza o un condensador desoldado o algo, se te interrumpe el camino de la señal, tienes que averiguar en que punto se interrumpe, y esa forma que te digo para aficionados a la electronica es muy buena.
Baneado
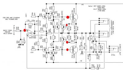
una cosita, el condensador C17 por esa zona q dices, en principio era horizontal lo tuve q cambiar una vez y solo tenian vertical ( no recuerdo el nombre real axial o como sea ),
entonces uno de los puentes q hizo el primer tecnico se ve en las fotos es el puente q esta mas alejado de los demas, aislado digamos, coge una pata del C17, q ademas esa zona estaba algo quemadilla la he limpiado, como decian y yo vi el albaran q cambiaron un diodo y un condensador, pudiera ser este el problematico ? lo desoldo y mido las patas con multimetro ?
entonces uno de los puentes q hizo el primer tecnico se ve en las fotos es el puente q esta mas alejado de los demas, aislado digamos, coge una pata del C17, q ademas esa zona estaba algo quemadilla la he limpiado, como decian y yo vi el albaran q cambiaron un diodo y un condensador, pudiera ser este el problematico ? lo desoldo y mido las patas con multimetro ?
si es un condensador electrolitico y quieres medirlo con un tester debes descargarlo primero.
sin un tester con medida de condensadores los puedes medir con el ohmimetro, si empiezan a subir el valor de resistencia para arriba y te obliga el tester a subir la escala de ohmios es que esta bien, si en cambio esta en cortocircuito o abierto es que esta mal.
c17 es justo el condensador que separa el previo de la etapa, podria ser esta la averia, verifica que este bien conectado y que funcione bien.
sin un tester con medida de condensadores los puedes medir con el ohmimetro, si empiezan a subir el valor de resistencia para arriba y te obliga el tester a subir la escala de ohmios es que esta bien, si en cambio esta en cortocircuito o abierto es que esta mal.
c17 es justo el condensador que separa el previo de la etapa, podria ser esta la averia, verifica que este bien conectado y que funcione bien.
Baneado
Baneado
Nuevo post
Regístrate o identifícate para poder postear en este hilo
