Amp a 18w 6n2p 6p14p

Tonyguitar
por el 25/11/2018
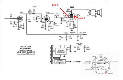
otra cosa, yo no estoy familiarizado con las valvulas de potencia, entonces tengo una duda sobre que pata es cada una, os adjunto una foto, veo que la el84 tiene dos rejas, pata 2 y pata 9, ¿las he señalado correctamente en el esquema? ¿para que sirve el control reja exactamente, la pata que lleva los
321v que he marcado con un 2??
Archivos adjuntos ( para descargar)
puta.jpg
OFERTAS EN TIENDAS Ver todas
  • -6%
    Electro Harmonix Bass Preacher
    62 €
    Ver oferta
  • -14%
    Harley Benton Fusion-T HH EB OCT
    299 €
    Ver oferta
  • -14%
    Harley Benton AirBorne 2.4Ghz Instrument
    59 €
    Ver oferta
SEGUNDA MANO EN MERCASONIC Ver todo
  • Gibson Sg Supreme Red Wine - hay varias opciones al final del anuncio
    2.400 €
    Ver
  • Boss OD-2 Turbo Overdrive
    95 €
    Ver
  • Guitarra Manouche
    1.700 €
    Ver
¿Tienes equipo que ya no usas? Véndelo en Mercasonic
Lespaulhc
por el 25/11/2018
Estan al reves de todas maneras en google tienes el data de la el84
Tonyguitar
por el 25/11/2018
La que puse como 2 es la 1 y al contrario?
Lespaulhc
por el 27/11/2018
https://youtu.be/0rf6PvpiTis
Una review del bicho.el ruido que parece Hum no es el ampli es el yrafo que alimenta filamentos que hce ruido y lo tengo que mejorar.este ampli si mete tralla de cojones
Y la distorsión a diodos me ha gustado mucho y la probare con diodos de germanio.1n34a.
Aviso solo tengo 4 placas pcb por si alguno las quiere.
Tony las válvulas todas tienen su datasheff en internet estan y sus tablas etc...
txe
por el 27/11/2018
buen video que en castellano poco hay, mola todos los cables con pinzas trenzaos y tu trankilo :)
Lespaulhc
por el 28/11/2018
Gracias txe
Tonyguitar
por el 28/11/2018
Les, muy bueno el video, a mi como no me gusta el futbol me habria puesto una pelicula guarrindonga jeje.

Esta muy bien todo, no soy quien para opinar nada por que yo vengo a este hilo a intentar aprender, entonces, te digo, viendo lo que has logrado, estaria genial un hilo sobre este montaje desde cero, todo bien documentado, con esquemas a ordenador, explicandolo todo por partes paso a paso para gente como yo que no sabemos podamos aprender, detalles como lo de quitar espiras a los trafos de salida, amperios que deben soportar para esto, calculo de las resistencias de polarizacion para los anodos y los catodos para una fuente con un voltaje determinado etc, si te curras algo bien explicado, documentado y organizado estoy seguro que iva a ser un exito.

Sobre el ampli que hiciste te aconsejaria de previo el jcm800, es el montaje estrella que todos buscan, exito asegurado.

Lo malo del jcm800 es que si pones la push pull necesitaras la 3 valvula inversora, igual interesa mas un clase A de 1 valvula el84
Lespaulhc
por el 28/11/2018
Hola tony si esque esta todo chupao el esquema ya esta hecho....luego los trafos todos tienen un nucleo y a partir de hay pues es facil....y poco mas que total la pcb ya esta diseñada lo que hare sera modificarla y dejare los archivos por di alguno la quiere comprar...ahora hsre una pcb con los componentes pero modificando las resistencias para 300 vdc.y si noto mejoras de audio pues modificare la pcb.
Lespaulhc
por el 28/11/2018
Acabo de montar otra pcb pero haciendo varias modificaciones haber como suena y si va mejor las explicare y hare un esquema bien explicado.Mañana lo pruebo el sonido.
toni diaz
por el 28/11/2018
Por aquí andamos ojiplaticos, si no escribo nada es que me cojes aplaudiendo
Lespaulhc
por el 28/11/2018
Bueno mas que nada quiero exprimir a fondo este ampli porque tiene potencial y merece la pena.toni diaz.
Thanks.
Tonyguitar
por el 28/11/2018
Deverdad que merece la pena, cuando yo consegui eliminar el año pasado el famoso hum del jcm800 me senti de puta madre por que sin tener ni idea logre algo que en este foro y en el cuartitodiyer que hay gurus de las valvulas entre el 2007 y el 2010 se discutia mucho, ninguno fue capaz de arreglarlo.

Pues mis hilos son de juguete al lado de este, has hecho algo muy grande, un ampli de valvulas con su previo y todo con materiales reciclados,bien vale la pena hacer un buen tutorial explicando los calculos de resistencias para una tension determinada.
Nuevo post

Regístrate o para poder postear en este hilo