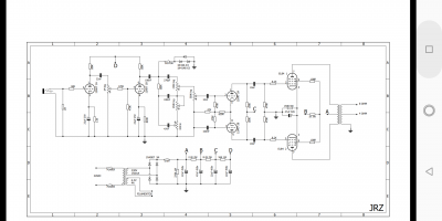
Hola pues he decidido montar un amplificador a 18w con 2 6n2p y 2 6p14p....para esto se puede hacer también con trafos alogenos...aunque ya vere pued tengo unos vintage de 220-24v...los filamentos para las válvulas necesito unos 2.5 amperios de las cuatro.Para eso usare un circuito con un lm338k que soporta 5 amperios y un puente diodos a 10 amperios
Este lm338k regula de 3v a 32v aproximadamente
Con un pot 5k se regula para obtener 6.3v para el caldeo de las válvulas luego se quita el pot y se pone su resistecia fija.el trafo salida tiene que ser en el primario con tap central es decir...220-127-0.
127 va el +B .el filtrado del esquema hay varios +B...
Y un filtrado de choke esto es un trafo que solo tiene dos cables y se pone como una resistencia es para quitar rizado ruidos.
El esquema lo saque del buscador...tengo un chasis de una radio vieja y igual lo monto hay...
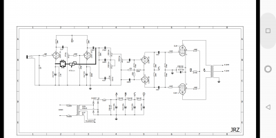
Este lm338k regula de 3v a 32v aproximadamente
Con un pot 5k se regula para obtener 6.3v para el caldeo de las válvulas luego se quita el pot y se pone su resistecia fija.el trafo salida tiene que ser en el primario con tap central es decir...220-127-0.
127 va el +B .el filtrado del esquema hay varios +B...
Y un filtrado de choke esto es un trafo que solo tiene dos cables y se pone como una resistencia es para quitar rizado ruidos.
El esquema lo saque del buscador...tengo un chasis de una radio vieja y igual lo monto hay...
2
Responder
Citar
