Amp a 18w 6n2p 6p14p

Lespaulhc
por el 20/11/2018
Hola de nuevo bueno al final ni lm338k ni irfz44n ni nada solo uso el p.diodos de la pcb y un 100nf y a partir de hay hice un trafo a 220v y 6v...y ya funciona bien tb el capacitor de 3300uf.ahora ya funciona los leds y filamentos.y tambien hice el trafo salida en este caso es
Un trafo de 6cm3 lo suyo es 7cm3 ...
Y tiene primario 0,127,220....2cundario...3hilos y las puntas son 5,6vac...(1 punta y tap central=8ohmnios y la otra punta a gnd.)ahora a falta de que me lleguen las válvulas matcheadas el84 para poder probarlo..tengo 2 pero sin matchear y no se si podria usarlas ya que el bias es fijo.
OFERTAS EN TIENDAS Ver todas
  • -6%
    Electro Harmonix Bass Preacher
    62 €
    Ver oferta
  • -14%
    Harley Benton Fusion-T HH EB OCT
    299 €
    Ver oferta
  • -14%
    Harley Benton AirBorne 2.4Ghz Instrument
    59 €
    Ver oferta
SEGUNDA MANO EN MERCASONIC Ver todo
  • Gibson Sg Supreme Red Wine - hay varias opciones al final del anuncio
    2.400 €
    Ver
  • Boss OD-2 Turbo Overdrive
    95 €
    Ver
  • Guitarra Manouche
    1.700 €
    Ver
¿Tienes equipo que ya no usas? Véndelo en Mercasonic
Lespaulhc
por el 24/11/2018
Hola de nuevo ya funciona en la primera prueba de hoy el circuito y sin las válvulas matcheadas ..a la primera no iva y eran varias cosas no puse a masa en la pcb el r1mega
Del input de jack guitarra.y el +D del circuito no estaba conectado a los 100k del pin 1:6 de la valvula 1.
Facil dos puentes y a la primera...tampoco probe la distorsión a diodos ya que es de noche y lo puse al 1 de volumen y con unos altavoces de coche que los uso como pruebas.habia cambiado tres trafos de salida pensando que el fallo era de ellos.este ultimo es 220 tap 0...y 20v...tap...20v...pues nada os sigo contando mañana
Este ampli tiene chicha ya vereis...mañana comprobare el +B que no suba a mas de 250v ya que es el limite de los pentodos ..el +A es el de la foto...que alimenta el trafo salida es la potencia maxima ...
Archivos adjuntos ( para descargar)
IMG_20181124_233259.jpg
IMG_20181124_233307.jpg
Lespaulhc
por el 25/11/2018
El +B son 230vdc asi que perfecto para los pentodos.el84 o 6p14p este ultimo mi caso.
Aun se podria quitar el R8k2 poner menos valor para que subiera mas el voltaje.
No me queda claro la distorsión a diodos supongo que se notara el efecto a mas volumen luego lo pruebo.
Tonyguitar
por el 25/11/2018
Lespaulhc escribió:
El +B son 230vdc asi que perfecto para los pentodos.el84

¿230vdc entre anodo y masa o entre resistencia de anodo y masa?
Lespaulhc
por el 25/11/2018
+B pin 9 de la el84 y gnd
Tony
Bueno y probe y si hce distorsión los diodos 1n4148
Aunue un poco rara para mi gusto...aparte el mejor trfo que suena de salida es un 220v y 4'8v
Supongo que uno a 6v sonar mejor o 9v
Pero no tengo.
El que hice suena muy bajito seguire haciendo pruebas
La ultima puse los 2*12" a 8 ohmnios
Hay potencia pero se ha de mejorar el filtrado pues hay ruidos aunue asi sin chasis es normal segun muevo los pots se reduce...pero me gusta es un buen ampli a 18w
Y supongo que cuando me lleguen las válvulas matcheadas sonar mejor.
Pues nada a seguir.....
Lespaulhc
por el 25/11/2018
Este es el trafo que hay que usar estos valen entre 50 y 70 euros y hechos yo tengo este pero sin tap centrar y es 220v por 24v...aqui os dejo el calculo a 8 ohm de uno comprado....yo tengo que desbobinar hacer el tap central en primario y igual al secundario...y seria perfecto.
Este es las medidas exactas y mismo nucleo
7'6cm2.
Archivos adjuntos ( para descargar)
15431453833658520242377247403165.jpg
15431454007244946211031608851013.jpg
1543145423735493423843438819571.jpg
15431454412714376551701034337708.jpg
toni diaz
por el 25/11/2018
A 230V. En el ánodo van a ir un poco frías y fuera de bias, yo calcularía de nuevo para esa tensión la resistencia de catodo, lo más seguro es que te dé una resistencia algo menor. Y aunque este dentro de parámetros Las el84 son felices a 300V.
Y mi peavey Bravo 112 a 360V. Qué es más caliente que una patada en la oreja
Tonyguitar
por el 25/11/2018
toni diaz escribió:
más caliente que una patada en la oreja
jajaja, que bueno.


Yo creia que el anodo de esta era lo suyo entre anodo y masa 200v o.asi.

Y para las el34 y 6l6 unos 300v.
toni diaz
por el 25/11/2018
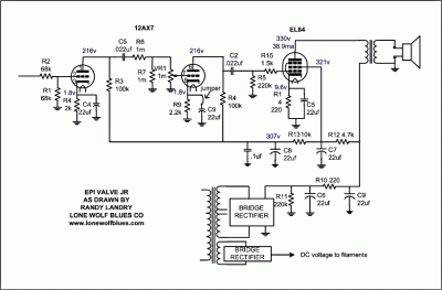
Este es un esquema típico de el84 en clase A, un poco alto de tensión pero vale como ejemplo
Archivos adjuntos ( para descargar)
epischem.gif
Lespaulhc
por el 25/11/2018
Yo antes de que suba el caldeo de filamentos obtengo 300 vdc cuando ya esta el caldeo ese 300 disminuye a unos 256 vdc en +A en +B unos 230 vdc etc...
Os aseguro que a 230 o 250 vdc ya suena bastante bien y potente y no hace falta 370vdc ...ya he desmontado el trafo y desbobinado....ahora solo me queda bobinarlo de nuevo y montar las E y I y ya tengo trafo salida a 8 y 4 ohmn.se puede a 16ohm? Pues si ...en vez de 48 espiras pues el doble.
Y si os fijais en el esquema mio vereis que el +A por ejemplo esta a 352vdc...
Los alogenos no superan los 310 vdc.
Lespaulhc
por el 25/11/2018
Ya esta montado el trafo salida los vlores testeados
118v 111vac 220vc....9,1vc 4'5vac
1221 espiras primario y 48 y 24 el secundario
A 610 espirs tap central y a 24.
Una foto de los 70 euros que me he ahorrado
Y solo unas horas de trabajo.
Archivos adjuntos ( para descargar)
15431776286366134083839615183223.jpg
15431776482947576100398573578522.jpg
Tonyguitar
por el 25/11/2018
"toni diaz" escribió:
#57 por toni diaz hace 7 horas
Este es un esquema típico de el84 en clase A, un poco alto de tensión pero vale como ejemplo

ahh vale, ya veo, ademas la resistencia de anodo es r10 de 220R y el propio primario del trafo de salida.

¿el bias en los clase A se regula automaticamente por la patilla del catodo o como es eso?
Nuevo post

Regístrate o para poder postear en este hilo