Timmy DIY

rockero02
por el 22/07/2022
#71

Pronto, Ricardo, pronto :D
OFERTAS EN TIENDAS Ver todas
  • -11%
    Ibanez RGR6BSP-IPT
    1.333 €
    Ver oferta
  • -59%
    Hughes & Kettner Spirit AmpMan Classic
    145 €
    Ver oferta
  • -47%
    Hughes&Kettner Spirit of Vintage
    47 €
    Ver oferta
SEGUNDA MANO EN MERCASONIC Ver todo
  • O cambio ESP LTD Phoenix-1000 deluxe
    950 €
    Ver
  • Placa Mástil Jazz Bass
    15 €
    Ver
  • PolyTune 2 Mini TC Electronic
    60 €
    Ver
¿Tienes equipo que ya no usas? Véndelo en Mercasonic
Ricardo
por el 22/07/2022
Qué pena que estés tan lejos, si no te compraba uno! :)
Ricardo
por el 22/07/2022
Una duda que siempre he tenido:
¿Cuando se habla de la pata 1 de un pote a cual se refieren?
Yo entiendo que sería a la de la izquierda, si el pote está ya montado en la caja y miramos la caja desde dentro por detrás. No?
A lo mejor es una pregunta estúpida, pero nunca nadie me lo ha confirmado. :P
rockero02
por el 22/07/2022
A mi entender así se numera :D
Archivos adjuntos ( para descargar)
PM.png
Ricardo
por el 22/07/2022
Oh! Al revés de lo que pensaba!
Gracias!
rockero02
por el 23/07/2022
Corrijo algo que dije.

Mencioné que el Vb es de 4.5V, pero me he equivocado, en el simulador indica 5V, es decir, el valor teórico es de 5V, sin embargo, al medirlo, me da un Vb real o práctico de 6.35V, no sé si es algo "peligroso" pero me parece un buen valor.

Bien, me gustaría hacer más proyectos ¿alguna idea?

¿Les gustaría ver el proceso de un Tim? ¿de un Timmy V2? Tengo ganas de seguir con otros overdrives, como el clásico Tube Screamer, un BB Preamp, un Blues Breaker, un morning glory, incluso, el mítico Klon, tengo los diodos "mágicos" 1N34A pero no he encontrado el IC 1044, ustedes digan y yo feliz :D
Ricardo
por el 23/07/2022
¿Harías un Tim?
Sería MUY interesante porque todos los otros pedales que mencionas ya han sido clonados mil veces, pero el Tim no me suena que nadie lo haya hecho... O al menos yo no lo he visto... Y es un pedalaco!
Tiene algo que no tiene el Timmy que no se explicar... Lo único que sé es que siempre gana a mis Timmys en todas las pruebas. De hecho hoy mismo he sacado mi Timmy de la pedalera porque el Tim va mejor y se me hace algo redundante tener los dos.
Noto, por ejemplo, que el Timmy suena parecido al Tim en modo "low gain" aunque parece que el Tim tiene como más dinámica y un poquito más de medios (súper cálidos), pero luego si stackeas el KOT antes de ellos, el Tim suena mucho mejor, más natural que el Timmy, sin tener que tocar nada, con la misma configuración.
Bueno, no se si ha tenido algún sentido lo que he dicho o si me he explicado, pero hazte un Tim por favor!! Si lo haces, a lo mejor me animo a seguir tus pasos!!
Montarlo en una 1590BB sería un gustazo, el Tim tiene una caja muy alta que es bastante incómoda.
rockero02
por el 23/07/2022
Tu comentario solo me incita ha hacerlo...

No soy amante de los pedales "grandes", por lo que me parece interesante intentar hacerlo en una caja 1590B normal, tal vez un poco justo todo pero cabría... no sé... cuestión de medir jaja, o sí no, ver donde puedo conseguir las cajas 1590BB.

Ya he hecho una simulación del Tim bastante simple y parece ser factible, pero claro, llevarlo acabo implica investigar más, analizar cual es la función del Loop en concreto y donde va conectado, si en serie o paralelo, además, analizar como funciona el Boost, vaya, el "boost" solo activa un par de potenciometros y cambiar el valor de una resistencia para añadir ganancia si mal no recuerdo, pero ¿ambos se pueden activar al mismo tiempo para stackearse? ¿pisar un switch apaga el otro? son detalles a analizar, pero ya tengo algo para comenzar a investigar y analizar, si veo a más interesados, no me queda otra más que iniciar con el proyecto "Tim DIY" jaja
rockero02
por el 23/07/2022
Para motivar...

Ya he encontrado donde comprar las cajas 1590BB, aunque son más caras, pero lo entiendo, creo que miden el doble de las 1590B...

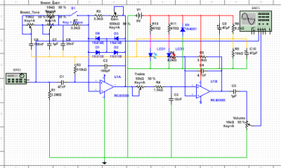
Y aquí está un esquema sencillo de lo que sería el Tim, muymuy similar al Timmy, pero tiene sutiles diferencias, que es donde supongo, le da más magia jaja

También hay dos imágenes del osciloscopio, la primera es idéntica a la del Timmy, pero auditivamente imagino que no es idéntica. La segunda imágen vemos que la señal es más grande que en la primera, lo que nos indica un incremento de ganancia, bastante simple, que si el Timmy suena tremendo, no quiero imaginar el Tim :D
Archivos adjuntos ( para descargar)
TMS.png
OT.png
OTB.png
Ricardo
por el 23/07/2022
La verdad es que el loop no lo he usado nunca... A lo mejor no hace falta implementarselo. Yo no lo echaría en falta :P

El Tim ocupa tanto porque tiene los potes gigantes, con unos potes pequeños de 16mm o incluso con los Alpha de 9mm (no se si los puedes conseguir, aunque son para soldar en PCB) probablemente cabe en una caja pequeña sin problemas.

Los "canales" no son independientes, el boost es un añadido al canal normal, tiene que estar encendido para activar el boost, no puedes usar el boost solo. (Como en el Hudson Electronics Broadcast)
1 respuesta directa
Ricardo
por el 23/07/2022
Ah, pues si te animas a pillar la 1590BB todos contentos jajajaja
:palmas2:
rockero02
por el 23/07/2022
Ricardo escribió:
La verdad es que el loop no lo he usado nunca... A lo mejor no hace falta implementarselo. Yo no lo echaría en falta :P


Ufff, pues no sé si mi TOC me dejará hacer tal cosa... jajaja, igual sería interesante saber porque Paul pensó en añadirlo.

Ricardo escribió:
Los "canales" no son independientes, el boost es un añadido al canal normal, tiene que estar encendido para activar el boost, no puedes usar el boost solo. (Como en el Hudson Electronics Broadcast)


Mmm, entiendo, supongo que el boost, está anidado, puedes prenderlo y apagarlo, pero hasta que el Tim no esté prendido no servirá de nada, supongo que sería lo mismo que poner un switch de palanca (incluso más cómodo en cuanto espacio) pero el footswitch lo hace más práctico, un par de preguntas, primero pese a que el Tim esté apago ¿El LED del boost enciende?, otra cosa, por ejemplo, todo está apagado, se acciona el switch del boost, ahora presiono el del Tim ¿El Tim prenderá con el boost activado?
Nuevo post

Regístrate o para poder postear en este hilo