Saludos!!!
Bueno tengo un amplificador con un swicth para incrementar bajos pero cada vez que lo uso aparece el ruido pop
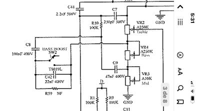
En el diagrama aparece una resistencia que no se ha instalado desde fábrica pero en la placa está el espacio para ello , solo que están cambiados muchos números de las partes. Esta sería una resistencia antipop?
Ahora, en realidad me he vuelto a fijar en esto pues he tenido que remplazar dos potes pero como ya me ha pasado que se viene todo en cascada a empezar a fallar pues cambié todos .
He leído que los mismos potes en algunos circuitos funcionan como resistencias antipop
Y me pregunto si el ruido pop se generaba precisamente por que el pote de bajos era uno de los dañados .
¿Si la resistencia que no está instala es antipop , que valores tendría que ser en caso de instalarla ?
¿ los potes de tono funcionan como antipop y al poner el pote en buen funcionamiento este disminuiría ? Por lo tanto no habrá caso de instalar la resistencia.
En la foto es r25
Gracias por su tiempo y paciencia .
Espero sus opiniones .
Bueno tengo un amplificador con un swicth para incrementar bajos pero cada vez que lo uso aparece el ruido pop
En el diagrama aparece una resistencia que no se ha instalado desde fábrica pero en la placa está el espacio para ello , solo que están cambiados muchos números de las partes. Esta sería una resistencia antipop?
Ahora, en realidad me he vuelto a fijar en esto pues he tenido que remplazar dos potes pero como ya me ha pasado que se viene todo en cascada a empezar a fallar pues cambié todos .
He leído que los mismos potes en algunos circuitos funcionan como resistencias antipop
Y me pregunto si el ruido pop se generaba precisamente por que el pote de bajos era uno de los dañados .
¿Si la resistencia que no está instala es antipop , que valores tendría que ser en caso de instalarla ?
¿ los potes de tono funcionan como antipop y al poner el pote en buen funcionamiento este disminuiría ? Por lo tanto no habrá caso de instalar la resistencia.
En la foto es r25
Gracias por su tiempo y paciencia .
Espero sus opiniones .
Responder
Citar
