Buenas,
Abro este hilo para documentar mis andaduras con este pedal, a ver si sirve de ayuda para alguien en un futuro.
Os cuento el origen del tema: Hace unas semanas compre por Wallapop un Marshall Supervibe, un Chorus analogico que usa un chip BBD MN3007. Ya tengo un BOSS analogico pero me apetecia probar este. Hacia tiempo que lo buscaba y encontre uno bien de precio.
Cuando me llego el pedal, no funcionaba, y despues de multiples discusiones y reclamaciones, me lo tuve que comer con patatas. Asi que decidi transformar mi cabreo en un reto, e intentar reparar el pedal.
Paso 1: Probando el pedal
Lo primero es ver cual es el sintoma, puesto que dependiendo de ello habra que mirar en uno u otro sitio. El pedal funciona bien en bypass, y cuando lo activo se enciende el LED y se oye la señal, pero sin efecto. Practicamente no hay diferencia de sonido estando en bypass o no. Si el pedal no tiene alimentacion, no suena cuando esta activado. Esto me indica que probablemente no sea un problema del switch.
Paso 2: Conseguir el esquematico
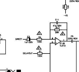
Es casi imposible intentar mirar que va mal sin saber como funciona el pedal, asi que lo primero es conseguir el esquematico. Por suerte, lo encontre en la pagina de freestompboxes.com. Lo adjunto aqui para referencia.
Paso 3: Intentar entender el esquematico
La idea es seguir la señal desde el input hasta el output y localizar puntos donde se pueda "pinchar" la señal de audio y escuchar. Como la mayoria de chorus, este pedal funciona mezclando una señal "DRY" de la guitarra (sin efecto), con una copia retrasada de la misma (con delay), en la que tiempo de delay es modulado por un LFO. Dado que el pedal suena, pero sin chorus, una de las posibilidades es que la señal con delay este interrumpida en algun sitio, y solo llegue la señal DRY.
En el esquematico se identifica bastante bien que el punto donde se mezclan las dos señales (con y sin delay) esta en la placa donde estan los Jacks y el pulsador de bypass. Si os fijais en esta placa, via un cable entran dos señales etiquetadas como "DIRECT" y "DELAYOUT" que se mezclan en el opamp IC1 (dos veces, por el estereo). Asi que aqui podremos comprobar si llega la señal del delay o no.

Ahora toca meterse manos a la obra, y abrir el pedal.
En cuanto llegue a casa esta tarde, hago un par de fotos y sigo compartiendo los siguientes pasos.
Abro este hilo para documentar mis andaduras con este pedal, a ver si sirve de ayuda para alguien en un futuro.
Os cuento el origen del tema: Hace unas semanas compre por Wallapop un Marshall Supervibe, un Chorus analogico que usa un chip BBD MN3007. Ya tengo un BOSS analogico pero me apetecia probar este. Hacia tiempo que lo buscaba y encontre uno bien de precio.
Cuando me llego el pedal, no funcionaba, y despues de multiples discusiones y reclamaciones, me lo tuve que comer con patatas. Asi que decidi transformar mi cabreo en un reto, e intentar reparar el pedal.
Paso 1: Probando el pedal
Lo primero es ver cual es el sintoma, puesto que dependiendo de ello habra que mirar en uno u otro sitio. El pedal funciona bien en bypass, y cuando lo activo se enciende el LED y se oye la señal, pero sin efecto. Practicamente no hay diferencia de sonido estando en bypass o no. Si el pedal no tiene alimentacion, no suena cuando esta activado. Esto me indica que probablemente no sea un problema del switch.
Paso 2: Conseguir el esquematico
Es casi imposible intentar mirar que va mal sin saber como funciona el pedal, asi que lo primero es conseguir el esquematico. Por suerte, lo encontre en la pagina de freestompboxes.com. Lo adjunto aqui para referencia.
Paso 3: Intentar entender el esquematico
La idea es seguir la señal desde el input hasta el output y localizar puntos donde se pueda "pinchar" la señal de audio y escuchar. Como la mayoria de chorus, este pedal funciona mezclando una señal "DRY" de la guitarra (sin efecto), con una copia retrasada de la misma (con delay), en la que tiempo de delay es modulado por un LFO. Dado que el pedal suena, pero sin chorus, una de las posibilidades es que la señal con delay este interrumpida en algun sitio, y solo llegue la señal DRY.
En el esquematico se identifica bastante bien que el punto donde se mezclan las dos señales (con y sin delay) esta en la placa donde estan los Jacks y el pulsador de bypass. Si os fijais en esta placa, via un cable entran dos señales etiquetadas como "DIRECT" y "DELAYOUT" que se mezclan en el opamp IC1 (dos veces, por el estereo). Asi que aqui podremos comprobar si llega la señal del delay o no.

Ahora toca meterse manos a la obra, y abrir el pedal.
En cuanto llegue a casa esta tarde, hago un par de fotos y sigo compartiendo los siguientes pasos.
2
Responder
Citar
