Hola
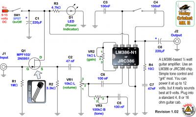
El otro dia me monte un ampli bastante parecido al miser amp, el Noisy Cricket amp. Es igual que el miser amp pero con un transistor de entrada que permite poner un pequeño control de tono. De hecho, me hice primero el miser amp y despues de encontrar este esquema nuevo me hice una placa para incorporar el transistor y el control de tono al miser.
Cuando me hice el miser amp el problema que tuvee es que me produce bastante ruido y de vez en cuendo salia un pitido de lo mas desagradable. Pensé que con el nuevo circuito se eliminaria todo esto, pero no. Sigue sonando igual de mal.
No se si será del LM386 que no esta bueno, pero la cuestion es a ver si alguien se le ocurre como darle solucion para eliminar estos fallos.
Tambien he pensado en conectar el negativo de la fuente a tierra del enchuef de la pared, ya que cuando toco tierra (el suelo) y el negativo de la fuente (via jack de entrada) el ruido desaparece casi.
Os pongo el esquema para que si alguien esta interesado en el circuito lo monte.
Un saludo para todos
El otro dia me monte un ampli bastante parecido al miser amp, el Noisy Cricket amp. Es igual que el miser amp pero con un transistor de entrada que permite poner un pequeño control de tono. De hecho, me hice primero el miser amp y despues de encontrar este esquema nuevo me hice una placa para incorporar el transistor y el control de tono al miser.
Cuando me hice el miser amp el problema que tuvee es que me produce bastante ruido y de vez en cuendo salia un pitido de lo mas desagradable. Pensé que con el nuevo circuito se eliminaria todo esto, pero no. Sigue sonando igual de mal.
No se si será del LM386 que no esta bueno, pero la cuestion es a ver si alguien se le ocurre como darle solucion para eliminar estos fallos.
Tambien he pensado en conectar el negativo de la fuente a tierra del enchuef de la pared, ya que cuando toco tierra (el suelo) y el negativo de la fuente (via jack de entrada) el ruido desaparece casi.
Os pongo el esquema para que si alguien esta interesado en el circuito lo monte.
Un saludo para todos
Responder
Citar

no se donde demonios lo eh metido, pero no sonaba mal