Montado de un ampli a la antigua usanza

tumbalobos
por el 14/07/2012
Pur fin esta dentro del mueble, y el resultado promete, aunque a nada que subes el gain se dispara el volumen , me estoy planteando instalar un volumen master para poder usarlo en el piso. De momento lo uso con pedalera y suena aceptable en un volumen moderado.
Tengo pendientes las gravaciones de audio , puesto que lo que he gravado no le hace justicia al ampli.
Archivos adjuntos ( para descargar)
nokia 006.jpg
nokia 024.jpg
OFERTAS EN TIENDAS Ver todas
  • -13%
    Harley Benton DNAfx GiT
    129 €
    Ver oferta
  • -24%
    Mooer GTRS Soloist 810 Purple Burst
    507 €
    Ver oferta
  • -6%
    Electro Harmonix Bass Preacher
    62 €
    Ver oferta
SEGUNDA MANO EN MERCASONIC Ver todo
  • Seymour Duncan JB puente SH4
    90 €
    Ver
  • The brain delay LME. Pedal hecho en España.
    135 €
    Ver
  • Amplificador Madison GA 60
    90 €
    Ver
¿Tienes equipo que ya no usas? Véndelo en Mercasonic
SCRONCH!!!
por el 14/07/2012
Bueno, como me gusta ver estas cosas, lo del material reciclado me parece una idea genial, ya se me paso por la cabeza alguna vez, la verdad te ha quedado fantastico.
tumbalobos
por el 14/07/2012
Gracias por los comentarios, siento no tener las pruebas de audio, todo se andara. Pero de todos modos me planteo mejoras, a parte de un volumen master, tambien aprovechar el tanque de reverb instalado en el mueble.
Este post parece que no termina nunca, como mi inquietud por aprender y mejorar en todo lo que me rodea. :brindis:
wachiflein
por el 17/07/2012
Ole tu! yo estoy restaurando un peavey de 15 watios y se me esta resistiendo tenia un condensador fundido lo he remplazado pero sigue sin funcionar, soy un novato pero me he empeñado en arreglarlo yo pero estoy estancado... tengo el diagrama de peavey y todo pero no se leerlo ni como tomar mediciones de los fusibles por si alguno mas estuviera fundido... agradeceria cualquier sugerencia, hay un post en el taller para no petar esto de respuestas... Muchas gracias y enhorabuena por tu proyecto!
tumbalobos
por el 17/07/2012
Saludos, sin ver el aparato en cuestion despues de descartar el cable de red, el cable de instrumento o el propio instrumento, solo se me ocurre empezar desde el principio del ampli osea la fuente de alimentacion , se trata de comprobar con el tester si la tension llega hasta el los condensadores de filtrado, si esta correcto comprobar los fusibles( con el tester en ohms medir continuidad, pero sacalos previamente y por supuesto desconecta de la red el aparato para evitar accidentes) si esta correcto comprobar el previo puedes verificar si la señal de audio llega hasta la entrada del potenciometro master de volumen,o en su caso si dispones de loop de efecto compobar si hay señal en el jack send, si esta correcto seguir con la etapa de potencia, si tu ampli tiene loop de efectos, conecta tu guitarra a traves de un pedal o pedalera que haga de previo en el jack return, si la etapa esta correcta sonara, de todos modos usalo con auriculares para descartar un fallo en el altavoz.
De este modo prodras localizar el circuito averiado.
Suerte :brindis:
wachiflein
por el 18/07/2012
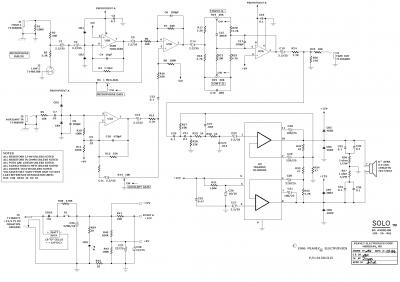
Ok gracias! me parece ver una luz al final jejeje, entiendo lo que dices, hacer un barrido de principio a fin para ir descartando componentes... el circuito es hiper-sencillo (a ojos de un experto) pero a mi se me hace la picha un lío... te importa que suba una imagen de la placa...? tengo tb el diagrama pero no me aclaro... solo para que me guies por donde debo seguir, te lo agradecería... El problema es que se enciende el led pero no suena nada en el altavoz, he probado el altavoz en otro equipo similar y funciona bien... en principio el único componente que a la vista estaba dañado era un condensador al que se le había salido el liquidito, y ya lo he remplazado, y limpiado, pero sigue igual, es el mas grande de todos un 2200 uf a 25 v. y en este punto estoy, Entiendo lo que me dices de ir midiendo, solo que no se exactamente por donde empezar, es un Peavey solo portable, hay un post en el taller con las fotos pero igual si no te molesta te las pongo aquí, gracias por tu tiempo ante todo, y perdón por la parrafada
Archivos adjuntos ( para descargar)
IMG_0509.JPG
Peavey Solo.gif
tumbalobos
por el 22/07/2012
Saludos, en el esquema tienes claro donde se encuentran las tensiones de alimentacion C36 y C38 12V , C37 6V. Si esta correcto pasar a comprobar el previo usando la salida tape out.
Luisito Baneado
por el 15/05/2013
Muy bueno Tumbalobos, si señor :amigos:
yoyasieso
por el 23/11/2013
jooder que envidia me dan!
Nuevo post

Regístrate o para poder postear en este hilo