Claro el circuito seria este que pusiste vos, no?
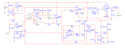
veo que aca estaria incluido el pre, el control automatico CAG y el ampli, ahora subo la imagen un poco mas nitida.
Te hago una pregunta, veo que siempre el nucleo de la bobina es una chapita (o las 6 barritas redondas) el cual abajo esta pegada al iman, Si pongo la barra del iman directamente como nucleo esta bien? cual seria la diferencia?
gracias che veo que te mataste respondiendo un millon de preguntas desde hace algunos años con este post y te siguen preguntando. gracias.
Leonardo
veo que aca estaria incluido el pre, el control automatico CAG y el ampli, ahora subo la imagen un poco mas nitida.
Te hago una pregunta, veo que siempre el nucleo de la bobina es una chapita (o las 6 barritas redondas) el cual abajo esta pegada al iman, Si pongo la barra del iman directamente como nucleo esta bien? cual seria la diferencia?
gracias che veo que te mataste respondiendo un millon de preguntas desde hace algunos años con este post y te siguen preguntando. gracias.
Leonardo
Responder
Citar










:








Lo digo a modo de curiosidad.