¿Infinito sustain por 15€?

juanf
por el 30/11/2012
La bobina tiene que ser de la impedancia de salida del amplificador por lo general 8 Ohmios, o ¿te imaginas un altavoz de 6000 oh? la bobina tiene que ser igual que si fuese un altavoz.
Saludos
OFERTAS EN TIENDAS Ver todas
  • -59%
    Hughes & Kettner Spirit AmpMan Classic
    145 €
    Ver oferta
  • -18%
    tc electronic 2290 P Dynamic Delay
    204 €
    Ver oferta
  • -14%
    Harley Benton AirBorne 2.4Ghz Instrument
    59 €
    Ver oferta
SEGUNDA MANO EN MERCASONIC Ver todo
  • Tipo Fat ‼️ENVIO INCLUIDO. Fuzz Factory Panty Analógico
    115 €
    Ver
  • Ortega tour player black
    200 €
    Ver
  • Crate Blue Voodoo americano (BV120H)
    250 €
    Ver
¿Tienes equipo que ya no usas? Véndelo en Mercasonic
juanf
por el 30/11/2012
Bueno pongo el mejor circuito de todos los sustainer que he probado, con 4 modos y CAG por si alguien se anima, ya que me habian preguntado por los comerciales éste funciona igual pero con algunas mejoras.
5f8efc053c22e998ee0b555a38e04-1503303.png

Saludos
1 respuesta directa
diegomeruvia
por el 02/12/2012
hola juanf muchas gracias por responder me quedaron algunas dudas, lo cierto es que con un simple amplificador y una bobina basta para hacer mover las cuerdas, a mi lo que me interesa es eso, la función que cumple y que no afecte el sonido, lo del fernandes esta muy difícil lo se, ni por si acaso llegaría a hacer un hoyo a mi guitarra por nada mas eso. La duda: la single coil de mi guitarra con una salida digamos 5k tendrá la suficiente potencia para que al ser amplificada el electromagnetismo no la alcance y se produzcan sonidos poco deseados? Que tal si la señal tiene que ser tan amplificada como para que funcione, pero que a su vez estemos haciendo que el efecto de campo electromagnético producido sea tan grande alcance a la pastilla del puente, sera posible o estoy totalmente equivocado? Con dos bobinas en vez de una logramos un campo electromagnético mayor, menor o igual?

Respecto al otro circuito lo cual me parece muy gentil de tu parte me pregunto: Mejor circuito=Mejor sustainer? El CAG es realmente necesario o simplemente son CAG:::das teniendo en el otro más simple un potenciómetro para regular la intensidad?

Esto se esta poniendo muy interesante, muchas gracias por tus aportes en serio estas ayudando mucho.

hasta luego...
juanf
por el 04/12/2012
Aunque sea single coil o humbucker da igual la señal se amplifica hasta que haga vibrar las cuerdas para eso lleva el regulador, que la pastilla tiene mas señal, se amplifica menos , que tiene menos señal se amplifica mas, pero la señal que llega al driver es de la misma magnitud.
Por otro lado, con dos bobinas es un poco mejor, pero muy poco.
Lo del CAG tiene muchas ventajas, por ejemplo cuando alguna nota está decayendo el CAG aumenta la señal y si algunas notas no necesitan tanta señal el CAG la baja, esto es importante porque no es lo mismo mover la 6ª cuerda que tiene mucha masa y con muy poca señal se sostiene, sin embargo la 1ª si que cuesta moverla y sobre todo cuando se toca a partir del traste 12 al 24, por ejemplo y según he comprobado las cuerdas 3,4,5,6, con 1/2 w se sostienen perfectamente y sin embargo la 1ª cuerda sobre el traste 12 necesita casi 1,5 vatios, entonces el CAG regularía eso, y si no lo tenemos el ampli siempre lo tenemos que tener funcionando a casi 1,5 vatios, en el consumo también lo vamos a notar muchísimo, por eso recomiendo baterías recargables y si se puede hacer funcionar el circuito a 12 voltios mucho mejor.
Saludos
diegomeruvia
por el 04/12/2012
Ok gracias por la aclaracion veo que el CAG tiene mucha mas ventaja asi que me voy a hacer uno muy pronto y subire fotos conforme vaya el proyecto

Saludos ...
klayt
por el 10/02/2013
Una pregunta, es lo mismo si en vez de hacer una bobina utilizo la de un buzzer de los chicos de una pc ?
juanf
por el 10/02/2013
Hola, creo que para una cuerda puede ser, pero lo veo dificil que funcione.
Saludos
klayt
por el 14/02/2013
Ok entonces tendre que conseguir cobre fino para hacerlo.
Saves si sirve el de los tranformadores ?
juanf
por el 14/02/2013
Claro que sirve.
klayt
por el 14/02/2013
Muchas gracias
koz
por el 09/03/2013
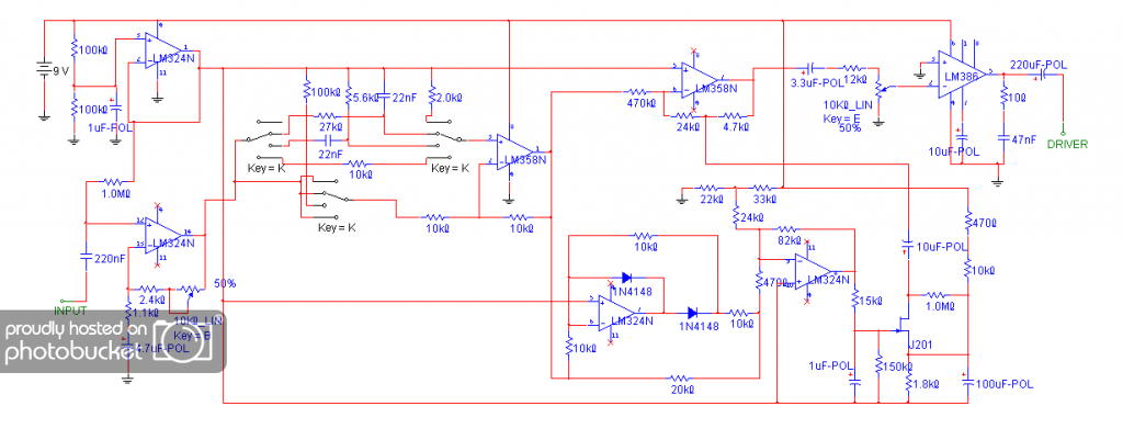
Estimado JuanF, me estoy entusiasmando con el circuito con cag que publicaste pero para variar tengo unas preguntas, así que abusaré una vez mas de tu paciencia.
1.En el esquema aparecen unos condensadores con sufijo "-POL", siginifica que son de POLyester cierto ?
2.El lm386 tiene que ser el "LM386N-4" cierto ?
3.Los pot con sufijo "_LIN" siginifica que son LINeales cierto ?
4.Debajo de los pots de "10KΩ_LIN", dice "KEY=B" y "KEY=E" ademas de "50%" en ambos, que significan los "KEY=" y el "50%" ?
5.Los switches de 4 posiciones dicen "KEY=K", que significa ?
6.Los numeros de pata de los integrados partiendo desde arriba y bajando por la izquierda son estos ?
a) LM324N arriba a la izquierda, 4-5-2-11-1.
b) LM324N abajo a la izquierda, 4-12-13-11-14.
c) LM358N de la izquierda, 8-3-6-4-1.
d) LM358N de la derecha, 8-3-6-4-1.
e) LM324N al medio y abajo, 4-3-6-11-1.
f) LM324N a la derecha, 11-3-8-4-1.
g) LM386, 6-5-2-4-1-3, y las patas 1-8 se aterrizan ?
7.Las patas marcadas con una x roja en los integrados se "aterrizan" ?

Saludos y gracias una vez mas.
juanf
por el 09/03/2013
Hola.
koz escribió:
1.En el esquema aparecen unos condensadores con sufijo "-POL", siginifica que son de POLyester cierto ?


POLARIZADOS

Alguien escribió:
2.El lm386 tiene que ser el "LM386N-4" cierto ?


Lm386N-4 Ojo otro lm386 no sirve.

koz escribió:
3.Los pot con sufijo "_LIN" siginifica que son LINeales cierto ?


Son resistencias variables normales.

koz escribió:
4.Debajo de los pots de "10KΩ_LIN", dice "KEY=B" y "KEY=E" ademas de "50%" en ambos, que significan los "KEY=" y el "50%" ?


Es para simular el circuito, no le hagas caso.

koz escribió:
5.Los switches de 4 posiciones dicen "KEY=K", que significa ?


Es del programa para simularlo, no le hagas caso, los swiches son rotatorios de 4 posiciones y 3 circuitos.

Para los integrados te pongo la del amplificador de salida completo.

20d77708f8e07b6a707417228417d-1562487.jpg

El LM324 al ser un operacional cuádruple las patillas 11 y 4 son alimentacion y por eso en el dibujo de cada parte están sin conectar y lo mismo en el LM358 las patillas 8 y 4 son alimentación.

Haber si tengo un poco de tiempo y lo pongo por partes y con mas calidad, tal y como he puesto el lm386n-4
Nuevo post

Regístrate o para poder postear en este hilo