Pues la empresa donde trabaja mi padre tienen un negocio donde trabajan con metal y demas, voy apreguntar, lo mismo lo tienen.
¿Infinito sustain por 15€?
OFERTAS Ver todas
-
-45%Hughes & Kettner Spirit of Rock
-
-52%Hughes&Kettner Spirit AmpMan Modern
-
-17%tc electronic JUNE-60 Chorus V2
No se deberia de cubrir la parte que mira a las cuerdas pero si todo lo demas y ni aún así creo que se pudiera utilizar la pastilla del centro y mucho menos la del mastil. Pero bueno todo es probrar, yo hace mucho tiempo probé con bastantes chapas de hierro, acero chapas de transformadores y no logré nada, de hecho los sustainer comerciales tampoco pueden hacerlo.
hola que tal quisiera saber si existen componentes que se pueden reemplazar por otros porque donde vivo es muy dificil encontrar algunos mas que todo el problema es con los condensadores o capacitores no se como se les diria a ver si se pueden cambiar por otros de otro valor espero me ayuden apenas estoy siguiendo este post soy de venezuelaa
Buenas, acabo de encontrar este hilo y os felicito a todos por la iniciativa y por los éxitos conseguidos.
He estado mirando todo esto y la verdad es que son muchas cosas las que hay que tener en cuenta y a una persona como yo sin casi conocimientos de electrónica me resulta muy difícil.
Igual es mucho pedir, pero podría alguien del foro hacer un pequeño tutorial lo más simple posible.
Me explico ..
He visto que se puede utilizar el tba820 en un módulo que venden en tiendas de electrónica pero leyendo no se si es necesario cambiar algún componente.
También creo que he leído que al conectarlo hay que desactivar alguna pastilla y por último tampoco me queda claro en que posición de la guitarra hay que conectar la bobina ni como hacerla a partir de una pastilla vieja ya que muchos de nosotros tenemos guardadas en los cajones y creo que se puede aprovechar el cobre de la bobina.
El tema de la posición de la bobina es porque tengo un guitarra con dos pastillas dobles pero sin el hueco del centro (donde iría la single coil).
Se que es difícil, pero he pensado hacer pruebas para hacer una bobina lo más compacta y delgada posible para colocarla entre las dos hamburkcer de manera que se pueda pegar con cinta de doble cara o similar.
Otra cosa que me gustaría y que entiendo que no hay inconveniente es utilizar un pote pull push para activar y desactivar el sistema.
He estado mirando todo esto y la verdad es que son muchas cosas las que hay que tener en cuenta y a una persona como yo sin casi conocimientos de electrónica me resulta muy difícil.
Igual es mucho pedir, pero podría alguien del foro hacer un pequeño tutorial lo más simple posible.
Me explico ..
He visto que se puede utilizar el tba820 en un módulo que venden en tiendas de electrónica pero leyendo no se si es necesario cambiar algún componente.
También creo que he leído que al conectarlo hay que desactivar alguna pastilla y por último tampoco me queda claro en que posición de la guitarra hay que conectar la bobina ni como hacerla a partir de una pastilla vieja ya que muchos de nosotros tenemos guardadas en los cajones y creo que se puede aprovechar el cobre de la bobina.
El tema de la posición de la bobina es porque tengo un guitarra con dos pastillas dobles pero sin el hueco del centro (donde iría la single coil).
Se que es difícil, pero he pensado hacer pruebas para hacer una bobina lo más compacta y delgada posible para colocarla entre las dos hamburkcer de manera que se pueda pegar con cinta de doble cara o similar.
Otra cosa que me gustaría y que entiendo que no hay inconveniente es utilizar un pote pull push para activar y desactivar el sistema.
Hola MetalMan, bienvenido a este hilo, te recomiendo que empiezes a leer tranquilamente, el hilo desde el principio, pues todas tus preguntas estan contestadas, este proyecto es un poco complicado, ya que no se pueden cometer errores, sobre todo en la construccion de la bobina, que en los primeros post esta toda la informacion de como se hace, ademas de los materiales a utilizar, y ya cuando empiezes según tengas dudas te intentare ayudar.
Para Liquid_m5, el tema de los condensadores en cualquier aparato de electronica (radios, tv, etc.) tienes cientos de los valores que en este proyecto se utilizan, ya que son de los mas usuales.
Saludos
Para Liquid_m5, el tema de los condensadores en cualquier aparato de electronica (radios, tv, etc.) tienes cientos de los valores que en este proyecto se utilizan, ya que son de los mas usuales.
Saludos
Gracias Juanf, estoy haciendo un resumen de todo lo que he encontrado en el foro.
Cuando lo tenga me guaría que le echaras un vistazo a ver si todo está correcto para empezar a fabricar el sustainer, como te he dicho mis conocimientos de electrónica son pocos, así que estoy recogiendo toda la información para poder intentarlo.
Así que lo tenga lo subo.
Una pregunta ... para empezar :P ... he visto que de los diagramas que hay en la página 4 todos os habéis decantado por el que está en el pdf, no?
De ser así el diagrama correcto ¿es el de la fig-3 o el de la fig-4?, he pensado hacerlo con placa perforada .. que tengo una por casa.
Cuando lo tenga me guaría que le echaras un vistazo a ver si todo está correcto para empezar a fabricar el sustainer, como te he dicho mis conocimientos de electrónica son pocos, así que estoy recogiendo toda la información para poder intentarlo.
Así que lo tenga lo subo.
Una pregunta ... para empezar :P ... he visto que de los diagramas que hay en la página 4 todos os habéis decantado por el que está en el pdf, no?
De ser así el diagrama correcto ¿es el de la fig-3 o el de la fig-4?, he pensado hacerlo con placa perforada .. que tengo una por casa.
Buenas, Juan f, ¿esto funcionaria ?
Ya imagino que las vueltas son orientativas y que hay que verificarlo con un multimetro, pero la idea inicial es hacer algo así.
He comprado imanes de 3x3 mm y me gustaría hacerlo así.
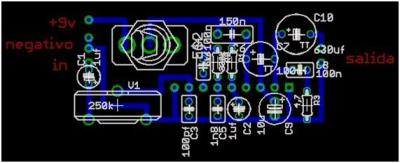
Por otro lado creo que al final he entendido lo del diagrama ... :P veo que en el esquema hecho con el eagle no estaba el componente (1ci) así que me faltaba algo ... :P
Luego comparando he visto que estaban los agujeros y el pin 1 va a la derecha.
La lista de componentes:
-c1 1uf electrolitico
-c2 1uf electrolitico
-c3 100pf ceramico
-c4 100nf
-c5 1n8 ceramico
-c6 150nf
-c7 100uf electrolitico
-c8 100nf
-c9 10uf electrolitico
-c10 680uf electrolitico
-r1 330k
-r2 5k6
-r3 4,7
-v1 250k trimer miniatura
-1ci TDA1015
¿los valores de los componentes siguen siendo estos después de todos los comentarios?
Por otro lado he visto alguna bobina doble, ¿es más recomendable?
Si al final voy a aprender eléctronica y to...
Ya imagino que las vueltas son orientativas y que hay que verificarlo con un multimetro, pero la idea inicial es hacer algo así.
He comprado imanes de 3x3 mm y me gustaría hacerlo así.
Por otro lado creo que al final he entendido lo del diagrama ... :P veo que en el esquema hecho con el eagle no estaba el componente (1ci) así que me faltaba algo ... :P
Luego comparando he visto que estaban los agujeros y el pin 1 va a la derecha.
La lista de componentes:
-c1 1uf electrolitico
-c2 1uf electrolitico
-c3 100pf ceramico
-c4 100nf
-c5 1n8 ceramico
-c6 150nf
-c7 100uf electrolitico
-c8 100nf
-c9 10uf electrolitico
-c10 680uf electrolitico
-r1 330k
-r2 5k6
-r3 4,7
-v1 250k trimer miniatura
-1ci TDA1015
¿los valores de los componentes siguen siendo estos después de todos los comentarios?
Por otro lado he visto alguna bobina doble, ¿es más recomendable?
Si al final voy a aprender eléctronica y to...
Nuevo post
Regístrate o identifícate para poder postear en este hilo
