Clipping amp ruby

  • 1
buscomadrid
por el 03/06/2016
Hola, ¿es posible? quiero conseguir un tono cremoso con unos diodos de germanio que tengo......
Unos 1N60 ó OA90............
O estoy confundido y estoy equivocado........
Saludos
Archivos adjuntos ( para descargar)
2016-06-03_185205.gif
OFERTAS EN TIENDAS Ver todas
  • -19%
    Larry Carlton H7F Tobacco Burst
    515 €
    Ver oferta
  • -11%
    Epiphone 1960 Les Paul Special DC TVY
    939 €
    Ver oferta
  • -13%
    Orange Super Crush 100 Head
    469 €
    Ver oferta
SEGUNDA MANO EN MERCASONIC Ver todo
  • Epiphone Lucille BB King
    740 €
    Ver
  • Helix+Flightcase o cambio por Pod Go
    950 €
    Ver
  • Mastil warmoth wenge/ébano pala strato 70s
    395 €
    Ver
¿Tienes equipo que ya no usas? Véndelo en Mercasonic
toni diaz
por el 03/06/2016
Te refieres a colocarlos a la salida altavoz?
buscomadrid
por el 04/06/2016
Pues no tengo muy claro donde...
:-(
toni diaz
por el 04/06/2016
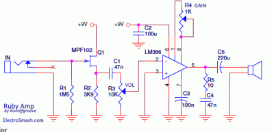
http://www.electrosmash.com/ruby-amp-analysis aquí tienes toda la información que necesitas.
buscomadrid
por el 04/06/2016
Gracias, da mucha información pero no veo nada de lo que quiero........
toni diaz
por el 04/06/2016
El Ruby se caracteriza por tener una saturación suave a poco que le aprietes la ganancia, no necesitas ayudarlo con diodos, aparte le quitaras bastante ganancia. Pero como experimentar es barato jeje lo puedes colocar a la salida del buffer y antes de la entrada al 386 con un mini-interruptor para comprobar la diferencia
buscomadrid
por el 04/06/2016
En que parte es?........y que recomiendas uno o dos como puse al principio?
Archivos adjuntos ( para descargar)
2016-06-04_121030.gif
toni diaz
por el 04/06/2016
Para no tener que modificar la placa lo puedes colocar a la salida del pot de vol y masa. Perdona no ponerte esquemas me coges en el curro con el móvil.
Sólo comentarte que he hecho tres diferentes (uno en un osito de mi hija que tiene altavoz) cuidado que todos los ic 386 no tienen la misma potencia de salida van de 0,5 a unos brutales 1,5W. LM386N1 a N4 ea ya sabes más que el dependiente de mi tienda de electrónica :no_lo_se:
buscomadrid
por el 04/06/2016
Gracias, ¿seria aqui?
Archivos adjuntos ( para descargar)
aqui.gif
toni diaz
por el 04/06/2016
Exacto y si te baja mucho el volumen puedes cambiar el valor de R2 a 2K7 para compensar un poco. Tienes todos los cálculos en la sección de ganancia de la página de Ruby. Sería bueno que comentaras tus experiencias cuando lo montes. Por aquí andamos para cualquier duda. Un saludo...ah se me olvidaba con 12 V. Va mejor
buscomadrid
por el 04/06/2016
Muchas gracias pruebo y os digo........
Un 1N60 ó OA90........? y para donde iría "positivo"?
toni diaz
por el 04/06/2016
Dos diodos en contra fase (uno al revés del otro) un lado a la salida del pot de volumen y el otro a masa
Archivos adjuntos ( para descargar)
Dbicolor.png
Nuevo post

Regístrate o para poder postear en este hilo