Buenas amigos, tengo un pedal black star ht metal como el que os pongo en la foto y necesito el esquema para hacer algunos ajustes y no consigo encontrarlo, a ver si me podeis ayudar a conseguirlo, muchas gracias de antemano.
Black star ht metal ayuda!!! necesito esquema para reparar!!
OFERTAS Ver todas
-
-20%IK Multimedia ToneX One Joe Satriani Ltd Ed.
-
-15%Kemper Profiler Player
-
-47%Hughes&Kettner Spirit of Vintage
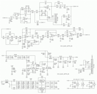
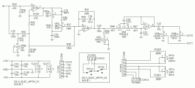
Pffffff, a mi me costó horrores encontrar el del ht dual, a ver si te sirve para algo, la fuente, conmutación y controles creo que son iguales.
https://forums.rgc.ro/topic/52898-schema-blackstar-ht-dual/
https://forums.rgc.ro/topic/52898-schema-blackstar-ht-dual/
vedaabierta escribió:Pffffff, a mi me costó horrores encontrar el del ht dual, a ver si te sirve para algo, la fuente, conmutación y controles creo que son iguales.
https://forums.rgc.ro/topic/52898-schema-blackstar-ht-dual/
Muchas gracias hermano, los controles parecen los mismos, es posible que la pcb sea la misma y cambien un par de cosas, pero para seguir alguna averia quizas me pueda servir guiarme con este para mirar el mio.

pd: dejo aqui el testigo del esquema por si mañana la pagina desaparece y alguien mas lo necesita brother.
Nuevo post
Regístrate o identifícate para poder postear en este hilo
