En el instituto en tecnologia hemos montado exactamente esto solo que la nuestra tiene un puente de diodos. Buen trabajo
X
Últimos días
Adios baterias.. Hay algo mejor que un pulpo?
OFERTAS Ver todas
-
-15%Hughes&Kettner TubeMeister Deluxe 40
-
-37%IK Multimedia ToneX One
-
-20%tc electronic Hall of Fame 2
hola a todos los que han estado comentando y una disculpa porque no habia visto los comentarios anteriores,
#22 lvsadthory, ya tienes la fuente? mira que la universidad me tiene tan ocupado que no tube tiempo de checar el foro, una disculpa
asi es seudonimo, de echo siempre me eh planteado eso pero el problema es que jalaria corriente del trafo y no recuerdo cuanto consumen esos ventiladores (300-500ma talves), si el trafo fuese de 2 amperes posiblemente sin problemas; otra es ponerle uno que trabaje con 110-120volts, almenos ese es el rango de voltajes en mi pais.
pero por el momento asi ando bn, no se me ah quemado nada y lo que si es que cada 15min mas o menos le apago un poco, bueno es que cada uno se adecua a lo que tiene
#22 lvsadthory, ya tienes la fuente? mira que la universidad me tiene tan ocupado que no tube tiempo de checar el foro, una disculpa

asi es seudonimo, de echo siempre me eh planteado eso pero el problema es que jalaria corriente del trafo y no recuerdo cuanto consumen esos ventiladores (300-500ma talves), si el trafo fuese de 2 amperes posiblemente sin problemas; otra es ponerle uno que trabaje con 110-120volts, almenos ese es el rango de voltajes en mi pais.
pero por el momento asi ando bn, no se me ah quemado nada y lo que si es que cada 15min mas o menos le apago un poco, bueno es que cada uno se adecua a lo que tiene
Yo utilizo una fuente china de esas baratas hasta 1A, lo he medido en consumo con carga y soporta 1,2 Amperes (en la caja origial decía 900mA!!) tuve suerte que esté bién ensamblado su rectificador son diodos de silicio 1N4007 pero el condenser es de solo 1000uF/35V la fuente da hasta 12V supuestamente pero se va hasta 16V, le he puesto un adaptador con más filtros, y el 7809 grande, con dos de 100nF a la entrada y salida del IC y un diodo en contra entre IN y OUT del mismo (es pa proteger el IC) y 100u en el out, además de un diodo rectificador entre el + y - para los cortocircuitos, lo tengo con uno de 470uF/35v en la entrada; con su LED grande de 10mm y resistencia de 4K7 para verlo en la noche; me ha dao muy buen resultado es buenísimo!!! ahorita me vengo de probarlo con 8 engendros de todo tipo (son analógicos) distos, autowha, FUZZ FACE, flanger, chorus; delay; todos puestos en la cadena y con solo ese trafo casi me quedo sordo úchale!! que ricos pedalitos y la fuente solo tivia, el adaptador frío como un témpano, por siaca le puse un disipador de aluminio de esos tipo clip o de presión con alitas separadas algo más grande que el 7809 suficiente!!!!
godsavemetal, entonces utilizaste una fuente ya hecha no??
muy bien lo que me dices, seguro hiciste un bune trabajo ... y si
dependiendo de los pedales, la fuente respondera sin problemas. 8 pedales!!
perfecto
supongo que la mia igual aguanta unos cuantos mas 
seria bueno que pasar unas fotos, un saludo!
muy bien lo que me dices, seguro hiciste un bune trabajo ... y si
dependiendo de los pedales, la fuente respondera sin problemas. 8 pedales!!
perfecto
supongo que la mia igual aguanta unos cuantos mas 
seria bueno que pasar unas fotos, un saludo!

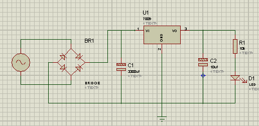
Acá te dejo un esquema de las fuentes que hacemos en la escula, lo que yo digo es para que gastar mas plata en una fuente de 18v AC si solamente necesitamos mas de 9.1v DC para que el 7809 mande los 9v de salida.
siendo asi se calcula una fuente que con el puente de diodos rectificador nos modifique la señal senoidal a una señal muy aproximada a la lineal, que la cuenta es (voltaje del trafo*raiz de 2)-1.4v, de esta manera con el trafo de 18v AC obtendremos 24v DC, que para mi es una exageracion de voltaje desperdiciado, que seria mas del doble necesitado yo creo que con un trafo de 9v AC obtendremos 12v DC y podemos comprar un transformador de mas amperaje, osea para mas pedales o lo que quieras
PD: puse un alternador porque es mas practico
klayt escribió:si necesitas 9V 1A DC, para que compras un transformador de 18v AC si rectificada nos da 24V DC y creo que es demasiado, creo que podría salir mas barato el trabajo completo
+1
Aparte que estás desperdiciando el dinero el poner un trafo de 18V AC cuando quieres regular a 9V DC, es la razon por la cual se te calienta tanto el 7809.
klayt escribió:godsavemetal cuidado con esas fuentes, fijate que no caliente y no electrifique , porque una vez compre 1 y tenia perdida, porque no esta bien barnizada y eso es peligroso
Sip por eso la desarmé y la ví ta bien barnizada (no con exageración) medí con un megómetro si hay pérdidas y cortos en las placas, naca la piri chico; lo único que le falta un blindaje; zumba con el vol al máximo en pedales de alta ganancia; pero en pruebas con cadenas de pedales ni se siente!!! ayer casualmente tuvo su prueba de fuego ese filtro adaptador y mi chinito con 8 pedales en cadena y ni michis!!! sin problemas, se tocó durante más de dos horas o fueron cuatro??? úchale ni me dí cuenta del time ya era tarde; asi que me tuve que ir, embalé todo y la fuente tibia, el adaptador recontra frío, está excelente el circuito; espero que no se decepcionen por las fotos solo tengo mi WEB cam:
[ Imagen externa no disponible ]
Esta es la foto cuando terminé de armarlo; lo hice mal porque por apurado lo copié del impreso en lugar de una imagen especular (con marcador INDELEBLE!!!) y salió al revéz todo, bueno no es nada grave tuve cuidado de poner bien el IC y todos los condensers electrolíticos.
[ Imagen externa no disponible ]
Aquí la lindura funcionando de maravillas!!!
[ Imagen externa no disponible ]
Foto cercana de la parte superior de su pequeña cajita que guardé con mucho cuidado más de 38 años!!!! ya no las fabrican en mi país es una pena; eran tropicalizadas de esas que no se oxidaban ni necesitaban pintura, pero igual las pinté de dorado y le puse barnizado para la eternidad!!!
[ Imagen externa no disponible ]
Foto del lado del IN, con todos los indicativos de polaridad pa no perderse.
[ Imagen externa no disponible ]
Idem en el OUT
[ Imagen externa no disponible ]
Aquí junto a mi versión del adaptador estabilizador 2 junto a mi primera versión que tiene ya su cajita!!!
En diseño tengo uno a partir de un FUEL TANK CHINO de muy buena presentación y acabado excelente; otro pa 10 engendros o más y un FUEL TANK super para 20 o más engendros!!!
Bueno proximamente en este canal!
hahaa me agarraron por detras!! D:
si es verdad, ya recorde porque le puse uno de 18vca.. era porque lo hiba a ocupar para una
fuente variable de 0 a 18, pero no ocupaba puente si no dos diodos por eso necesitaba la derivacion (me equivoque)
por lo que el trafo necesitaba ser de 36..... en fin, si coomo dicen ustedes podria utilizar uno de 9 pero pues yo
utilice uno que ya tenia jajaj
de momento no puedo pero voy a ponerle la derivacion en ves del otro extremo, asi tendria los 9vca
y pues a ver si no calienta tanto el integrado
si es verdad, ya recorde porque le puse uno de 18vca.. era porque lo hiba a ocupar para una
fuente variable de 0 a 18, pero no ocupaba puente si no dos diodos por eso necesitaba la derivacion (me equivoque)
por lo que el trafo necesitaba ser de 36..... en fin, si coomo dicen ustedes podria utilizar uno de 9 pero pues yo
utilice uno que ya tenia jajaj

de momento no puedo pero voy a ponerle la derivacion en ves del otro extremo, asi tendria los 9vca
y pues a ver si no calienta tanto el integrado
Nuevo post
Regístrate o identifícate para poder postear en este hilo
