Llegue a la conclusión, que todas las conexiones 3pdts por haber para los diy de distorsión de gama alta o mucha distorsión, meten ruidos o silbidos, lo comprobé poniendo pedales directos
(En in y out), al hacer esto poniéndolos directos los diy pedales no emiten ningún ruido, no haci con los swith 3pdts.
En todos
Estos pedales:
Wampler Triple Wreck
DOD FX86 Death Metal
Zoom trimetal tm1
Dr. boggie
etc........
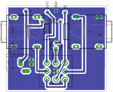
Voy a dejar unos diy pbcs layouts para 3pdts, y cual de todos estos es mas eficaz para sacar el ruido, al poner los 3pdts,
La pregunta
¿Cual de todos estos pbcs layouts es eficaz para sacar ruidos o silbidos en los 3pdts?
Obviamente que se usa cables apantallados para quitar ruidos, pero ese no es el caso
Es solo en los pedales de mucha distorsión, ya los ya nombrados
aca va la lista de pbcs:
(En in y out), al hacer esto poniéndolos directos los diy pedales no emiten ningún ruido, no haci con los swith 3pdts.
En todos
Estos pedales:
Wampler Triple Wreck
DOD FX86 Death Metal
Zoom trimetal tm1
Dr. boggie
etc........
Voy a dejar unos diy pbcs layouts para 3pdts, y cual de todos estos es mas eficaz para sacar el ruido, al poner los 3pdts,
La pregunta
¿Cual de todos estos pbcs layouts es eficaz para sacar ruidos o silbidos en los 3pdts?
Obviamente que se usa cables apantallados para quitar ruidos, pero ese no es el caso
Es solo en los pedales de mucha distorsión, ya los ya nombrados
aca va la lista de pbcs:
Responder
Citar
