Compañeros, aqui os dejo mi ultimo montaje del marshall lead mosfet este:
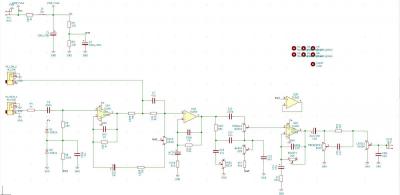
El proyecto es bien sencillo, no tiene mucha historia, son dos operacionales (tipo doble amplificador tl082) aunque en mi caso he puesto los jrc4558D que tambien sirven, os dejo el esquema del montaje por si alguien se anima hacerlo, siento no poder dejar el layout por que no hay ninguno, lo que veis es una placa que me vendio un compañero del foro y yo me he limitado a montarla.

Espero que os guste, el marshall 5010 no siena nada mal, a pesar de estar muy lejos de sonar como un JCM800 al igual que otros de la gama lead mosfet.
saludos
El proyecto es bien sencillo, no tiene mucha historia, son dos operacionales (tipo doble amplificador tl082) aunque en mi caso he puesto los jrc4558D que tambien sirven, os dejo el esquema del montaje por si alguien se anima hacerlo, siento no poder dejar el layout por que no hay ninguno, lo que veis es una placa que me vendio un compañero del foro y yo me he limitado a montarla.

Espero que os guste, el marshall 5010 no siena nada mal, a pesar de estar muy lejos de sonar como un JCM800 al igual que otros de la gama lead mosfet.
saludos
2
Responder
Citar
