Micro Wah-Wah DIY

  • 2
Goyoes
por el 29/04/2019
Hola. No tengo fotos y el pedal se lo he dado a un amigo, ya no lo tengo. Lo siento :(
OFERTAS EN TIENDAS Ver todas
  • -14%
    Harley Benton SC-Custom III Moritz Yellow
    299 €
    Ver oferta
  • -15%
    Darkglass Microtubes X
    199 €
    Ver oferta
  • -11%
    Harley Benton Agufish STD Signature BK
    399 €
    Ver oferta
SEGUNDA MANO EN MERCASONIC Ver todo
  • Pedal distorsión
    55 €
    Ver
  • WASHBURN electro-acustica
    50 €
    Ver
  • Epiphone Casino Inspired by John Lennon
    1.200 €
    Ver
¿Tienes equipo que ya no usas? Véndelo en Mercasonic
Andrés Vargas - chempi
por el 29/04/2019
Muchas gracias por tu respuesta.

Saludos
javier_herart
por el 25/11/2019
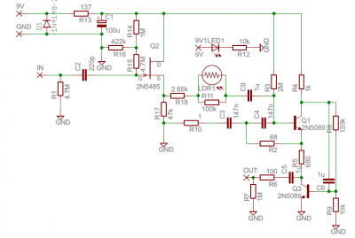
Hola a todos! Goyo Estevez, desde hace varios días estoy intentando armar el circuito del wah que muestras, sin embargo después de muchas horas no he logrado hacer que funcione.

No logré conseguir las resistencia exactas pero puse valores muy aproximados, los 2N5089 no los conseguí pero usé el 2N5088 que al parecer es el mismo integrado, usé capacitores de 150n en lugar de 147n y en LDR1 y R11 sólo coloqué un POT de 100k.

Primero armé el circuito en la PCB pero no logré que me funcionara y decidí armarlo en una protoboard y sigo sin lograrlo


Alimento mi circuito con una fuente de 9V y simplemente no sale ningún sonido del circuito.

¿Alguna recomendación o alguien que pueda ayudarme?

Gracias!!!
Archivos adjuntos ( para descargar)
Captura.PNG
WhatsApp Image 2019-11-24 at 4.58.19 PM.jpeg
txe
por el 27/11/2019
poner fotocelula lo primero :)
Tonyguitar
por el 28/11/2019
txe escribió:
poner fotocelula lo primero


Dónde venden las fotorresitencias esas?

Molaría hacer un morley
txe
por el 28/11/2019
Si hay diseños facilitos como el idiot wah, te mando por privado que ya sabes que no me mola la propaganda
aH se me olvidaba existeun pedal creo que tri no seke de la marca unibe ...una modulacion con tres foto resistencias(o algo asi).... ese te seria buen reto
GTC
por el 27/07/2020
Hola compañeros, acabo de terminar este pedal y tengo que decir que, en mi opinión, suena muy bien. Doy las gracias al creador del hilo por la info.

El circuito ha sido bastante sencillo de montar, lo mas complicado ha sido fabricar la caja, ya que me propuse hacerla yo como experiencia. He usado unas planchas de aluminio y acero que tenía por ahí, una bisagra, tornillos y remaches. Estoy contento con el resultado final, aunque tengo que reconocer que se me ha hecho un poco largo jeje

Os pongo un video que he grabado sobre la fabricación del wah por si alguien le interesa y quiere ver y oír el resultado final.



Gracias y un saludo.
Nicko
por el 11/06/2023
#19 hola. Se que paso mucho de este post y tú respuesta. Pero podrías subir más info o alguna publicación con el diagrama etc? Estoy intentando interpretar ese pcb pero me resulta algo confuso. Me encantó como lo pudieron armar
Goyoes
por el 11/06/2023
Uff, hace 5 años ya. La única info que tengo en los que respecta a es lo que publiqué en el 1er post. Tengo abandonado el tema de los pedales.

Adjunto el esquema y PCB que tengo.

Siento no poder aportar más.

Un saludo
Archivos adjuntos ( para descargar)
📄 Inductorless.pdf
Inicia sesión para ver este archivo
Nicko
por el 11/06/2023
#21 muchas gracias de todos modos. Gracias por tu tiempo sobre todo. Seguiré investigando. Me cuesta un poco leer el esquematico. Tengo poca experiencia en electrónica, más bien algunos proyectos con Arduino pero iré de a poco. Saludo grande
Nuevo post

Regístrate o para poder postear en este hilo