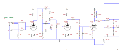
Acabo de montar un clon de un Fender Bassman aa864. Todo funciona perfectamente, pero el canal de bajo deja bastante que desear. He leído por ahí que una modificación típica que se hace es usar el segundo triodo de V2 que no se usa y montar una etapa extra de ganancia para que se parezca a un Marshall 2204. He encontrado este link:
https://www.premierguitar.com/diy/ask-amp-man/fender-bassman-mods
pero ahí no toca nada de la sección de EQ, cosa que creo que es necesaria. Curiosamente encontré este fabricante que habla de las mismas modificaciones y aparte cambia la sección de EQ y añade un mid-boost en el switch de "Deep".
https://www.p2pamps.com/aa864-custom-bassman
mi idea es:
1.- modificar el canal según el primer link y montar un pote de gain en el agujero de la segunda entrada.
2.- Cambiar EQ y añadir switch mid-boost según estilo Marshall
Tengo dudas sobre que valor usar en la resistencia de tono.
33k Marshall
100k Fender
56k ??
y con el valor del pote de volumen
1m Marshalll
250k Fender
Cualquier sugerencia será bienvenida.
Gracias.
https://www.premierguitar.com/diy/ask-amp-man/fender-bassman-mods
pero ahí no toca nada de la sección de EQ, cosa que creo que es necesaria. Curiosamente encontré este fabricante que habla de las mismas modificaciones y aparte cambia la sección de EQ y añade un mid-boost en el switch de "Deep".
https://www.p2pamps.com/aa864-custom-bassman
mi idea es:
1.- modificar el canal según el primer link y montar un pote de gain en el agujero de la segunda entrada.
2.- Cambiar EQ y añadir switch mid-boost según estilo Marshall
Tengo dudas sobre que valor usar en la resistencia de tono.
33k Marshall
100k Fender
56k ??
y con el valor del pote de volumen
1m Marshalll
250k Fender
Cualquier sugerencia será bienvenida.
Gracias.
Responder
Citar
