Hola a todos.
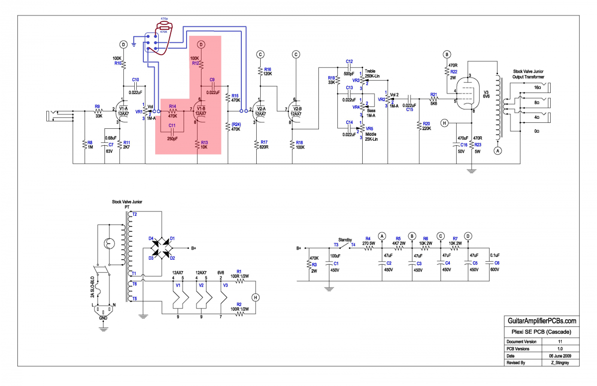
Agradecería la ayuda de alguien que esté puesto en el tema para implementar un switch en el previo del esquema que adjunto y así poder hacer un bypass al segundo tríodo (toda la zona en rosa) convirtiendo así el previo de un JCM en el de un PLEXI. Un esquema para cablear el switch sería genial.
Igualmente, cualquier consejo sobre los transformadores a usar es bienvenido.
Saludos
Agradecería la ayuda de alguien que esté puesto en el tema para implementar un switch en el previo del esquema que adjunto y así poder hacer un bypass al segundo tríodo (toda la zona en rosa) convirtiendo así el previo de un JCM en el de un PLEXI. Un esquema para cablear el switch sería genial.
Igualmente, cualquier consejo sobre los transformadores a usar es bienvenido.
Saludos
Responder
Citar
