pregunta a los mas sabios del lugar y entendidos en valvulares...
Estoy intentando realizar algunas modificaciones en un ampli valvular, para ello estoy "estudiando" y analizando varios amplis "miticos" , en los que basarme como ejemplo.
hasta aqui todo perfecto, (...estoy aprendiendo mucho de forma totalmente autodidacta, todo sea dicho de paso).
Pero hay un tema que me pica la curiosidad, SOLO por curiosidad y por querer saber "el porque" de casi todo.
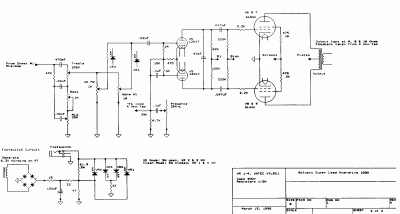
he visto que en muchos esquemas de amplis, antes de entrar a las valvulas de potencia, en la valvula inversora, (entre patillas 1 y 6) existe un condensador, (normalmente de 47p o 100p ) en muchos amplis está y en otros no.
por ejemplo en este amplo SLO está puesta y es de 47pf:

alguien podria decirme que función hace? para que sirve? en que afecta al ampli?
gracias
Estoy intentando realizar algunas modificaciones en un ampli valvular, para ello estoy "estudiando" y analizando varios amplis "miticos" , en los que basarme como ejemplo.
hasta aqui todo perfecto, (...estoy aprendiendo mucho de forma totalmente autodidacta, todo sea dicho de paso).
Pero hay un tema que me pica la curiosidad, SOLO por curiosidad y por querer saber "el porque" de casi todo.

he visto que en muchos esquemas de amplis, antes de entrar a las valvulas de potencia, en la valvula inversora, (entre patillas 1 y 6) existe un condensador, (normalmente de 47p o 100p ) en muchos amplis está y en otros no.
por ejemplo en este amplo SLO está puesta y es de 47pf:

alguien podria decirme que función hace? para que sirve? en que afecta al ampli?
gracias
Responder
Citar

