otra cosa, viendo los controles, ¿cual falta con respecto al original, solo el presence? y los volumenes supongo que uno sera el master y el otro sera el volumen de preamp que cuando lo pones a tope distorsiona y usas el master para subir y bajar volumen.
Conversión Fame Tube 5 Special a JCM800.
OFERTAS Ver todas
-
-59%Hughes & Kettner Spirit AmpMan Classic
-
-7%Ibanez RGR6BSP-IPT
-
-45%Hughes&Kettner Spirit of Metal
Juer jaja, eso ya si que no 
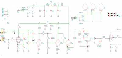
Cuando haga el montaje lo primero que voy hacer es copiar la pcb, por que en esa pcb se puede suprimir el trafo de salida y la el84 y hacerte un preamp jcm800 sin el humm, por que este montaje eso no lo tiene, ademas, voy a comparar ambos esquemas teoricos para ver diferencias entre este y el de gak, es posible que en la diferencia este el hum o la disposicion de las pistas de cobre en su recorrido por la pcb.

Cuando haga el montaje lo primero que voy hacer es copiar la pcb, por que en esa pcb se puede suprimir el trafo de salida y la el84 y hacerte un preamp jcm800 sin el humm, por que este montaje eso no lo tiene, ademas, voy a comparar ambos esquemas teoricos para ver diferencias entre este y el de gak, es posible que en la diferencia este el hum o la disposicion de las pistas de cobre en su recorrido por la pcb.
Comentar que últimamente lo estoy usando a buen volumen y aparte de sonar de maravilla, he podido comprobar la diferencia de volumen con un 5w a transistores, tengo un cabezal hotone heart attack y el jcm tiene una diferencia brutal con el atttack que ya tralla lo suyo.
Estoy muy contento con el bicho.
Creo que puede valer para ensayo con batería conectándolo a un 1/4x12.
He vuelto a ensayar, a ver si un día lo puedo llevar y lo pruebo con todo el equipo.
En el local hay una marshall 4x12 y estoy deseando enchufarlo.
Que bien suena el puñetero!!!!
Por cierto comentar que tiene un limpio muy guapo y con volumen, con y sin delay, en la página 3 hay un audio microfoneado en el que se puede apreciar.
Estoy muy contento con el bicho.
Creo que puede valer para ensayo con batería conectándolo a un 1/4x12.
He vuelto a ensayar, a ver si un día lo puedo llevar y lo pruebo con todo el equipo.
En el local hay una marshall 4x12 y estoy deseando enchufarlo.
Que bien suena el puñetero!!!!
Por cierto comentar que tiene un limpio muy guapo y con volumen, con y sin delay, en la página 3 hay un audio microfoneado en el que se puede apreciar.
Nuevo post
Regístrate o identifícate para poder postear en este hilo
