Buenos Dias, Tardes o noches.
Quiza me recuerden como el de los calibres exagerados, jajajaja.
bueno, ya en serio.
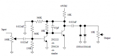
he pillado un diagrama de cableado para construir un pedal de distorsión, en concreto, un Boss.
Pero lo que me ha llamado la atencion, es que no tiene switch de ON/OFF, O al menos no lo hallo.
Donde esta el interruptor?
En caso de que no este:
Donde podria cablear un switch?
Como podria conectar un SPDT, Sin que afecte al sonido del efecto apagado?
Digo SPDT, Porque los unicos DPDT Son interruptores chinos que muchas veces se le caen las patas al soldarlos.
Gracias de Antemano.
Quiza me recuerden como el de los calibres exagerados, jajajaja.
bueno, ya en serio.
he pillado un diagrama de cableado para construir un pedal de distorsión, en concreto, un Boss.
Pero lo que me ha llamado la atencion, es que no tiene switch de ON/OFF, O al menos no lo hallo.
Donde esta el interruptor?
En caso de que no este:
Donde podria cablear un switch?
Como podria conectar un SPDT, Sin que afecte al sonido del efecto apagado?
Digo SPDT, Porque los unicos DPDT Son interruptores chinos que muchas veces se le caen las patas al soldarlos.
Gracias de Antemano.
Responder
Citar


