Wangs vt-1h cambio de pote de tono

Tonyguitar
por el 11/01/2019
Gracias toni por la corrección, no me había fijado en esos detalles.
.
OFERTAS EN TIENDAS Ver todas
  • -16%
    NUX NGS-6 Amp Academy
    159 €
    Ver oferta
  • -15%
    Darkglass Microtubes X
    199 €
    Ver oferta
  • -18%
    tc electronic 2290 P Dynamic Delay
    205 €
    Ver oferta
SEGUNDA MANO EN MERCASONIC Ver todo
  • Soporte de Micrófono On Stage-MS7701B Euro Boom NUEVO
    27 €
    Ver
  • ‼️ENVIO INCLUIDO. Tipo Jan Ray Analógico
    110 €
    Ver
  • Shiro les paul
    550 €
    Ver
¿Tienes equipo que ya no usas? Véndelo en Mercasonic
Sebas14175
por el 12/01/2019
Entonces hago lo que dice Toni. El lunes me pongo.
Tonyguitar
por el 12/01/2019
Es que el schematic se ve muy mal, no se ve demasiado claro, me cuesta mucho en este tipo de schematic poder ver las cosas claras, hay un hilo que habla sobre este amp:
http://www.freestompboxes.org/viewtopic.php?f=2&t=25819
de modificaciones y tal.

El condensador puedes ir a una tienda de electronica y pedir un 22 nano faradios para probar, que aguante de 250v para arriba mejor, aunque yo siempre los pongo de 50v en esta zona por que el voltaje de anodo positivo es muy alto, con respecto a la reja no hay tension en bornas de este condensador, muy poca debido a que si bien esta conectado al anodo por un extremo, por el otro no va a masa, va a reja y entre esta y masa debe de haber una resistencia muy alta.

los mkp y los wima van de puta madre:
https://www.ebay.es/itm/Condensador-polipropileno-KEMET-MKP-22nf-serie-X2-anti-interferencias/322503038130?hash=item4b16add4b2:m:mgcLjK75qImLxTmjg45YciQ:rk:9:pf:0
aunque podrias poner tambien otro, no lo pongas ceramico de lenteja, ponlo de poliester, el que sea y que soporte de 250v para arriba como te digo.

No habia tenido en cuenta R7 470k, ¿entiendo que esta resistencia esta derivando parte de la señal para amplificar a masa?

Otra cosa, el treble bleed no lo he probado nunca, se que afecta al tono de agudos al subir y bajar el volumen de un potenciometro pero no lo he experimentado, otra cosa que tengo que aprender jejeje, hay tantas.
Archivos adjuntos ( para descargar)
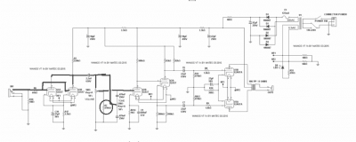
Wangs+VT+1h+PRELIMINAR-02.png.jpg
treble-bleed-mod-orange-drop-cap-resistor-[2]-960-p.jpg
toni diaz
por el 12/01/2019
Un esquema mas claro
toni diaz
por el 12/01/2019
Que le pasa al foro con las imagenes? :mmno:
Tonyguitar
por el 12/01/2019
No se tio lo que le pasa al foro con las imagenes, voy a darles un toque a los del staff a ver si no se han enterao, ya me ha pasado a mi lo mismo varias veces y he tenido que subir las imagenes a paginas de esas donde se cuelgan fotos.
Sebas14175
por el 14/01/2019
Gracias de nuevo por toda la info.
Para el treble bleed, las patillas uno y dos son las que no van a masa? A ver si me cabe porque no hay mucho espacio..
toni diaz
por el 14/01/2019
Si exacto la 1 y 2
Sebas14175
por el 20/03/2019
Hola de nuevo.

He tardado un poco pero al final me he puesto y le he hecho todo lo que me dijisteis menos lo de quitar la resistencia para encabronar el ampli. Ha ganado bastante brillo, se nota un cambio y suena bastante marshalero. Lo malo que se le ha quedado un ruido como de hum que se oye bastante. Seguro que hay algo que no he hecho bien.

-Al quitarle el condensador de arriba le puse un cable fino para que continuara la señal. ¿Está bien hecho así? O mejor lo quito?
-Le puse el condensador que me recomendó Tony GT. Tienen sentido de montaje? O es indiferente...
toni diaz
por el 20/03/2019
Perdona mi memoria de pez con amnesia. Que condensador has cambiado por un cable?
Sebas14175
por el 20/03/2019
El de arriba del pote de tono.Le puse un cable para que no se cortara la señal..
toni diaz
por el 20/03/2019
Ah vale, la idea era eliminarlo, asi convertiamos el tono en algo mas usable
Asi como cambiar el de abajo por otro mucho mas pequeño de 20 o 22nF
Nuevo post

Regístrate o para poder postear en este hilo