Buenas!
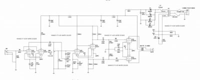
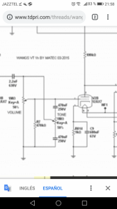
Pues eso que tengo este cacharro por casa y ayer me puse a tocar un rato con él. Suena bien pero encuentro que le faltan un poco de agudos para mi gusto, como que el pote de tono se queda corto. Como sé que en guitarra se pueden sustituir los potes para manipular el tono, pensé en hacer lo mismo en este cacharro a ver si mejora un poco y me saca más agudos. Lo desmonté y de valor me da 1M ohm. ¿Si le pongo otro de valor superior me aumentarán los agudos o esto no es válido en estos aparatos?
No tengo ni idea de electrónica, bueno, desmontar y montar componentes, lo básico. Por eso agradezco que alguien me ilumine al respecto y ver si esto es posible o habría que cambiar más componentes para conseguir el efecto que quiero. Las válvulas ya están cambiadas por unas electro harmonix. Gracias de antemano.
Pues eso que tengo este cacharro por casa y ayer me puse a tocar un rato con él. Suena bien pero encuentro que le faltan un poco de agudos para mi gusto, como que el pote de tono se queda corto. Como sé que en guitarra se pueden sustituir los potes para manipular el tono, pensé en hacer lo mismo en este cacharro a ver si mejora un poco y me saca más agudos. Lo desmonté y de valor me da 1M ohm. ¿Si le pongo otro de valor superior me aumentarán los agudos o esto no es válido en estos aparatos?
No tengo ni idea de electrónica, bueno, desmontar y montar componentes, lo básico. Por eso agradezco que alguien me ilumine al respecto y ver si esto es posible o habría que cambiar más componentes para conseguir el efecto que quiero. Las válvulas ya están cambiadas por unas electro harmonix. Gracias de antemano.
Responder
Citar
