No te guíes de la resistencia de abajo porque es una placa de doble cara y no coincide con el conmutador....solo debemos fijarnos en la leyenda, que como se ve en la foto es un on off on, ya eso lo tenemos ¡Al ataquerrrrr!
X
Últimos días
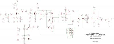
Wampler - Tweed '57 formato pedal, ayuda porfa!
OFERTAS Ver todas
-
-15%Kemper Profiler Player
-
-15%Hughes&Kettner TubeMeister Deluxe 40
-
-45%Hughes & Kettner Spirit of Rock
pues si , tal y como el dibujo que yo he adjuntado en mi mensaje anterior, que putada, tengo un monton de dobles conmutadores de palanca y ninguno es con el OFF al centro
tener que ir a la tienda solo por uno de estos con lo lejos que me pilla, con un doble conmutador on on tambien se puede hacer, pero te quedas sin la posicion del centro.
tener que ir a la tienda solo por uno de estos con lo lejos que me pilla, con un doble conmutador on on tambien se puede hacer, pero te quedas sin la posicion del centro.
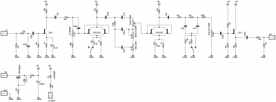
una cosilla, a ver si me podeis ayudar, estoy mirando el esquema y hay entre transistores y FET 8 en total, desde Q-1 hasta Q-9 pero lo mas cojonudo es que
estoy buscando en el systematic Q-7 y no aparece en ningun sitio y tampoco aparece en el layout, ¿vosotros lo veis por algun lado?
me da a mi la impresion que este montaje acabara en la basura, todavia me falta comparar el esquema teorico con el practico y hacer un seguimiento de pistas en los dos para comprobar que esta correcto y no tiene fallos.
estoy buscando en el systematic Q-7 y no aparece en ningun sitio y tampoco aparece en el layout, ¿vosotros lo veis por algun lado?
me da a mi la impresion que este montaje acabara en la basura, todavia me falta comparar el esquema teorico con el practico y hacer un seguimiento de pistas en los dos para comprobar que esta correcto y no tiene fallos.
A ver TONY como te lo explico ummm, el original utiliza un IRFD9024 para sacar tierra flotante o lo que todos conocemos como 1/2B o 4,5V; el lugar de eso tan los transistores Q8 y Q9, lo entendiste??? si no te pongo un esquema basado en la foto del original que es esta y el esquema lo verás.
Mira bien la foto del lay original y la reconstrucción solo hay 6 FETs y son J201 que tal?? algo más??
Mira bien la foto del lay original y la reconstrucción solo hay 6 FETs y son J201 que tal?? algo más??
esquema teorico comparado con el practico y todo corresponde al milimetro, asi que esta ok, Q7 sencillamente no existe 
de Q6 pasamos a Q8 y Q9 que son transistores, uno pnp y el otro npn, los drenadores se alimentan de un bias lijeramente mas bajo que la corriente de alimentacion, ahora tengo en la fuente unos 9.4v y entre masa y el bias unos 9.3v.
----------
ya lo tengo terminado!!!, y como era de suponer no funciona jejeje,pero que no pasa na, es normal, lo que pasa es que los drenadores de los fet estan con tensiones muy desajustadas, es por eso, acabo de tomar lectura en los drenadores y es un pasote, tengo en la mayoria como 0.4 voltios o asi, un fet necesita para funcionar a partir de 2.7v o 3 voltios y como maximo 6.5v, lo suyo es tener tensiones continuas entre masa y drenador de cada fet de 4.5v, aunque en la practica dicen que lo suyo es hacerlo de oido, a mi me gustan mucho como suenan los fet ajustandolos a valores de .3.5v mas o menos y hasta a veces hasta a 2.9v jeje, el esquema esta mal diseñado en lo que son las resitencias de los drenadores como digo, todos los fet tienen una resistencia interna distinta, tu ajustas un trimmers con un fet y lo cambias y tienes que volver a ajustarlo, mañana si tengo tiempo le sueldo a las resistencias de los drenadores un trimers en paralelo para darle mas voltaje positivo a los drenadores, espero poner pronto unas muestras, os mantendre informados y cuando lo teremine cuelgo fotos de todo el proceso, no en este hilo, hare uno nuevo ya explicando exactamente todos los detalles del montaje para que no haya dudas con toda la informacion resumida y este hilo lo echamos al cubo, saludos

de Q6 pasamos a Q8 y Q9 que son transistores, uno pnp y el otro npn, los drenadores se alimentan de un bias lijeramente mas bajo que la corriente de alimentacion, ahora tengo en la fuente unos 9.4v y entre masa y el bias unos 9.3v.
----------
ya lo tengo terminado!!!, y como era de suponer no funciona jejeje,pero que no pasa na, es normal, lo que pasa es que los drenadores de los fet estan con tensiones muy desajustadas, es por eso, acabo de tomar lectura en los drenadores y es un pasote, tengo en la mayoria como 0.4 voltios o asi, un fet necesita para funcionar a partir de 2.7v o 3 voltios y como maximo 6.5v, lo suyo es tener tensiones continuas entre masa y drenador de cada fet de 4.5v, aunque en la practica dicen que lo suyo es hacerlo de oido, a mi me gustan mucho como suenan los fet ajustandolos a valores de .3.5v mas o menos y hasta a veces hasta a 2.9v jeje, el esquema esta mal diseñado en lo que son las resitencias de los drenadores como digo, todos los fet tienen una resistencia interna distinta, tu ajustas un trimmers con un fet y lo cambias y tienes que volver a ajustarlo, mañana si tengo tiempo le sueldo a las resistencias de los drenadores un trimers en paralelo para darle mas voltaje positivo a los drenadores, espero poner pronto unas muestras, os mantendre informados y cuando lo teremine cuelgo fotos de todo el proceso, no en este hilo, hare uno nuevo ya explicando exactamente todos los detalles del montaje para que no haya dudas con toda la informacion resumida y este hilo lo echamos al cubo, saludos
godsavemetal escribió:ahora cuando tenga un rato le meto trimmers,Bien ahi TONY dale man!!!
es el fallo que veo en este montaje, que las resistencias de los drenadores son fijas y los fet van como quieren, unos tienen una resistencia interna distinta a la de otros, es practicamente imposible poner una resistencia fija en el drenador y que funcione a la primera.
oye godsavemetal, una pregunta, ¿ese esquema que pusiste ahi arriba pertenece al tweed 57 del pedal original o de un clon?
gracias tio.
por otro lado veo que IRF9034 esun transistor donde entra e positivo directamente y reemplaza en mi esquema a los dos transistores que hay
para lo de la alimentacion de la masa virtual, 2n3904 y 2n3906.
gracias, lo que me parece raro es que este circuito tenga esa masa virtual de +9v ¿por que no la toma directamente de la alimentacion de 9v del circuito?
si practicamente es lo mismo, ¿sera que esta esta mas estabilizada por los transistores y las resistencias supongo verdad?
yo estoy mas acostumbrado a que las masas virtuales son a 4.5v mas bien, en los pedales que he hecho siempre he visto que era un voltaje mas bajo.
tambien me parece una chapuza y ademas que no lo entiendo eso de poner un led ahi en medio, yo no lo he puesto por que veo que es algo que no afecta al sonido del circuito en nada.
si practicamente es lo mismo, ¿sera que esta esta mas estabilizada por los transistores y las resistencias supongo verdad?
yo estoy mas acostumbrado a que las masas virtuales son a 4.5v mas bien, en los pedales que he hecho siempre he visto que era un voltaje mas bajo.
tambien me parece una chapuza y ademas que no lo entiendo eso de poner un led ahi en medio, yo no lo he puesto por que veo que es algo que no afecta al sonido del circuito en nada.
wampler funcionando ok, pronto habra fotos y mpetreses para que escucheis una verdadera delicia, hace falta hacer un post de cabecera nuevo o abrir un nuevo hilo, pues este pedal no se monta tal y como en el esquema indica, hay que hacer cambios para que funcione, yo de momento he puesto solo 2 trimmers, aunque deberia haber puesto 3, pues los 2 trimmers los he puesto en las dos parejas de feet que van en paralelo, un trimmers en cada una, igualmente se puede poner un trimmers en el primer transistor donde entra la señal de input, aunque ese no se lo he puesto por que tiene el bias a unos 2.5v y aunque es un voltaje muy bajo, esta dentro de lo que necesita un fet para funcionar, por otra parte sobre el conmutador de palanca de 3 posiciones es una tonteria eso de ON ON ON, con un conmutador de palanca de dos posiciones y 2 circuitos on y on ya va bien, la posicion central realmente no hace nada interesante, por eso digo, bueno, con todos estos datos y la pcb funcionando ya solo falta hacer una buena cabecera en un post.
Lo mas importante, su sonido, suena acojonante, tiene el sonido de los amplis viejos fender de valvulas pero con posibilidad en el cambio del conmutador de palanca de tener mucha distorsion, como si metieras un booster a un ampli de estos, vale la pena este pedalillo hacerlo, si nuevo cuesta:
https://www.thomann.de/es/wampler_tweed_57.htm
bien vale la pena pagarlos por mucho que sea un pedal y no tenga valvulas, por que suena que te cagas!!
Lo mas importante, su sonido, suena acojonante, tiene el sonido de los amplis viejos fender de valvulas pero con posibilidad en el cambio del conmutador de palanca de tener mucha distorsion, como si metieras un booster a un ampli de estos, vale la pena este pedalillo hacerlo, si nuevo cuesta:
https://www.thomann.de/es/wampler_tweed_57.htm
bien vale la pena pagarlos por mucho que sea un pedal y no tenga valvulas, por que suena que te cagas!!
Baneado
Hombre, la cosa es que tenga en todos los JFETS menos en uno una tensión de 4.5 V a la salida, ya que si no, sonará sí, pero no tan bien como el Wampler. Vamos, cuando Brian Wampler presenta el pedal, dice que para que tenga el sonido de los Fender Tweed debe estar en el rango de 4.5V.
El no poner el ON ON ON u ON OFF ON, pues ya es cosa de cada uno, pero tontería no lo veo, te añade una tercera posibilidad de conseguir un sonido distinto. Ya que la posición central (la que conecta las masas) es la Bright, que suena mucho mejor que cuando está en Normal.
El que me pidieron por encargo lo acabé hace más de mes y medio y sonaba de muerte bien ajustado:
El no poner el ON ON ON u ON OFF ON, pues ya es cosa de cada uno, pero tontería no lo veo, te añade una tercera posibilidad de conseguir un sonido distinto. Ya que la posición central (la que conecta las masas) es la Bright, que suena mucho mejor que cuando está en Normal.
El que me pidieron por encargo lo acabé hace más de mes y medio y sonaba de muerte bien ajustado:
te ha quedado muy chulo alberto
a mi no me quedan asi de guapos, por cierto, menudo currazo tiene este pedal, tiene mas curro que el DR booguie,
¿lo del interruptor ON ON ON, quieres decir un interruptor que en la posicion central te conecta los 3 pin a la misma vez verdad?
sobre lo de ajustar los fet a 4.5v esta bien, cuando termine mi pedal me di cuenta que es imposible montarlo con resistencias fijas, las tensiones de drenador eran pesimas, casi ni le llegaba tension al drenador, yo de momento he puesto dos trimmers en paralelo con las resistencias de los drenadores de las dos parejas de fet que estan en paralelo, Q3,Q4 y Q5 y Q6, tambien podria haber ajustado con otro trimmers a Q1, he visto que Q2 lleva el drenador directo a masa virtual +9v,
ese se supone que no hay que ajustar nada, ¿le añadiste alguna resistencia al drenador y modificaste la resistencia que va en el surtidor de 10k a un valor mas bajo? ya sabes, poner en este ultimo una resistencia de 1k al surtidor y añadir un trimmers al drenador, no se yo, me da a mi que este fet hace poca cosa a parte de amplificar el sonido final para salir al amplificador.
a mi no me quedan asi de guapos, por cierto, menudo currazo tiene este pedal, tiene mas curro que el DR booguie,¿lo del interruptor ON ON ON, quieres decir un interruptor que en la posicion central te conecta los 3 pin a la misma vez verdad?
sobre lo de ajustar los fet a 4.5v esta bien, cuando termine mi pedal me di cuenta que es imposible montarlo con resistencias fijas, las tensiones de drenador eran pesimas, casi ni le llegaba tension al drenador, yo de momento he puesto dos trimmers en paralelo con las resistencias de los drenadores de las dos parejas de fet que estan en paralelo, Q3,Q4 y Q5 y Q6, tambien podria haber ajustado con otro trimmers a Q1, he visto que Q2 lleva el drenador directo a masa virtual +9v,
ese se supone que no hay que ajustar nada, ¿le añadiste alguna resistencia al drenador y modificaste la resistencia que va en el surtidor de 10k a un valor mas bajo? ya sabes, poner en este ultimo una resistencia de 1k al surtidor y añadir un trimmers al drenador, no se yo, me da a mi que este fet hace poca cosa a parte de amplificar el sonido final para salir al amplificador.
Nuevo post
Regístrate o identifícate para poder postear en este hilo
