ivivan98 escribió:Madre Mía Tony, sigues sin poder resolver lo del hum? yo no tengo casi nada de hum xD
http://www.youtube.com/watch?v=_HqCplDdICQ
Hola socio, refroto este hilo por que en cuanto tenga tiempo me voy a entretener en hacer uno de estos. El tema es que tengo un colega que me esta diciendo como eliminar el hum, dice que lo ha conseguido colocandole al circuito un condensador extra y ademas encerrandolo en una jaula o chasis metalico para aislarlo de las interferencias y todo eso, supongo que se refiere a una jaula de faraday, el tema del condensador me camela mas como dicen los gitanos, me da a mi que el hum ese se arregla con un condensador, pues ese ruido de hum es tipico en fuentes mal filtradas y aqui suena igual, es como cuando alimentas un pedal de distorsion con una fuente mal hecha, con un filtrado pesimo, pues es exactamente el mismo ruido el que mete el previo del jcm800, en breve si consigo saber que condensador es lo publico aqui.
¿alguien tiene idea de donde colocarlo y que valor tendria?
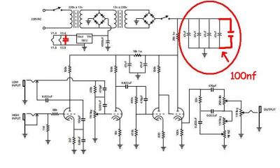
Yo he puesto un condensador extra de unos 470uf para hacer mas pura la alimentacion de los filamentos y que sea continua sin rizado con ese condensador rojo que he marcado, ademas, he metido en un circulo rojo
el pesimo filtrado del filtrado de la alimentacion de los 270v del secundario a base de condensadores, esa parte fijo que hay que mejorarla. El resto del circuito tiene que estar todo bien asi como esta.
Responder
Citar
