Montaje Wampler - Tweed '57 distorsion que suena a valvulas!

Bob
por el 26/02/2018
Placas hechas

Están en el foro la foto
OFERTAS EN TIENDAS Ver todas
  • -59%
    Hughes & Kettner Spirit AmpMan Classic
    145 €
    Ver oferta
  • -14%
    Harley Benton SC-Custom III Quilt Midnight
    299 €
    Ver oferta
  • -13%
    Harley Benton DNAfx GiT
    129 €
    Ver oferta
SEGUNDA MANO EN MERCASONIC Ver todo
  • Engl Steve Morse 20
    1.000 €
    Ver
  • Guitarra Manouche
    1.700 €
    Ver
  • Bajo Ibanez srh 505 fretless
    650 €
    Ver
¿Tienes equipo que ya no usas? Véndelo en Mercasonic
Bob
por el 26/02/2018
Vamos que nos vamos señores.

Voy a ver si ceno que me he liado con el tema
Archivos adjuntos ( para descargar)
IMG_20180226_230947.jpg
Tonyguitar
por el 26/02/2018
Vaya tio, que grande eres!! me tienes que dar unas lecciones de como hacer placas, a mi no me salen asi ni de lejos, me encantan como han salio. :brindis:
Bob
por el 27/02/2018
Tú no te preocupes por las placas que para algo que se me da medio bien ....

Me hice una indoladora con un scanner viejo y salen bastante curiosas
Archivos adjuntos ( para descargar)
2018-02-27 00.15.08.jpg
Tonyguitar
por el 27/02/2018
Yo he querido hacerme eso varias veces pero no termino de aclararme, me hubiese gustao habermelo hecho, por que las fotocopias salen regular con la plancha.

¿Los tubos son ultravioleta, luz fria o calida?
withthc Baneado
por el 27/02/2018
Brutal Toñi!!!!!

Es que cada día te superas!

A ver si te gusta más que el bsiab2 cuando le pongas los fets fetens desen..... ya nos dirás.

Bob , esas placas superan lo profesional tío. Me quito el sombrero.
Tonyguitar
por el 05/03/2018
"withthc" escribió:
Brutal Toñi!!!!!

Es que cada día te superas!

A ver si te gusta más que el bsiab2 cuando le pongas los fets fetens desen..... ya nos dirás.

Bob , esas placas superan lo profesional tío. Me quito el sombrero.


muchas gracias tio!! las placa que hace bob estan impresionantes cierto, ya le he dicho que me tiene que enseñar hacerlas, a mi no me salen asi ni de coña, siempre tengo que andar estañandolas para darles grueso a las pistas.

Este pedal esta de lujo, voy a volver hacerlo, pues sobre el bisab2 es un muy buen pedal, pero descubri otro que me gusta mas que ese y es el que mas me gusta de todos, el jcm800 pedal con j201, ese es para mi el santo grial junto con el dr booguie, un dr booguie bien hecho es lo mas heavy que he oido en mi vida, cañero, potente, con cuerpo etc, estos dos para mi son los ganadores desde el año pasado, va a ser dificil que descubra otro que me guste mas que estos dos jejejejeje.
acamm
por el 05/03/2018
Pues el Wampler no suena nada mal en las muestras de audio.
Otro pedal fácil y cañero (¡y barato!) es el distortus maximus que ya os sonará.

"TonyGT-Ibiza" escribió:
¿Los tubos son ultravioleta, luz fria o calida?


Son de ultravioletas, o al menos lo son los que yo utilicé. En lugar de cebadores y reactancias se pueden reciclar los circuitos de las bombillas de bajo consumo.
El tema de insolar placas también tiene su truco, ya que añades el proceso de exposición y el rebelado. Hasta que no lo controlas (conocer tu insoladora y depende de las placas) puede que te salgan unas cuantas placas jodidas sin fotoreactivo. Lo bueno es que puedes reciclarlas con el proceso de la plancha.
Archivos adjuntos ( para descargar)
2018-03-05 19.56.52.jpg
2018-03-05 19.57.05.jpg
2018-03-05 19.57.30.jpg
toni diaz
por el 22/06/2018
Hola Tony, respecto a la duda sobre el transistor PNP. Si te fijas actúa como transistor de conmutación, puedes colocar cualquier PNP de características similares, no afecta al sonido
Archivos adjuntos ( para descargar)
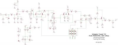
Wampler Tweed %2757 - Schematic.jpg
Tonyguitar
por el 22/06/2018
Muchas gracias tio, pondre un bc547 que tengo aqui o un bc327 jeje :brindis: si con los j201 falsos ya sonaba de cojones, no me quiero imaginar ahora.
Tonyguitar
por el 22/06/2018
Y el q8 2n3904 puedo usar cualquier npn tambien? De este tengo el 2sc1815 que he usado para el tubescreamer.
toni diaz
por el 23/06/2018
Claro, te vale perfectamente, o un bc548 que es el complementario del 547
Nuevo post

Regístrate o para poder postear en este hilo