#48 ¿Cual plano estás usando?
Mi primer Fuzz Face!
OFERTAS Ver todas
-
-15%Hughes&Kettner TubeMeister Deluxe 40
-
-20%tc electronic Hall of Fame 2
-
-20%IK Multimedia ToneX One Joe Satriani Ltd Ed.
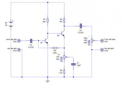
a, pues el que es mono tienes que ver que la patita que va al aro del jack (y a la tierra del circuito) vaya con el cilíndro del plug y la otra que va a la salida de señal del circuito haga contacto con el cono de la punta del plug y eso va al ampli.
Del lado que es estereo la razón es para hacer un pequeño truco:
el de señal de entrada del efecto va a la punta del plug y los otros dos es uno para la tierra del circuito y el otro para la tierra de la pila. La idea es que cuando metas el cable tipo monoaural el cilindro junte las dos tierras y cierre el circuito activando el efecto (o sea que es un mero truco para ahorrar pila cuando no lo usas) No se si me explico
Del lado que es estereo la razón es para hacer un pequeño truco:
el de señal de entrada del efecto va a la punta del plug y los otros dos es uno para la tierra del circuito y el otro para la tierra de la pila. La idea es que cuando metas el cable tipo monoaural el cilindro junte las dos tierras y cierre el circuito activando el efecto (o sea que es un mero truco para ahorrar pila cuando no lo usas) No se si me explico
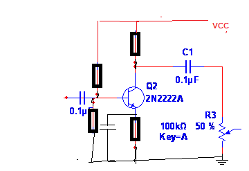
Es que no tiene control de fuzz. Pero te decía ¿que ya viste que en vez del potenciómetro hay una resistencia de 2k2? En su lugar pones un pote de 1K (el que ya tienes con su capacitor a tierra en la pata de en medio) y le agregas otra resistencia en serie (de 1k o 2k2) para que complete la resistencia y así ganas un circuito equivalente pero con control de fuzz. (lo que te digo es teórico y al menos en teoría debe funcionar, asumiendo que alguien hizo el plano que te mostré recalculando las resistencias para la ganancia del 2n2222a, lo malo es que las betas del 2n2222a son una lotería y varían mucho de uno a otro)
jd.metal escribió:no logre ocnseguir los transistores, solo los 2n2222 pero no me funciono,,
no se si se deba a los transistores,,,
creo q me canse y sera hora de comprarse un pedal en alguna tienda musical..
saludos
yo en los pedales que hago donde pongo los transistores pongo zocalos de pin de esos para sacar y meter los transistores y probar varios, a veces hasta he metido FET
j201, ayer precisamente lo estuve probando en un pedal que me he hecho y funcionaba igual que con los transistores normales, si no te funciona es por que hay agun fallo, si lo has hecho con transistores NPN de silicio y has respetado bien el patillaje tiene que funcionar, se habla mucho en estos circuitos de que unos transistores sirven y otros no, pero no se refiere a que con otros no funcione, se refiere a que suena mejor con unos transistores que con otros, yo he montado un tonebender npn silicio y le he puesto 3 2SC1815, cambia el patillaje y tuve que doblar las patas de la base y el colector para que me cuadre y funciona de maravilla y suena de pm, todavia tengo que probar con transistores de distintas ganancias a ver con cual suena mejor, pero siendo PNP funcinan todos los transistores en este circuito sean de la ganancia que sean y el modelo que sea, yo tengo montado este, solo me falta ponerle lo jack y probarlo, cuando hagais montajes primero antes de terminarlos probarlos poniendo el jack in y jack out directamente a la pcb, sin el interruptor truebypass, te ahorras muchos quebraderos de cabeza, yo siempre lo hago asi, lo monto conectando directamente el in y el out a los jack y cuando veo que funciona es cuando desueldo los jack y llevo los cables estos al truebypass.
#51
Armé esta versión que usa el 2n2222A y el sonido es muy bueno, sin embargo tiene un fallo de diseño en la salida ya que el potenciometro con el capacitor de desacople se comportan como un filtro pasaaltas lo que cuando se está trabajando con volumenes bajos corta muchas de las frecuencias graves que caracterizan el sonido de un fuzz, la modificación que estoy estudiando es cambiar el capacitor por uno de 0.1uF en lugar del de 0.01uF que ya tiene, esto le da una frecuencia de corte mucho más baja en volumenes bajos y permite que el fuzz suene a fuzz
(hago esta aclaración sobre todo para personas que llegan después de varios años a este post, como yo)
Armé esta versión que usa el 2n2222A y el sonido es muy bueno, sin embargo tiene un fallo de diseño en la salida ya que el potenciometro con el capacitor de desacople se comportan como un filtro pasaaltas lo que cuando se está trabajando con volumenes bajos corta muchas de las frecuencias graves que caracterizan el sonido de un fuzz, la modificación que estoy estudiando es cambiar el capacitor por uno de 0.1uF en lugar del de 0.01uF que ya tiene, esto le da una frecuencia de corte mucho más baja en volumenes bajos y permite que el fuzz suene a fuzz
(hago esta aclaración sobre todo para personas que llegan después de varios años a este post, como yo)
Nuevo post
Regístrate o identifícate para poder postear en este hilo



