Instalar un control master y loop a un JMP superlead

Tonyguitar
por el 12/09/2018
Hola amigos, me ha pedido un amigo que le meta un master a su marshall jmp superlead y un loop de efectos, este seria el esquema en cuestion:
https://www.thetubestore.com/lib/thetubestore/schematics/Marshall/Marshall-JMP-Superlead-100W-1959-Schematic.pdf

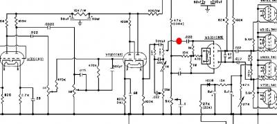
He pensado que el lugar correcto para instalar el master seria este que señalo en la foto y el loop de efectos tambien, a ver que os parece, os pregunto por si teneis alguna idea mejor, seria intercalar en serie ambas cosas donde he puesto el punto rojo, justo a la salida del tonestack, gracias.
Archivos adjuntos ( para descargar)
Nueva imagen de mapa de bits.JPG
1 respuesta directa
OFERTAS EN TIENDAS Ver todas
  • -14%
    Harley Benton SC-Custom III Quilt Midnight
    299 €
    Ver oferta
  • -18%
    tc electronic 2290 P Dynamic Delay
    205 €
    Ver oferta
  • -11%
    Harley Benton Agufish STD Signature BK
    399 €
    Ver oferta
SEGUNDA MANO EN MERCASONIC Ver todo
  • Ampeg B12XT 1960-1967
    1.100 €
    Ver
  • FENDER Mustang Bass Justin Meldan Johsen Road Worn Black
    1.250 €
    Ver
  • M-VAVE ANNBLACK BOX
    40 €
    Ver
¿Tienes equipo que ya no usas? Véndelo en Mercasonic
Kenworht
por el 12/09/2018
Seria mejor uvicar el master despues despues del driver.
El loop antes del master.
Driver- loop- Master.
Yo lo tengo antes del driver y no me convence.
Creo que fue Tokai quien me lo sugirio asi, despues de .
Por lo que creo que entendi, tiene mas sentido reducir la señal despues del driver. Parece que da mejor resultado.
Hay un pote especifico para esto algo caro y dificil de encontrar pero por lo visto es muy bueno.
Pote especifico para master pos- driver.no se si es por el valor y sesgo especifico.
1M creo recordar....
Donde estara mi memoria..!

Hay varios formatos de loop.
Serie y paralelo.
Creo que es mejor en serie. De hecho actualmente la mayoria de amplis lo llevan asi.
Si puedes hacerlo de forma que se pueda activar- desactivar desde un pedal ya lo bordas.
No he podido buscar informacion , ahora vengo del campo. he visto tu tema y te he escrito .
Seguro que nos sorprendes en breve
Jejeje.
Animo y un saludo Makinas!!!!!
PD:
Puede que me haya equibocado en algun punto. Os animo a que me corrijais .
Saludos!!
The Revenant Baneado
por el 12/09/2018
#1

Échale un vistazo a esta imágen que te pongopara el PPIMV:

index.php?controller=forum&action=view_attachment&attachment_id=116429

Y esta para la ubicación del loop. Es de un Plexi 50 Bass pero te sirve para el que tienes de 100:

index.php?controller=forum&action=view_attachment&attachment_id=116430
Archivos adjuntos ( para descargar)
IMG_0356.JPG
IMG_0357.JPG
Tonyguitar
por el 12/09/2018
Muchas gracias, yo pense en un control master justo despues del tonestack, igual que en otros amplificadores, yo lo he visto mucho en los montajes y en muchos schematic, y lo del tonestack, intercalarlo entre el tonestack y la tercera valvula, ¿no es mas sencillo asi? El jcm800 asi lo lleva.
The Revenant Baneado
por el 12/09/2018
#4

Ya, pero hablamos de Plexis y si colocas un Master antes de la inversión de fase, vas a perder parte de la distorsión que esta genera cuando le llega la señal del previo y que es parte de la personalidad de este ampli. Si lo pones antes perderás esta distorsión, ya que la señal del previo que le llegue será menor y va a alterar más el tono del ampli que si lo pones después de la inversión de fase.

El JCM800 podríamos decir que el primer ampli High Gain y funciona diferente, con su previo y etapas en cascada, esa etapa de distorsión "extra" que se da en la inversión de fase no es tan determinante para su tono, ya que viene mucha más distorsión del previo y queda podríamos decir "camuflada" o no se da por efecto del MV que ya llevan.
1 respuesta directa
Kenworht
por el 13/09/2018
Da gusto oír hablar al que sabe.
Mil gracias
Tonyguitar
por el 13/09/2018
The Revenant escribió:
Ya, pero hablamos de Plexis y si colocas un Master antes de la inversión de fase, vas a perder parte de la distorsión que esta genera cuando le llega la señal del previo y que es parte de la personalidad de este ampli. Si lo pones antes perderás esta distorsión, ya que la señal del previo que le llegue será menor y va a alterar más el tono del ampli que si lo pones después de la inversión de fase.

El JCM800 podríamos decir que el primer ampli High Gain y funciona diferente, con su previo y etapas en cascada, esa etapa de distorsión "extra" que se da en la inversión de fase no es tan determinante para su tono, ya que viene mucha más distorsión del previo y queda podríamos decir "camuflada" o no se da por efecto del MV que ya llevan.


que buena leccion, muchas gracias tio, entonces claro, de ahi se deduce que si yo meto un master justo entre el tonestack y la valvula inversora, cuando tenga el control master un poco bajo de volumen, perdera el amplificador parte de la gracia que tiene, pues en su saturacion interviene el inversor de fase y entonces le llegara a el menos ganancia bien.

Entonces, funcionar, va a funcionar pero no va a dar el resultado que tiene que dar, disculpame si digo alguna tonteria, pero tengo que preguntar para aprender jeje ¿podria esto venir a ser lo que tu dices algo asi mas correctamente? muchas gracias, si te fijas he puesto dos potenciometros o un potenciometro en tandem del mismo valor que gire al mismo tiempo, pues si no me equivoco la tercera valvula del previo cada triodo amplifica lo mismo pero una en valor negativo y otra en valor positivo, ¿mas o menos es asi?
Archivos adjuntos ( para descargar)
intercalar master.JPG
The Revenant Baneado
por el 13/09/2018
#7

Sí, tu propuesta de MV hubiera funcionado también, pero alterando más aún el tono del Plexi que ponerlo después de la inversión de fase, que además en estos amplis tiene peso en el mítico tono Plexi saturado como hemos comentado.

Sobre tu esquema: Tengo qúe reconocerte que en esquemas me defiendo peor que con los layouts de Metroamp o Ceriatone :D

Solo por asegurar, de las dos patillas 1 de los potenciometros es de dónde saldría el cable verde no? No pones a donde va, pero iria en el punto donde se unen las resistencias de 47K y 15K del circuito de Bias con las dos de 220K.... no se s me explico.

De los dos patillas 2, cada una al otro extremo de las resistencias de 220k que ya no van directamente a los dos caps de 0,022 uf

Y las patillas 3 de cada pote a l extremo que ha quedado libre de los casos de 0,022uf
Kenworht
por el 13/09/2018
Entonces, si el MV fuera pre- driver no seria necesario un tandem, verdad?
Y con 500 K valdria.
El sesgo seria log, para que el oido lo perciva lineal o no se percive como el volmen de guitarra.
Yo utilce un log y no actua todo el recorrido. Entonces lineal seria mas adecuado.
Tonyguitar
por el 13/09/2018
La pata 1 iria a masa, la 2 iria a la salida de la inversora y, la pata 3 iria a la entrada de las 6l6, asi, cuando giro el pote dando volumen junto la pata 2 de la inversora con la pata 3 de reja de las 6l6.
por cierto estoy flipando aquí en Ibiza los ajustes de vías que hace la gente, la foto lo dice todo, la gente quita las válvulas de potencia pone a otras y se quedan tan panchos, una tad, una fender, otra tad y la otra ya ni se que marca es.
Archivos adjuntos ( para descargar)
1536873201940-1342314548.jpg
1 respuesta directa
Kenworht
por el 13/09/2018
No solo en ibiza. Si tenia dos TAD y estaba en 50w, igual para subir a 100 se vio obligado a usar esas. Si tienen un tiempo de uso similar, pueden ponerse. El bias no seria totalmente exacto pero el resultado valdria. No hay un bias exacto o fijo como se piensa. Hay quien prefiere mas caliente, mas mA/v, y otros menos , mas duracion de los tubos. Segun se van gastando, el valor va variando. Hay unos margenes claro esta, pero es variable.
Tambien se complementan en sonido.
Hay muchas posibilidades.
En amplis de ,2/4 el84 y bias fijo ya es necesario el emparejamiento y comprobar la corriente . no llevar trim es una resistencia fija. Pero no se puede dar por hecho sin comprobarlo.
The Revenant Baneado
por el 13/09/2018
#10

No, no a tierra no. Ese pote no va conectado a tierra. Si te fijas en el esquema de Metropoulos, lo especifica claramente, "Pot is not grounded". Si lo conectas a tierra lo que harás es llevar el voltage negativo de Bias a tierra, las válvulas se pondrán rojas como el infierno estropeándolas y haciendo saltar el fusible de alta.

Sigue el,esquema de metropoulos que te puse y no conectes a tierra ninguna pata del pote.
Nuevo post

Regístrate o para poder postear en este hilo