Hola a todos,
La verdad es que hacia unos meses que no posteaba nada porque estaba liado con la construccion de este bicho, esto es un encargo de un bajista de una banda que queria subir un poco mas su volumen y aumentar las prestaciones de su bajo. tambien deseaba un nuevo bafle acorde al nuevo amplificador.
por tanto vamos a dividir este post en dos partes: La parte amplificadador y la parte Construccion del bafle, caja o como quieran llamarle, aunque sin perder de vista que las dos son vinculantes, o sea teniendo en vista una proyectar y construir la otra y viceversa.
Pero desesperado al fin como soy lleve las dos casi a la vez. De ahi algunas preguntas que hice a pakkitto sobre parlantes (gracias a su topic) y me aclare algunas dudas que aun tenia, aunque el me prometio para el verano en poner uno sobre construccion de cajas no pude esperar para comenzar el proyecto.
Pues vamos a la cosa: Lo primero era plantearme lo que se requeria en potencia y en prestaciones del bajista y lo segundo las protecciones y deferentes bloques que debia contar el amplificador.
y por supuesto el dilema de con que que elementos de salida y de previo llevarlo a cabo:solido o valvular.
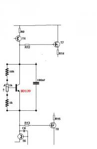
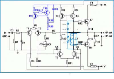
Sin pensarlo mucho para esa potencia me fui por estado solido a Mosfet desde un principio y en el previo a valvulas por lo que seria un Hibrido a todas luces, con un previo del conocido amplificador Ampeg SVT.
En cuanto a Amplificadores tenia para escoger si clase AB o clase D para lograr reducir un poco (diria bastante) tamano de fuente de alimentacion.
En cuanto a la placa de Control y Proteccion debia tener lo imprescindible para esta potencia: Una carga en dos pasos de los condensadores de la fuente, conexion con tiempo de los parlantes, deteccion y desconexion de parlante ante CD en la salida del amplificador, senalizacion de las difertentes estatus y alarma sonora de falla.
hasta aqui la intruduccion manana seguimos con mas
saludos
La verdad es que hacia unos meses que no posteaba nada porque estaba liado con la construccion de este bicho, esto es un encargo de un bajista de una banda que queria subir un poco mas su volumen y aumentar las prestaciones de su bajo. tambien deseaba un nuevo bafle acorde al nuevo amplificador.
por tanto vamos a dividir este post en dos partes: La parte amplificadador y la parte Construccion del bafle, caja o como quieran llamarle, aunque sin perder de vista que las dos son vinculantes, o sea teniendo en vista una proyectar y construir la otra y viceversa.
Pero desesperado al fin como soy lleve las dos casi a la vez. De ahi algunas preguntas que hice a pakkitto sobre parlantes (gracias a su topic) y me aclare algunas dudas que aun tenia, aunque el me prometio para el verano en poner uno sobre construccion de cajas no pude esperar para comenzar el proyecto.
Pues vamos a la cosa: Lo primero era plantearme lo que se requeria en potencia y en prestaciones del bajista y lo segundo las protecciones y deferentes bloques que debia contar el amplificador.
y por supuesto el dilema de con que que elementos de salida y de previo llevarlo a cabo:solido o valvular.
Sin pensarlo mucho para esa potencia me fui por estado solido a Mosfet desde un principio y en el previo a valvulas por lo que seria un Hibrido a todas luces, con un previo del conocido amplificador Ampeg SVT.
En cuanto a Amplificadores tenia para escoger si clase AB o clase D para lograr reducir un poco (diria bastante) tamano de fuente de alimentacion.
En cuanto a la placa de Control y Proteccion debia tener lo imprescindible para esta potencia: Una carga en dos pasos de los condensadores de la fuente, conexion con tiempo de los parlantes, deteccion y desconexion de parlante ante CD en la salida del amplificador, senalizacion de las difertentes estatus y alarma sonora de falla.
hasta aqui la intruduccion manana seguimos con mas
saludos
1
Responder
Citar
