Clon mini SLO DE 18w

Di Romein
por el 17/01/2012
la madre que me parió... tantas opciones... jajaja si puedo me lo bobinaré yo mismo, con dos salidas la normal a 280V y la de 12v xd pero eso eso el de salida :D
OFERTAS EN TIENDAS Ver todas
  • -14%
    Harley Benton SC-Custom III Quilt Midnight
    299 €
    Ver oferta
  • -23%
    Universal Audio UAFX Lion 68 Super Lead Amp
    299 €
    Ver oferta
  • -13%
    Harley Benton SC-Custom III Baritone
    349 €
    Ver oferta
SEGUNDA MANO EN MERCASONIC Ver todo
  • Funda para bajo Rockbag
    50 €
    Ver
  • Púas Jim Dunlop 1.0 Ultex Standard bolsa 72 unidades
    30 €
    Ver
  • Sadowsky MetroExpress 21 Hybrid P/J 4
    485 €
    Ver
¿Tienes equipo que ya no usas? Véndelo en Mercasonic
juanf
por el 17/01/2012
Hola veo que os gustan las matematicas no?
Vamos a ver:
Vamos a calcular el transformador de salida que se necesita.
Seccion del nucleo del trafo = 15 * Raiz (watios potencia / frecuencia minima)
s= 15* √ (18/70)=7,6 cm2
Es decir se necesita un transformador con un nucleo de 7,6 cm2
Pero el que he encontrado tiene un nucleo de 3x2,5cm=7,5 cm2 me valdrá aunque
puede que se sature un poco a maxima potencia, pero es muy poca cosa.

Ahora el calculo de las espiras del primario.

N1 = (0,315 X Va X 10^8 ) / (10000 X Fm X S)
de donde:
N1--numero de espiras
va--tension de placa
fm--frecuencia minima a reproducir que para amplis de guitarra se calcula en 70hz
s-- nucleo del transformador

N1 = (0,315 X 250 X 100000000 ) / (10000 X 70 X 7,5)=1500 vueltas en el primario
1500 vueltas en el primario que al ser push pull lo dividimos entre dos y tenemos 750 vueltas en cada mitad.

Hasta aqui facil no?

Ahora el calculo de la intensidad que circula por el primario
A = √ (W / Ip)
A-intensidad del primario
w-potencia
Ip-impedancia
A=√ (18/8000)=0,047 mA

entonces calculamos el diametro del hilo que se necesita
D=0,7x√A
D=0,7x√0,047=0,7x0,2167=0,15mm.
El hilo tiene que ser de 0,15mm, como es una medida rara ponemos el que va por encima
que es de 0,16mm segun el estandar de medidas sería AWG34 ó 0,18mm. AWG33,cualquiera de los dos sirve.


Continúo con el calculo del secundarío:

K=N1/N2=√(Zp/Zs)

K=√(Zp/Zs)
K- relacion de transformacion
N1--numero de vueltas del primario
N2--numero de vueltas del secundario
Zp- No es Zapatero--es la impedancia del primario
Zs- es la impedancia del secundario

Lo calculamos para 8 ohmios

K=√(8000/8)=31,62

N2=N1/K

N2=1500/31,62=47,43 vueltas y redondeamos a 48 vueltas para el secundario de 8 Ohmios.

Si queremos podemos calcularlo de igual forma para 4 y para 16 ohmios solo seguir las formulas

Ya solo queda el calculo del diametro del hilo del secundario.
A=√(w/Zs)
A=√(18/8)=1,5 amperios

D=0,7x√A
D=0,7x√1,5= 0,85 mm. es el diametro del hilo como no hay de esa medida se utiliza la de por encima
que es de 0,912 mm. segun el estandar de medidas sería AWG19.

Bueno y ya está calculado.
Y para bobinarlo recomiendo leer al maestro mcguiver en el hilo-- Bobinando un transformador --
porque no es tan facil, aparte de los calculos hay que bobinar el transformador intercalando capas del primario con los secundarios (interleave)y en ese hilo lo explica de maravilla tanto los calculos como los detalles del bobinado, así que si alguien se lo quiere hacer es de obligada lectura el hilo de mcguiver.

Para los calculos del transformador de alimentacion os dejo un programa que lo hace solito.
Saludos
Archivos adjuntos ( para descargar)
transformer01.exe
Di Romein
por el 17/01/2012
dios! me eh leido todo el tocho para llegar ah toma un programa que lo hace solo xd jejeje que bueno :D muchas gracias por el tutorial, creo que podré bobinarmelos yo mismo :)
LiTaN
por el 17/01/2012
gene darkangel escribió:
me eh leido todo el tocho para llegar ah toma un programa que lo hace solo xd


jajaja me ha pasado lo mismo! XD vaia tela con los trafos, yo cuando me monte el previo G9 compre todos los trafos pero entre pitos y flautas me deje cerca de 150 eurelios... así que eso de bobinarlos en casa no me parece mala idea.
Ruben Yei!
por el 19/01/2012
Yei Juan cuando lo tengas podras poner unas fotos y alguna muestra de sonido a ver que tal?
nos harás este favor?
Un saludo!
juanf
por el 19/01/2012
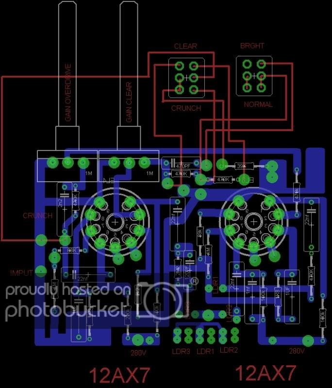
Ruben cuando esté subiré alguna muestra.
Esta tarde he tenido un rato y he diseñado el previo con los dos canales os pongo una fotito.

ab823c8893dc2085f24cc426b4a6a-1276789.jpg

Y cuando ya lo haga y vea que funciona pondré el archivo del eagle.
Saludos
stak_a
por el 21/01/2012
me quedo para ver como termina :D
Di Romein
por el 24/01/2012
alguna novedad? que yo ya estoy investigando para hacerme los trafos!
juanf
por el 24/01/2012
Todavia no, esque me han encargado un tubescreamer doble ts-808 y ts-9 y ademas con una modificacion del control de tono, clipping y mas ganancia, así que he tenido que rediseñarlo casi todo, si no en una tarde lo hubise acabado,aunque ya lo tengo casi terminado pero faltan algunos detalles y en cuanto lo termine me pongo con el previo.
Si te hace falta algo del trafo no tienes mas que decirlo ok?.
mcgiver
por el 24/01/2012
Muy buenas... :hola: ya estamos de vuelta por estos lares después de una semana de locos. :piloto_loco:

Efectivamente juanf. Como bien dices, el master post pi consiste en intercalar un potenciómetro doble entre la inversora y la etapa. Una buena manera de domar a esa bestia que tienes. :latigo:

Si optas por hacer la versión de la etapa con 6v6, ten en cuenta que lo que se pretende es conseguir una etapa lo más limpia posible. En este caso, quizá interese sobredimensionar un poco el trafo de salida para que no sature.

Animo gene darkangel, que con el resumen de los cálculos que te ha puesto juanf y echándole un vistazo al tutorial lo tienes chupao. :cool:
:brindis:
Di Romein
por el 24/01/2012
gracias mcgiver, :) posiblemente lo monte la verdad, iré poco a poco, y tal vez empiece con algo más sencillo previamente (tengo montado el previo del jcm800 y quiero ponerle una etapita pequeña :D ) y despues con este :D y a hacer valvulares como churros!
juanf
por el 25/01/2012
Hola, mcgiver te queria preguntar como conectar el bobinado con 8 capas de primario y 7 capas de secundario.
Secuencia p-s-p-s-p-s-p-s-p-s-p-s-p-s-p-nucleo-p-s-p-s-p-s-p-s-p-s-p-s-p-s-p
Habia pensado en hacer las 7 capas de secundario con hilo de de 0,22mm en paralelo, te lo pregunto porque he pillado un trafo un poco grande con nucleo de 14cm2 y habia pensado hacerlo así y ademas ultralineal, mejor pongo un grafico para que se me entienda.

7882349ab0bd1c8c18b3450891980-1281921.jpg

Haber cual es la mejor forma de conectarlo?

Darkangel venga animate que esta chupao..
Saludos
Nuevo post

Regístrate o para poder postear en este hilo