Hola a todos, recientemente he estado ojeando un hilo sobre usuarios que convertían antiguas radios a valvulas en amplios para guitarra.
El caso es que me he envenenado y me he comprado una antigua radio del año 57 a válvulas, el motivo de comprar este modelo en concreto es que dispone de entrada auxiliar de modo que me ahorro tener que hacer grandes modificaciones para conectar la guitarra.Por otro lado funciona a 220v así que me ahorro un montón de problemas también.La tercera ventaja que le he visto a esta radio es que tiene un control de volumen y un control de tono, me parece una ventaja disponer de un control de tono.
Compré la radio funcionando aunque mientras la desmontaba rompí una válvula, una EL84, la idea si sigo adelante con el proyecto es comprarme una EL84 en Aliexpress ya que no tengo intención de gastar más dinero en este proyecto.
Os dejo unas fotos de la radio en cuestión, es una INVICTA 6596 del año 57, fabricada en Barcelona,según info de google: Radio Invicta 6596FM fabricada en Barcelona sobre el 1957, radio de 6 valvulas ECC85 ECH81 EF89 EABC80 EL84 EZ81 funciona a 110, 125, 150, 220 Volt medidas 380 x 250 x 150 mm
No tengo pensado aprovechar el mueble ya que está en un estado regular, además quiero que sea un cabezal y el mueble no tiene la forma adecuada, la idea es sacar el chasis, montarlo en un mueble a medida y forrar el mueble de piel, sacar dos conectores jack : uno para la guitarra y otro para conectar a una pantalla externa. Las preguntas que quisiera haceros antes de embarcarme en el proyecto de la construcción del nuevo mueble a los que sabeis algo de esto son:
¿Puedo sacar directamente un jack hembra de la entrada de ¨Phono captor¨ de la radio y conectar directamente la guitarra?
¿Puedo sustituir el altavoz de la radio por una hembra jack y conectarla directamente a una pantalla de 4ohm que es el mismo amperaje del altavoz que trae la radio? y mas importante, ¿sonaría decentemente bien en limpios?
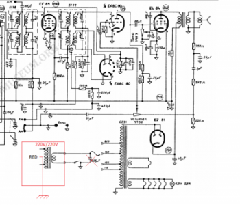
Os adjunto un pdf que encontré con el plano del circuito de la radio:
La idea es transformarla en un cabezal que me de buenos limpios para usarlo con pedales analógicos.
Gracias de antemano
El caso es que me he envenenado y me he comprado una antigua radio del año 57 a válvulas, el motivo de comprar este modelo en concreto es que dispone de entrada auxiliar de modo que me ahorro tener que hacer grandes modificaciones para conectar la guitarra.Por otro lado funciona a 220v así que me ahorro un montón de problemas también.La tercera ventaja que le he visto a esta radio es que tiene un control de volumen y un control de tono, me parece una ventaja disponer de un control de tono.
Compré la radio funcionando aunque mientras la desmontaba rompí una válvula, una EL84, la idea si sigo adelante con el proyecto es comprarme una EL84 en Aliexpress ya que no tengo intención de gastar más dinero en este proyecto.
Os dejo unas fotos de la radio en cuestión, es una INVICTA 6596 del año 57, fabricada en Barcelona,según info de google: Radio Invicta 6596FM fabricada en Barcelona sobre el 1957, radio de 6 valvulas ECC85 ECH81 EF89 EABC80 EL84 EZ81 funciona a 110, 125, 150, 220 Volt medidas 380 x 250 x 150 mm
No tengo pensado aprovechar el mueble ya que está en un estado regular, además quiero que sea un cabezal y el mueble no tiene la forma adecuada, la idea es sacar el chasis, montarlo en un mueble a medida y forrar el mueble de piel, sacar dos conectores jack : uno para la guitarra y otro para conectar a una pantalla externa. Las preguntas que quisiera haceros antes de embarcarme en el proyecto de la construcción del nuevo mueble a los que sabeis algo de esto son:
¿Puedo sacar directamente un jack hembra de la entrada de ¨Phono captor¨ de la radio y conectar directamente la guitarra?
¿Puedo sustituir el altavoz de la radio por una hembra jack y conectarla directamente a una pantalla de 4ohm que es el mismo amperaje del altavoz que trae la radio? y mas importante, ¿sonaría decentemente bien en limpios?
Os adjunto un pdf que encontré con el plano del circuito de la radio:
La idea es transformarla en un cabezal que me de buenos limpios para usarlo con pedales analógicos.
Gracias de antemano







