Zumbido agudo en valvular.

Francisco
por el 27/11/2018
Buen día, tengo un fender blues deluxe que le apareció un zumbido agudo molesto de fondo. He notado que aumenta un poco al calentarse el ampli, el zumbido no aumenta al subir el volumen, ni desaparece al no conectar nada, desaparece al poner en standby pero al regresar a ON ahi sigue de la misma intensidad.

Me gustaría que me guiarán para encontrar el problema que lo causa y solucionarlo.
Tal vez alguno de ustedes tenga mas experiencia en amplis valvulares y sus fallas y me pueda ayudar.

Muchas gracias.
OFERTAS EN TIENDAS Ver todas
  • -11%
    Epiphone 1960 Les Paul Special DC TVY
    939 €
    Ver oferta
  • -19%
    Larry Carlton H7F Tobacco Burst
    515 €
    Ver oferta
  • -9%
    Gibson Les Paul Studio Silver Burst
    1.490 €
    Ver oferta
SEGUNDA MANO EN MERCASONIC Ver todo
  • Fender Highway Tele USA. 4 Switch. Brass Saddles. GreasebucketTM circuit.
    1.350 €
    Ver
  • Digitech DOD Chthonic Fuzz
    100 €
    Ver
  • Tanglewood TW28 CE
    200 €
    Ver
¿Tienes equipo que ya no usas? Véndelo en Mercasonic
Tonyguitar
por el 27/11/2018
eso pinta una valvula de previo jodida, lo primero que yo haria es bajar todos los volumenes, despues meto la guitarra por retun de loop de efectos, despues subo el master y si el ruido no suena haciendolo asi es que tienes jodida una valvula del previo casi casi seguro a un 95% segun yo creo.

Coges alguna 12ax7 que tengas por ahi que funcione y pruebas a quitar una, si el ruido sigue, la pones y pruebas la segunda, luego la tercera y asi hasta ver si el ruido viene de ahi.

si el ruido lo tuvieses en la etapa de potencia lo verias al meter la guitarra por el retun y entonces yo miraria la 121AX7 inversora, suele estar justo pegando con las de potencia.

Si no fuese esto, habria que mirar otras cosas, pero lo primero es descartar si es previo o etapa.
Francisco
por el 27/11/2018
#2 Realice la prueba que me comentaste pero no sucedió nada, el zumbido sigue ahí. Lo curioso es que sigue ahí de fondo de la misma intensidad incluso al subir todo el volumen. Me gustaría pensar que al ser así el ruido se mete después de la etapa de potencia.
Tonyguitar
por el 27/11/2018
¿aunque tu tengas todos los controles al cero sigue sonando ese ruido?
¿es como un zumbido que no viene del altavoz, si no que viene de la etapa del amplificador?
Este verano estuve yo viendo un amplificador que le pasaba algo parecido y era una valvula de potencia que estaba estropeada y hacia mucho ruido, no por el altavoz, si no que el ruido venia de la parte del ampificador, de la etapa.
2 respuestas directas
Gat-o
por el 27/11/2018
#4 ¿era el trafo vibrando?
1 respuesta directa
Francisco
por el 27/11/2018
#4 si, es un zumbido que sigue ahí apesar de que este todo a cero, aumenta muy ligeramente al subir los potes de agudo y presencia al máximo. El zumbido sale por el altavoz eso lo comprobé al acercarme al ampli a escuchar. Se va a l zumbido al poner en stand by pero al volver a poner ON sigue ahi.
Francisco
por el 27/11/2018
#5 no es algo mecánico, lo que he notado que al inicio de prender el ampli desde frio el zumbido no esta pero al cabo de unos 3 minutos empieza a aparecer y se queda en cierto nivel que si bien da la sensación de no ser demasiado alto el ruido, después de un tiempo es molesto al oído por lo agudo que es.
Tonyguitar
por el 27/11/2018
eso casi seguro que va a ser una valvula de potencia, este tipo de zumbidos son tipicos de eso. mira esto:
https://www.guitarristas.info/foros/valvula-microfonica/261681

Yo este verano ya te digo que un amigo tenia ese problema en un ampli, me acuerdo que cuando el ampli lo inclinabas o lo ponias agostado el ruido se iva, era la valvula, lo tuyo no se si sera eso, no lo puedo asegurar, pero tiene toda la pinta, si tuvieses unas EL34 o las que lleve de recambio podrias probar a quitarlas y ponerlas a ver si el ruido desaparece, solo seria para probar, no creo que tuvieses ni que ajustar el bias por probar con otras valvulas.

Si solo tienes 1 de potencia puedes ir quitando una por una y probandola a ver si se va en alguna posicion, eso si, apagando el ampli cada vez que vayas a cambiar la valvula :D

Podria ser alguna de previo, pero yo eso lo veo mas dificil.

Te diria que aunque no tuvieses valvulas de recambio probases a sacar las valvulas una a una y fueses encendiendo el ampil con una valvula quitada sin poner ninguna, pero eso puede ser peligroso dependiendo como se alimenten los filamentos si es en serie como el caso de algunos amplificadores.
Francisco
por el 27/11/2018
#8 Tratare de conseguir el par de válvulas de potencia, lleva 2 GT 6L6 R ya que no tengo otra para hacer pruebas. Aquí en México son algo caras, no me gustaría comprarlas y que no sean la solución pero creo que no tengo otra opción.
Seguiré haciendo pruebas que me recomiendan de todos modos.

Gracias
Tonyguitar
por el 27/11/2018
Habla con algun amigo que te preste una, o prueba a ponerlo en marcha sacandole una valvula de potenvia yluego la otra, pasame el esquema y vemos si se puede hacer asi.
1 respuesta directa
Tonyguitar
por el 27/11/2018
Las de previo si que casi seguro que las puedes sacar y encenderlo sin una valvula a ver si se va el ruido.


Mirate algun tecnico de valvulas y le compras un par de 6l6 usadas, yo tengo valvulas que le compre a un tecnico son válvulas usadas que el las ha quitado para cambiarse las amplificadores y de las que funcionan bien me envió unas cuantas de cada y las tengo para probar a ti te vendría bien tener un par de 6 L 6 para tenerlas como recambio y para descartar posibles averías en las válvulas, igual ni te cobran nada o muy poco.
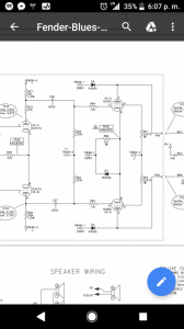
Francisco
por el 28/11/2018
#10 Te paso parte del esquema que encontré, ahí viene la parte donde estan las válvulas de potencia.
Conseguí que me prestarán una valvula de potencia, en cuanto llegue a casa haré pruebas.
Archivos adjuntos ( para descargar)
Screenshot_20181127-180750.png
Nuevo post

Regístrate o para poder postear en este hilo