Hola de nuevo,
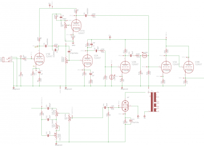
Hoy me he puesto un rato con el trasto y ya parece que funciona. Os adjunto el esquema final que he usado. Como no tenia ganas de ponerme a hacer una pcb nueva he utilizado la que ya tenia y le he hecho algunas mods. No ha quedado perfecto pero como lo tengo para trastear ya lo iré cambiando.
Lo primero que he hecho ha sido ponerle otra válvula para atacar el tonestack como dijo juanf. Encontré en el foro de sloclone un esquema del SLO con el loop de efectos suprimido y lo he copiado miserablemente. He montado la válvula en el ampli y antes de hacer todas las mods al previo lo enciendo y me encuentro con que no suena nada, he medido las tensiones y estaba todo ok. He metido una señal de unos 500kHz por el input, he medido en la entrada, la salida de la válvula nueva con el osciloscopio y veo que la señal no está saliendo bien. Entonces he visto que no había polarizado la señal que le entraba a la válvula con nada, le he puesto una resistencia y a correr.
Después ya he hecho las mods de todo lo demás y suena muy bien. Creo que el limpio distorsiona un poco, pero ahora no puedo meter mucho ruido así que ya lo comprobaré mañana y con suerte puedo grabar unas muestras.
Saludos!!
Hoy me he puesto un rato con el trasto y ya parece que funciona. Os adjunto el esquema final que he usado. Como no tenia ganas de ponerme a hacer una pcb nueva he utilizado la que ya tenia y le he hecho algunas mods. No ha quedado perfecto pero como lo tengo para trastear ya lo iré cambiando.
Lo primero que he hecho ha sido ponerle otra válvula para atacar el tonestack como dijo juanf. Encontré en el foro de sloclone un esquema del SLO con el loop de efectos suprimido y lo he copiado miserablemente. He montado la válvula en el ampli y antes de hacer todas las mods al previo lo enciendo y me encuentro con que no suena nada, he medido las tensiones y estaba todo ok. He metido una señal de unos 500kHz por el input, he medido en la entrada, la salida de la válvula nueva con el osciloscopio y veo que la señal no está saliendo bien. Entonces he visto que no había polarizado la señal que le entraba a la válvula con nada, le he puesto una resistencia y a correr.
Después ya he hecho las mods de todo lo demás y suena muy bien. Creo que el limpio distorsiona un poco, pero ahora no puedo meter mucho ruido así que ya lo comprobaré mañana y con suerte puedo grabar unas muestras.
Saludos!!
Responder
Citar
