"jam-d" escribió:Lo siento, no me sale unir dos mensajes para adjuntar imagen.. Paciencia, porfa.
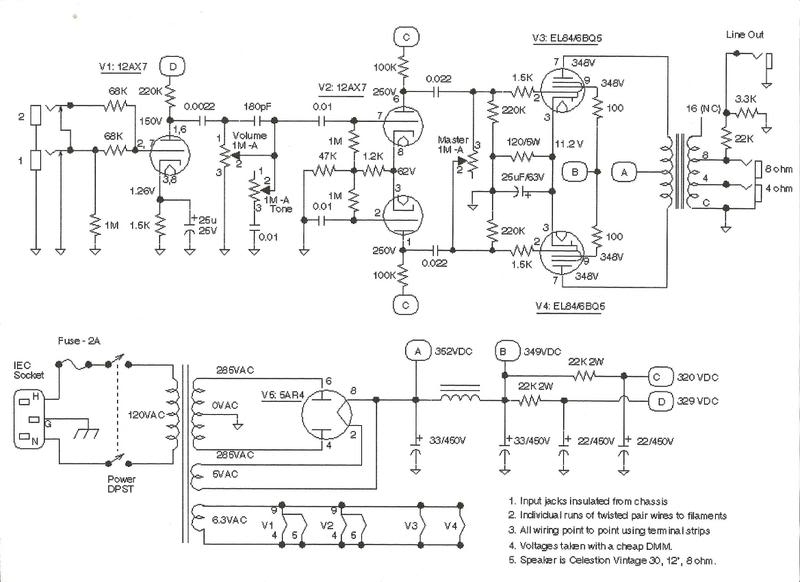
Phakkito, tal que con 470 K, tarda más en comenzar a recortar, pero, claro, la tensión es más reducida. Todo esto tendrá su importancia cuando sepamos el detalle de lo que viene después: los cuatro operacionaleses (2 IC´s). En fin, ya lo sabremos cuando alguien haga una "ingeniería inversa" completa del ampli.
Pues creo que se equivoca el sofware...si elevas la resistencia a masa de 220k a 470k.. elevas la señal de salida del grupo RC y por tanto atacas la reja con un potencial mas elevado... por simple logica.. mas señal. mas recorte a la polarizacion siguiente....
a ver si os haceis con el esquema.. o si lo teneis haceros uno.. que es echar un par de tardes... no es tan complejo...
.......
MKV.... eso de las lamparas es normal, al estar frias demandan mas corriente.. aunquie seria bueno echar un vistazo al esquema para ver si se puede mitigar ese "latigazo"....
saludos..
Responder
Citar



)
