Buenas foreros, ¿que tal todo?
Pues nada, el día de hoy vengo a compartirles una idea que se me ocurrió. Verán todo empezó mientras me releía los blogs de electrosmash, en específico el del Klon Centaur y el del RAT. En este se mencionaba que la "magia" de este pedal más que nada está en las distintas etapas trabajando con distintos voltajes, en especifico con 9 V, - 9 V y 4.5 V. El original lleva un integrado que no sabría como definir, pero creo que se trata de un convertidor de voltaje. Este integrado no es muy común, o en mi caso no he podido encontrarlo, pero ante una necesidad, una solución, así que me las ingenié para poder obtener estos voltajes sin el integrado, ya que no es el único pedal que funciona así, también está el Plumes de Earth Quaker Devices que funciona de una manera similar (hablando de su alimentación).
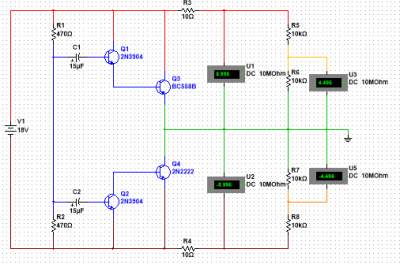
Bueno, pues sin más aquí el "truco". La fuente la hice muy minimalista, aún hay que considerar los capacitores de filtrado, diodos de protección, etc.
Se necesitan de unas cuantas resistencias (8 resistencias), dos capacitores y 4 transistores. De estos transistores 3 deberán ser NPN y 1 PNP.
No sabría como explicarlo teóricamente a gran detalle, era una fuente que había diseñado para una clase, solo la modifiqué al final añadiendo unos divisores de voltaje para obtener los 4.5 V. En el circuito obtendríamos 4 voltajes: 9 V, -9 V, 4.5 V y -4.5 V. El -4.5 V nos quedaría en desuso.
El único inconveniente es que el pedal (o circuito cualquiera) deberá trabajar sí o sí a 18 V, aunque no sería el primero ni el último.
Pues nada, aquí les dejo el esquema por si a alguien le es útil
Pues nada, el día de hoy vengo a compartirles una idea que se me ocurrió. Verán todo empezó mientras me releía los blogs de electrosmash, en específico el del Klon Centaur y el del RAT. En este se mencionaba que la "magia" de este pedal más que nada está en las distintas etapas trabajando con distintos voltajes, en especifico con 9 V, - 9 V y 4.5 V. El original lleva un integrado que no sabría como definir, pero creo que se trata de un convertidor de voltaje. Este integrado no es muy común, o en mi caso no he podido encontrarlo, pero ante una necesidad, una solución, así que me las ingenié para poder obtener estos voltajes sin el integrado, ya que no es el único pedal que funciona así, también está el Plumes de Earth Quaker Devices que funciona de una manera similar (hablando de su alimentación).
Bueno, pues sin más aquí el "truco". La fuente la hice muy minimalista, aún hay que considerar los capacitores de filtrado, diodos de protección, etc.
Se necesitan de unas cuantas resistencias (8 resistencias), dos capacitores y 4 transistores. De estos transistores 3 deberán ser NPN y 1 PNP.
No sabría como explicarlo teóricamente a gran detalle, era una fuente que había diseñado para una clase, solo la modifiqué al final añadiendo unos divisores de voltaje para obtener los 4.5 V. En el circuito obtendríamos 4 voltajes: 9 V, -9 V, 4.5 V y -4.5 V. El -4.5 V nos quedaría en desuso.
El único inconveniente es que el pedal (o circuito cualquiera) deberá trabajar sí o sí a 18 V, aunque no sería el primero ni el último.
Pues nada, aquí les dejo el esquema por si a alguien le es útil

Responder
Citar

.
.